文库 服务类投标方案 展览服务

吉林广播电视台网络直播服务投标方案.docx

DOCX   566页   下载404   2025-09-06   浏览38   收藏33   点赞702   评分-   336432字   128.00

AI慧写标书

十分钟千页标书高效生成

温馨提示:当前文档最多只能预览 15 页,若文档总页数超出了 15 页,请下载原文档以浏览全部内容。
吉林广播电视台网络直播服务投标方案.docx 第1页
吉林广播电视台网络直播服务投标方案.docx 第2页
吉林广播电视台网络直播服务投标方案.docx 第3页
吉林广播电视台网络直播服务投标方案.docx 第4页
吉林广播电视台网络直播服务投标方案.docx 第5页
吉林广播电视台网络直播服务投标方案.docx 第6页
吉林广播电视台网络直播服务投标方案.docx 第7页
吉林广播电视台网络直播服务投标方案.docx 第8页
吉林广播电视台网络直播服务投标方案.docx 第9页
吉林广播电视台网络直播服务投标方案.docx 第10页
吉林广播电视台网络直播服务投标方案.docx 第11页
吉林广播电视台网络直播服务投标方案.docx 第12页
吉林广播电视台网络直播服务投标方案.docx 第13页
吉林广播电视台网络直播服务投标方案.docx 第14页
吉林广播电视台网络直播服务投标方案.docx 第15页
剩余551页未读, 下载浏览全部

开通会员, 优惠多多

6重权益等你来

首次半价下载
折扣特惠
上传高收益
特权文档
AI慧写优惠
专属客服
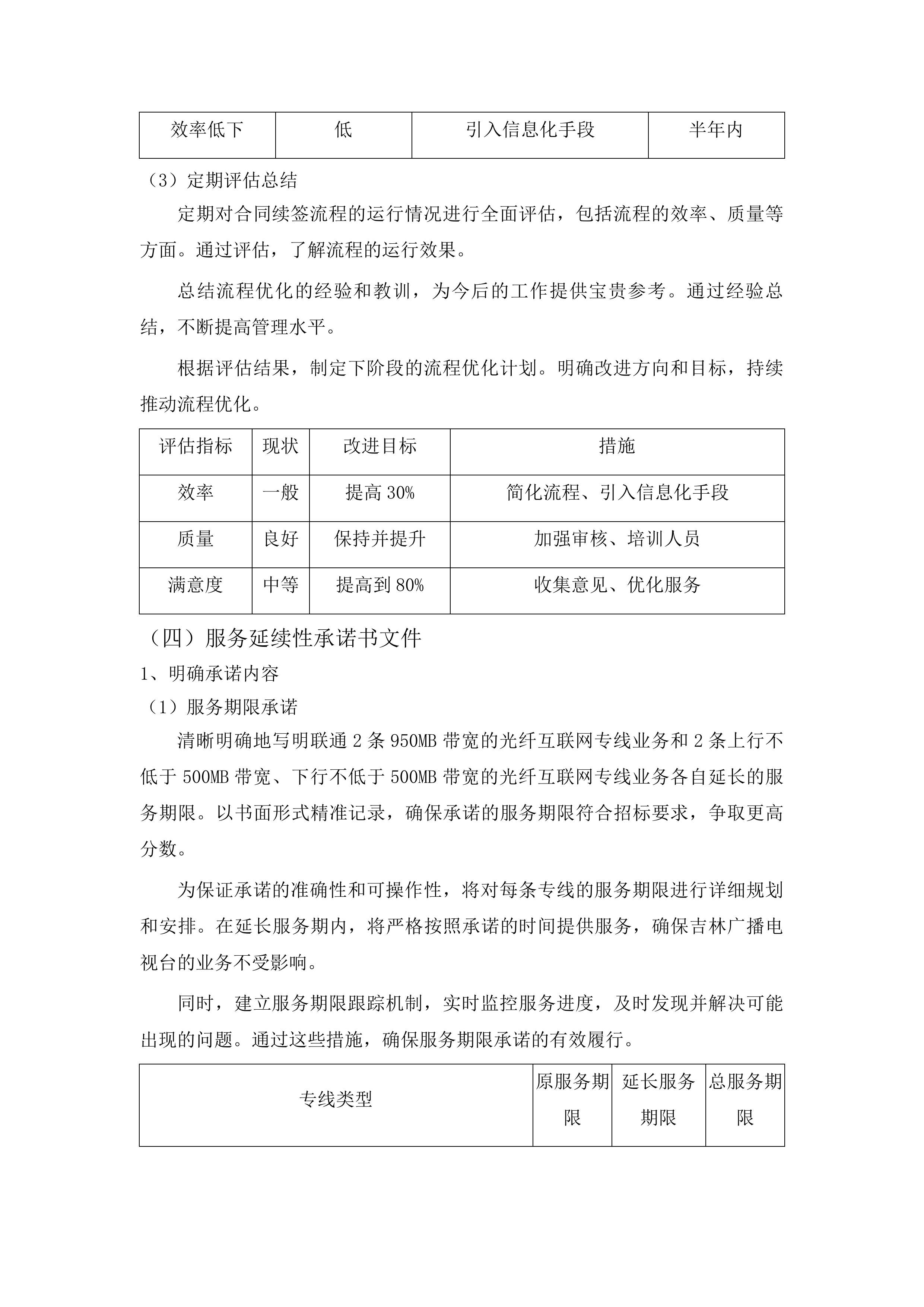
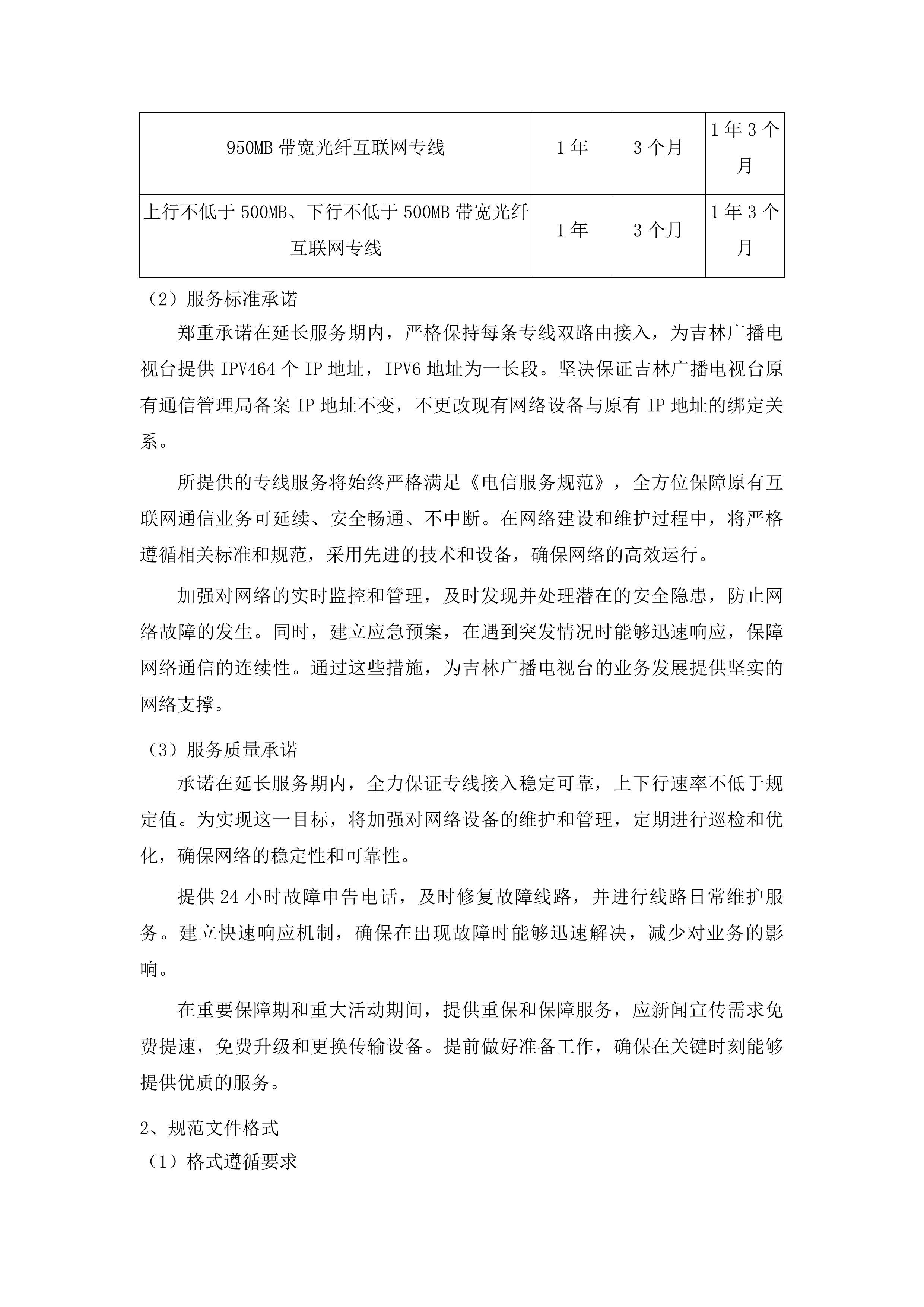
吉林广播电视台网络直播服务投标方案 第一章 延长互联网带宽服务期 3 第一节 延长联通带宽服务期 3 一、 联通带宽服务期延长承诺 3 第二节 延长电信带宽服务期 16 一、 电信带宽服务延期规划 16 第三节 延长移动带宽服务期 28 一、 移动带宽服务延展安排 28 第二章 互联网专线使用期及应急保障 43 第一节 应急处理方案 43 一、 故障分类标准 44 二、 响应机制设计 58 第二节 应急处理流程图 75 一、 故障发现上报环节 75 二、 故障分析处理环节 98 第三节 应急人员值班制度 118 一、 值班人员配置 118 二、 轮班值守安排 141 第四节 应急及后续处理机制 164 一、 事件记录归档 164 二、 复盘优化措施 181 第三章 互联网专线服务上下行带宽 201 第一节 带宽提升承诺 201 一、 联通互联网专线上行带宽增加 201 二、 联通互联网专线下行带宽增加 221 三、 移动互联网专线上行带宽增加 234 四、 移动互联网专线下行带宽增加 248 第二节 技术保障措施 263 一、 带宽调整技术实施方案 263 二、 专业技术团队配置 274 三、 带宽运行监测服务 281 四、 验收测试报告编制 293 第三节 服务履约保障 316 一、 带宽提升承诺函 316 二、 专项服务通道建立 339 三、 故障响应机制 356 四、 定期巡检服务 371 第四章 互联网专线服务场次 384 第一节 服务场次承诺 384 一、 服务场次定义说明 384 二、 新增场次资源调配 396 三、 技术保障人员安排 405 四、 新增场次保障措施 428 五、 服务承诺文件要求 441 第五章 专网流量服务流量增值 450 第一节 联通流量增值承诺 450 一、 月增流量服务内容 450 二、 月度流量保障标准 458 三、 服务承诺保障机制 476 第二节 移动流量增值承诺 488 一、 流量增值服务细则 488 二、 月度流量构成标准 504 三、 承诺文件与保障措施 516 第三节 电信流量增值承诺 528 一、 增值流量服务方案 528 二、 月度流量保障要求 541 三、 服务保障承诺文件 554 延长互联网带宽服务期 延长联通带宽服务期 联通带宽服务期延长承诺 联通专线服务期限延续方案 明确延长服务期限 确定延长时长 依据招标要求与自身实力,为每条联通专线精心规划合理的延长时长,以此争取更高评分。经综合考量,延长时长将以3个月为单位进行精准计算,严格遵循评分规则。在承诺的延长服务期内,我公司将全力保障提供与原服务期同等高质量的网络服务,确保网络的稳定性、可靠性与高效性,满足吉林广播电视台的各项业务需求。 为实现这一目标,将从网络设备维护、技术人员支持、网络资源调配等多方面入手。定期对网络设备进行巡检和维护,及时发现并解决潜在问题;安排专业技术人员随时待命,确保在出现故障时能够迅速响应并修复;合理调配网络资源,保障每条专线的带宽和流量稳定。 同时,建立完善的服务监督机制,对服务质量进行实时监测和评估,及时调整服务策略,不断优化服务体验。通过这些措施,确保在延长服务期内,吉林广播电视台能够持续享受到优质、稳定的网络服务,为其业务的顺利开展提供有力保障。 网络设备维护 技术人员支持 服务标准延续 在延长的服务期内,严格保持每条专线双路由接入,为吉林广播电视台提供IPV464个IP地址,IPV6地址为一长段。同时,全力保证吉林广播电视台原有通信管理局备案IP地址不变,不更改现有网络设备与原有IP地址的绑定关系,确保网络系统的稳定性和兼容性。 所提供的专线服务将继续严格满足《电信服务规范》,全方位保障原有互联网通信业务可延续、安全畅通、不中断。在网络建设和维护过程中,严格遵循相关标准和规范,采用先进的技术和设备,确保网络的高效运行。 加强对网络的实时监控和管理,及时发现并处理潜在的安全隐患,防止网络故障的发生。同时,建立应急预案,在遇到突发情况时能够迅速响应,保障网络通信的连续性。通过这些措施,为吉林广播电视台的业务发展提供坚实的网络支撑。 服务保障不变 继续提供24小时不间断的故障申告电话,确保在出现网络故障时能够及时响应。专业的技术团队将迅速行动,及时修复故障线路,并开展线路日常维护服务,保障网络的稳定运行。 在吉林广播电视台安全播出重要保障期,将无偿提供专线电路重保服务,确保网络的可靠性和稳定性。安排经验丰富的技术人员全程监控网络运行情况,及时处理可能出现的问题。 在国家、省内重大活动期间,优先为吉林广播电视台提供直播传输互联网专线保障服务及技术人员到场保障服务。提前对网络进行全面检查和优化,确保在活动期间网络的高速、稳定运行。同时,技术人员将现场值守,随时处理突发情况,为活动的顺利进行提供有力保障。 直播传输保障服务 制定延续计划 服务流程规划 详细明确延续服务期间的各项工作流程,涵盖故障处理流程、网络维护流程等重要环节。制定科学合理的工作流程,能够提高工作效率,确保各项服务工作有条不紊地进行。 精心制定详细的服务时间表,为每项工作任务设定明确的时间节点,确保各项服务工作按时完成。通过合理安排时间,提高工作的计划性和执行力。 建立完善的服务反馈机制,及时了解吉林广播电视台对服务的满意度,并根据反馈信息进行相应的调整。定期收集客户的意见和建议,对服务进行持续改进,提高客户的满意度和忠诚度。 资源调配安排 合理调配网络资源,运用先进的技术和管理手段,确保在服务延续期间每条专线的带宽和流量满足需求。对网络资源进行实时监控和分析,根据实际需求进行动态调整。 对网络设备进行全面细致的检查和维护,确保设备在延续服务期间正常运行。定期对设备进行巡检、保养和升级,及时更换老化或损坏的设备。 根据延续服务的时长和需求,储备足够的网络设备和配件,以应对可能出现的突发情况。建立完善的库存管理系统,确保设备和配件的及时供应。 人员配备规划 安排专业的技术人员负责延续服务期间的网络维护和管理工作。这些技术人员具备丰富的经验和专业知识,能够熟练处理各种网络问题。 对技术人员进行系统的培训,使其熟悉延续服务期间的各项工作要求和流程。通过培训,提高技术人员的业务水平和服务能力。 建立科学合理的人员值班制度,确保在服务延续期间随时有技术人员提供支持。实行轮班制,保证技术人员的工作效率和休息时间。 评估延续可行性 技术可行性分析 全面评估现有网络技术是否能够支持服务期限的延续,从网络设备的性能、带宽的承载能力等多个方面进行深入分析。对网络设备的硬件配置、软件版本进行详细检查,评估其是否能够满足未来的业务需求。 仔细分析是否需要对网络设备进行升级或改造,以满足延续服务的需求。根据评估结果,制定合理的设备升级或改造方案。 积极研究是否有新的网络技术可以应用于延续服务,提高服务质量和效率。关注行业的最新动态和技术发展趋势,及时引入先进的技术和解决方案。 经济可行性分析 精确估算服务期限延续所需的成本,包括网络设备的采购、维护费用,技术人员的薪酬等各项开支。对成本进行详细的分类和核算,制定合理的预算计划。 深入分析延续服务可能带来的收益,包括客户满意度的提高、市场份额的扩大等方面。通过市场调研和数据分析,评估延续服务对企业的经济效益和社会效益。 综合比较成本和收益,科学判断服务期限延续在经济上是否可行。根据分析结果,做出明智的决策,确保企业的可持续发展。 风险评估与应对 全面识别服务期限延续可能面临的风险,如网络故障、运营商合作问题等。建立风险识别模型,对潜在的风险进行提前预警。 对风险进行科学评估,确定风险的可能性和影响程度。采用定性和定量相结合的方法,对风险进行准确评估。 制定相应的风险应对措施,降低风险的影响。针对不同的风险类型,制定具体的应对策略,如建立应急预案、加强与运营商的合作等。 服务周期无缝衔接保障措施 提前沟通协调 与运营商沟通 主动向联通运营商详细通报服务期限延续的计划和要求,深入了解其在服务衔接方面的具体安排。与运营商保持密切沟通,及时掌握服务衔接的进展情况。 积极协商网络资源的分配和调整,确保在服务衔接期间网络的稳定运行。根据吉林广播电视台的业务需求,合理分配网络带宽和流量。 与运营商共同制定科学合理的服务衔接时间表和流程,明确双方的责任和义务。建立有效的沟通机制,及时解决服务衔接过程中出现的问题。 与客户沟通 及时向吉林广播电视台反馈服务期限延续的进展情况,耐心解答其疑问。保持与客户的良好沟通,增强客户的信任感。 深入了解客户在服务衔接期间的特殊需求,如网络提速、设备更换等,并提前做好充分准备。根据客户的需求,制定个性化的服务方案。 向客户详细介绍服务衔接的流程和注意事项,提高客户的满意度。通过培训和指导,帮助客户更好地使用网络服务。 资源协调安排 精心协调网络设备、技术人员等资源,确保在服务衔接期间能够及时到位。建立资源调配机制,提高资源的利用效率。 对网络设备进行提前调试和测试,确保设备在服务衔接时正常运行。在设备安装和调试过程中,严格按照标准和规范进行操作。 安排技术人员进行值班,随时处理服务衔接过程中出现的问题。建立应急响应机制,确保在出现问题时能够迅速解决。 制定衔接方案 工作任务规划 系统列出服务衔接过程中的各项工作任务,如网络设备的切换、数据的迁移等。对工作任务进行详细分类和排序,明确工作的先后顺序。 为每项工作任务分配明确的责任人,清晰界定其职责和工作要求。建立责任追究制度,确保工作任务的顺利完成。 制定科学合理的工作任务时间表,确保各项工作按时完成。根据工作任务的难易程度和时间要求,合理安排工作进度。 工作任务 责任人 工作要求 完成时间 网络设备切换 技术人员A 确保切换过程中网络不中断 服务衔接开始日 数据迁移 技术人员B 保障数据的完整性和准确性 服务衔接开始后2天内 设备调试 技术人员C 保证设备正常运行 数据迁移完成后1天内 时间节点安排 准确确定服务衔接的关键时间节点,如原服务期结束时间、新服务期开始时间等。对时间节点进行严格把控,确保服务衔接的顺利进行。 合理安排各项工作任务的时间,确保在关键时间节点前完成相应的工作。制定详细的工作计划,明确各项工作的时间要求。 制定应急预案,以应对可能出现的时间延误问题。建立应急处理机制,在出现延误时能够迅速采取措施,减少影响。 模拟演练验证 对服务衔接方案进行全面的模拟演练,逼真模拟实际的服务衔接过程。通过演练,检验方案的可行性和有效性。 在演练过程中,密切观察各项工作任务的执行情况,及时发现和解决潜在问题。对演练结果进行总结和分析,提出改进措施。 根据演练结果,对衔接方案进行优化和调整,提高方案的可行性和有效性。不断完善方案,确保服务衔接的顺利进行。 监控与调整 网络运行监控 搭建先进的网络监控系统,对网络的带宽、流量、丢包率等关键指标进行实时监测。通过监控系统,及时掌握网络的运行状态。 设置科学合理的预警机制,当网络指标出现异常时及时发出警报。对异常情况进行快速响应,采取相应的措施。 安排专业人员负责网络监控工作,及时处理监控中发现的问题。建立监控日志,对监控情况进行详细记录。 监控指标 正常范围 预警值 处理措施 带宽 950MB及以上 低于900MB 检查网络设备,调整资源分配 流量 符合业务需求 超出预期20% 分析流量来源,优化网络配置 丢包率 低于1% 高于2% 排查网络故障,修复线路问题 问题及时解决 建立高效的快速响应机制,当发现网络问题时,能够迅速组织技术人员进行处理。确保在最短时间内恢复网络正常运行。 对问题进行科学分类和评估,确定问题的严重程度和处理优先级。根据问题的性质和影响范围,采取不同的处理方式。 制定规范的问题处理流程和标准,确保问题得到及时、有效的解决。建立问题处理档案,对问题的处理情况进行跟踪和反馈。 问题类型 严重程度 处理优先级 处理流程 网络中断 高 第一 立即排查故障,修复线路 带宽不足 中 第二 调整网络资源,优化配置 设备故障 低 第三 更换设备,进行调试 方案动态调整 依据网络运行监控和问题处理的结果,对服务衔接方案进行动态调整。根据实际情况,及时优化方案,提高服务质量。 如果发现原方案存在不合理的地方,及时进行修改和完善。不断改进方案,确保其符合实际需求。 确保调整后的方案能够更好地适应实际情况,保障服务的无缝衔接。通过持续优化,提高服务的稳定性和可靠性。 合同续签流程优化设计 梳理现有流程 流程环节分析 对现有合同续签流程的各个环节进行详细深入的分析,包括合同起草、审核、签订等关键步骤。了解每个环节的具体操作和要求,找出存在的问题和不足。 明确确定每个环节的主要工作内容和责任人,清晰界定工作的要求和标准。建立责任清单,确保工作的落实和执行。 深入研究每个环节之间的衔接关系,精准找出可能存在的瓶颈和障碍。通过流程优化,提高工作效率和质量。 时间成本评估 精确估算每个环节所需的时间和成本,全面分析时间和成本的构成。对各项费用进行详细核算,找出成本控制的关键点。 细致比较不同环节的时间和成本消耗,准确找出影响流程效率的关键环节。通过数据分析,优化流程结构。 积极研究如何优化关键环节,有效降低时间和成本的消耗。采用先进的管理方法和技术手段,提高工作效率。 意见建议收集 广泛向相关人员,如合同管理人员、技术人员、客户等,征求对现有流程的意见和建议。通过多种渠道收集信息,确保意见的全面性和准确性。 认真整理收集到的意见和建议,深入分析其中的合理性和可行性。对意见进行分类和筛选,提取有价值的建议。 将有价值的意见和建议纳入流程优化的考虑范围。结合实际情况,制定合理的优化方案。 优化续签流程 环节简化设计 果断删除现有流程中不必要的环节,合理合并重复的工作内容。通过流程精简,提高工作效率和响应速度。 科学优化流程的顺序,使各个环节之间的衔接更加顺畅。建立高效的工作流程,减少沟通成本和时间浪费。 确保简化后的流程能够满足合同续签的要求,同时显著提高效率。通过持续改进,提升企业的竞争力。 责任与时间明确 为每个环节指定明确的责任人,确保工作的有效落实。建立责任追究制度,提高责任人的工作积极性和责任心。 确定每个环节的时间节点,制定严格的时间表。对工作进度进行实时监控,确保按时完成任务。 建立考核机制,对责任人的工作进行全面监督和评估。通过绩效考核,激励员工提高工作质量。 信息化手段应用 引入先进的合同管理系统,实现合同起草、审核、签订等环节的自动化。通过系统集成,提高工作效率和准确性。 利用电子签名技术,提高合同签订的效率和安全性。确保合同的合法性和有效性。 通过信息化手段,实时跟踪合同续签的进度,及时发现和解决问题。建立动态监控机制,提高管理水平。 信息化手段 应用环节 优势 合同管理系统 起草、审核、签订 提高效率、减少错误 电子签名技术 签订 提高安全性、便捷性 实时跟踪系统 全流程 及时发现问题、解决问题 建立反馈机制 意见收集渠道 设立专门的意见收集邮箱或热线,为各方提供便捷的反馈途径。确保意见能够及时、准确地传达。 在合同续签过程中,适时向相关人员征求意见。通过定期沟通,了解各方的需求和建议。 定期组织座谈会,广泛听取各方对流程的看法和建议。通过面对面交流,增强沟通效果。 流程优化改进 对收集到的意见和建议进行系统整理和深入分析,准确找出流程中存在的问题。通过数据分析,发现潜在的改进点。 根据问题的严重程度和影响范围,制定切实可行的优化措施。针对不同问题,采取不同的解决方案。 及时对流程进行调整和改进,确保流程的不断完善。通过持续优化,提高流程的效率和质量。 问题描述 严重程度 优化措施 实施时间 环节繁琐 高 简化环节 本月内 沟通不畅 中 建立沟通机制 下季度初 效率低下 低 引入信息化手段 半年内 定期评估总结 定期对合同续签流程的运行情况进行全面评估,包括流程的效率、质量等方面。通过评估,了解流程的运行效果。 总结流程优化的经验和教训,为今后的工作提供宝贵参考。通过经验总结,不断提高管理水平。 根据评估结果,制定下阶段的流程优化计划。明确改进方向和目标,持续推动流程优化。 评估指标 现状 改进目标 措施 效率 一般 提高30% 简化流程、引入信息化手段 质量 良好 保持并提升 加强审核、培训人员 满意度 中等 提高到80% 收集意见、优化服务 服务延续性承诺书文件 明确承诺内容 服务期限承诺 清晰明确地写明联通2条950MB带宽的光纤互联网专线业务和2条上行不低于500MB带宽、下行不低于500MB带宽的光纤互联网专线业务各自延长的服务期限。以书面形式精准记录,确保承诺的服务期限符合招标要求,争取更高分数。 为保证承诺的准确性和可操作性,将对每条专线的服务期限进行详细规划和安排。在延长服务期内,将严格按照承诺的时间提供服务,确保吉林广播电视台的业务不受影响。 同时,建立服务期限跟踪机制,实时监控服务进度,及时发现并解决可能出现的问题。通过这些措施,确保服务期限承诺的有效履行。 专线类型 原服务期限 延长服务期限 总服务期限 950MB带宽光纤互联网专线 1年 3个月 1年3个月 上行不低于500MB、下行不低于500MB带宽光纤互联网专线 1年 3个月 1年3个月 服务标准承诺 郑重承诺在延长服务期内,严格保持每条专线双路由接入,为吉林广播电视台提供IPV464个IP地址,IPV6地址为一长段。坚决保证吉林广播电视台原有通信管理局备案IP地址不变,不更改现有网络设备与原有IP地址的绑定关系。 所提供的专线服务将始终严格满足《电信服务规范》,全方位保障原有互联网通信业务可延续、安全畅通、不中断。在网络建设和维护过程中,将严格遵循相关标准和规范,采用先进的技术和设备,确保网络的高效运行。 加强对网络的实时监控和管理,及时发现并处理潜在的安全隐患,防止网络故障的发生。同时,建立应急预案,在遇到突发情况时能够迅速响应,保障网络通信的连续性。通过这些措施,为吉林广播电视台的业务发展提供坚实的网络支撑。 服务质量承诺 承诺在延长服务期内,全力保证专线接入稳定可靠,上下行速率不低于规定值。为实现这一目标,将加强对网络设备的维护和管理,定期进行巡检和优化,确保网络的稳定性和可靠性。 提供24小时故障申告电话,及时修复故障线路,并进行线路日常维护服务。建立快速响应机制,确保在出现故障时能够迅速解决,减少对业务的影响。 在重要保障期和重大活动期间,提供重保和保障服务,应新闻宣传需求免费提速,免费升级和更换传输设备。提前做好准备工作,确保在关键时刻能够提供优质的服务。 规范文件格式 格式遵循要求 严格按照招标方规定的字体、字号、行距等格式要求进行精心排版。确保文件的页面布局合理,内容清晰易读。 仔细检查文件的格式,确保每一项都符合要求。如果招标方有特定的文件模板,将严格按照模板进行填写,保证文件的规范性和一致性。 在排版过程中,注重细节处理,如标点符号的使用、段落的划分等。通过这些措施,提高文件的专业性和美观度。 内容结构清晰 将承诺书的内容按照科学合理的逻辑结构进行组织,开头部分清晰说明承诺的目的和背景,中间部分详细列出承诺的具体内容,结尾部分坚定表达承诺的决心和态度。 运用段落分隔和小标题等方式,使内容层次分明。突出重点和关键信息,方便阅读和理解。 避免内容冗长和杂乱,确保内容简洁明了。对内容进行反复推敲和修改,提高表达的准确性和清晰度。 基本信息完整 在文件中准确无误地填写公司的名称、地址、联系方式等基本信息。确保信息的真实性和准确性,以便于招标方进行联系和核实。 认真注明承诺书的编号和日期,方便管理和查询。建立完善的文件管理系统,确保文件的有序存放和检索。 对填写的基本信息进行仔细核对,避免出现错误和遗漏。通过这些措施,提高文件的可信度和有效性。 加盖公章确认 公章加盖规范 严格按照公司的公章使用规定,在承诺书的指定位置准确加盖公章。确保公章与承诺书的内容紧密关联,不出现加盖位置不当的情况。 使用清晰、完整的公章印模,保证公章的辨识度。在加盖公章前,对公章进行清洁和检查,确保印模清晰。 安排专人负责公章的加盖工作,严格遵守操作流程。同时,建立公章使用登记制度,记录公章的使用情况。 有效性确认 确认加盖公章后的承诺书具有法律效力,能够作为承诺的有效依据。在必要时,可以咨询法律专业人士,确保承诺书的合法性和有效性。 将加盖公章的承诺书妥善保存,以备后续查询和使用。建立专门的文件存储库,对承诺书进行安全保管。 同时,建立承诺书备份机制,防止文件丢失或损坏。通过这些措施,确保承诺书的有效性和可追溯性。 确认事项 确认方式 确认结果 承诺书法律效力 咨询法律专业人士 具有法律效力 公章加盖规范性 内部审核 符合规定 文件保存安全性 检查存储环境 安全可靠 合规性管理 建立健全公章使用的登记制度,详细记录承诺书加盖公章的情况。包括盖章时间、盖章人、文件名称等信息,确保公章使用的可追溯性。 对公章的使用进行严格监督和管理,防止公章的滥用和违规使用。制定公章使用审批流程,加强对公章使用的控制。 定期对公章的使用情况进行检查和审计,确保公章使用的合规性。对发现的问题及时进行整改,避免出现风险。 延长电信带宽服务期 电信带宽服务延期规划 电信专线服务时间延展方案 延展时间明确规划 具体延长时长 承诺为电信2条互联网带宽服务各延长服务期,在合理范围内确定具体延长时长。充分考虑本项目的实际需求,如吉林广播电视台业务发展可能带来的网络使用增长,以及可能遇到的特殊情况,确保延长时长既能满足项目在较长一段时间内的稳定运行,又能在成本和资源上达到合理平衡。同时,也希望通过提供合理且有竞争力的延长时长,来争取在评标中获得更高分数,展现我公司对本项目的重视和专业能力。 电信专线服务时间延展方案 服务期计算方式 服务期延长时间从原服务期结束之日起开始计算,以此确保服务的连贯性。这样的计算方式可以避免服务出现空白期,让吉林广播电视台的网络直播服务能够持续稳定地进行。在原服务期接近尾声时,我公司会提前做好各项准备工作,包括设备的检查、人员的安排等,以无缝衔接延长的服务期,保障吉林广播电视台的业务不受任何影响,顺利过渡到新的服务阶段。 延长时间的灵活性 根据实际情况,可在一定范围内灵活调整延长的服务期,以适应项目的动态变化。例如,若吉林广播电视台在业务发展过程中遇到突发的网络需求变化,或者遇到一些不可预见的情况,我公司能够根据具体情况,在合理范围内对延长的服务期进行适当调整。通过这种灵活性,能够更好地满足吉林广播电视台的实际需求,提高服务的适应性和满意度,确保本项目在各种情况下都能顺利推进。 延展方案的制定依据 项目需求分析 深入分析吉林广播电视台的业务需求,确定电信专线服务延长的必要性和合理时长。通过与吉林广播电视台的沟通和对其业务模式的研究,了解到随着网络直播业务的不断发展,对网络带宽和稳定性的要求也在持续提高。因此,为了保障其业务的持续稳定运行,有必要对电信专线服务进行延长。同时,根据其业务增长预测和发展规划,确定一个合理的延长时长,既能满足当前和未来一段时间的业务需求,又能避免资源的浪费。 行业标准参考 参考电信行业的相关标准和惯例,确保服务期延长方案的合理性和可行性。电信行业有着成熟的服务规范和标准,在制定服务期延长方案时,我公司会严格遵循这些标准,包括网络带宽的保障、服务质量的要求、故障处理的流程等。同时,也会借鉴行业内其他类似项目的成功经验,对方案进行优化和完善,确保方案在技术上可行、在操作上合理,能够为吉林广播电视台提供高质量的服务。 过往经验借鉴 借鉴以往类似项目的经验,优化电信专线服务时间延展方案。我公司在以往的项目中积累了丰富的经验,对于电信专线服务的延长有着深入的了解和实践。通过回顾这些项目,我们可以总结出一些成功的做法和需要注意的问题,将这些经验应用到本项目的方案中。例如,在服务期延长过程中如何进行设备的升级和维护、如何保障服务的连续性等,从而使本项目的延展方案更加科学、合理和完善。 延展方案的沟通协调 与招标方沟通 及时与吉林广播电视台沟通电信专线服务时间延展方案,听取意见和建议。在方案制定过程中,我公司会主动与吉林广播电视台相关负责人进行沟通,详细介绍方案的内容和优势,同时认真听取他们的需求和意见。根据他们的反馈,对方案进行调整和优化,确保方案能够满足吉林广播电视台的实际需求。在沟通中,保持开放和透明的态度,建立良好的合作关系,为方案的顺利实施奠定基础。 与电信运营商协商 与电信运营商协商服务期延长的具体事宜,确保方案的顺利实施。我公司会与电信运营商进行深入沟通,就服务期延长的时间、费用、服务内容等方面进行协商。凭借我公司与电信运营商的良好合作关系,争取在服务质量和价格上获得更有利的条件。同时,与电信运营商共同制定详细的实施计划,明确双方的责任和义务,确保服务期延长工作能够顺利推进,为吉林广播电视台提供稳定可靠的电信服务。 沟通协调机制建立 建立有效的沟通协调机制,及时解决服务期延长过程中出现的问题。在服务期延长过程中,可能会遇到各种问题,如设备故障、网络波动等。为了能够及时解决这些问题,我公司会建立一套完善的沟通协调机制。明确各部门和人员的职责,确保信息能够及时传递和处理。同时,建立定期的沟通会议制度,及时总结工作进展情况,协调解决遇到的问题,保障服务期延长工作的顺利进行。 服务周期衔接实施计划 新旧服务周期过渡安排 数据迁移与整合 在服务周期过渡期间,确保电信专线的数据迁移和整合工作顺利进行,不影响业务的正常开展。提前制定详细的数据迁移计划,对数据进行备份和分类,采用专业的数据迁移工具和技术,确保数据的完整性和安全性。在迁移过程中,安排专业的技术人员进行实时监控和指导,及时处理可能出现的问题。同时,对迁移后的数据进行整合和测试,确保其能够与新的服务系统兼容,保障吉林广播电视台的网络直播业务在过渡期间不受任何影响。 设备调试与测试 对电信专线的相关设备进行调试和测试,确保在新服务周期开始时设备正常运行。在过渡期间,组织专业的技术团队对设备进行全面检查和调试,包括路由器、交换机、服务器等。对设备的性能参数进行优化,确保其能够满足新服务周期的需求。同时,进行严格的测试工作,模拟各种业务场景,检验设备的稳定性和可靠性。在测试过程中,及时发现并解决设备存在的问题,确保设备在新服务周期开始时能够正常投入使用。 设备调试与测试 人员培训与交接 对相关工作人员进行培训,确保他们熟悉新服务周期的操作流程,并做好工作交接。组织专业的培训课程,向工作人员介绍新服务周期的特点、要求和操作流程。通过理论讲解、实践操作等方式,让工作人员熟练掌握新的操作技能。同时,安排经验丰富的工作人员与新入职人员进行工作交接,分享工作经验和注意事项。确保工作人员能够顺利适应新的工作环境和要求,保障服务周期的顺利衔接。 服务无缝衔接保障措施 服务流程优化 优化电信专线服务流程,减少服务周期衔接过程中的时间损耗和业务中断。对现有的服务流程进行全面梳理,去除繁琐的环节,简化操作流程。建立快速响应机制,确保在服务衔接过程中能够及时处理各种问题。同时,加强与吉林广播电视台的沟通和协调,提前了解其业务需求和时间安排,合理安排服务衔接工作,最大程度地减少对其业务的影响,实现服务的无缝衔接。 技术支持保障 提供7×24小时的技术支持,及时解决服务衔接过程中出现的技术问题。组建专业的技术支持团队,配备先进的技术设备和工具,确保能够及时响应和处理各种技术问题。制定详细的技术支持流程,明确技术人员的职责和工作要求。通过远程监控、现场维护等方式,对电信专线进行实时监测和维护。以下是技术支持保障的具体内容: 支持方式 服务内容 响应时间 电话支持 解答技术疑问、提供操作指导 立即响应 远程维护 故障诊断、系统修复 30分钟内响应 现场支持 设备维修、更换 2小时内到达现场 应急处理预案 制定应急处理预案,应对服务衔接过程中可能出现的突发情况。针对可能出现的设备故障、网络中断、自然灾害等突发情况,制定详细的应急处理预案。明确应急处理流程和责任分工,确保在突发情况下能够迅速响应和处理。定期对应急处理预案进行演练和评估,不断完善预案的可行性和有效性。同时,储备必要的应急物资和设备,保障在突发情况下能够及时恢复服务,减少对吉林广播电视台业务的影响。 服务周期衔接监督机制 进度监控与评估 对服务周期衔接工作的进度进行监控和评估,及时发现问题并调整计划。建立进度监控指标体系,对数据迁移、设备调试、人员培训等各项工作的进度进行实时监控。定期对工作进度进行评估,对比实际进度与计划进度的差异,分析原因并及时采取措施进行调整。通过进度监控和评估,确保服务周期衔接工作能够按照计划顺利进行,避免出现延误和偏差。 质量检查与反馈 定期对服务周期衔接的质量进行检查,并及时向相关方反馈检查结果。制定质量检查标准和流程,对数据迁移的准确性、设备运行的稳定性、人员操作的规范性等方面进行检查。成立质量检查小组,采用现场检查、抽样检测等方式进行检查。对检查中发现的问题及时进行整改,并将检查结果和整改情况及时反馈给吉林广播电视台和相关部门,确保服务周期衔接的质量得到有效保障。 监督机制的完善 根据实际情况不断完善服务周期衔接监督机制,提高工作效率和质量。在服务周期衔接过程中,及时总结经验教训,发现监督机制中存在的不足之处。对监督机制进行优化和改进,调整监控指标和检查标准,加强对关键环节的监督和管理。通过不断完善监督机制,提高服务周期衔接工作的效率和质量,确保本项目能够顺利完成。 电信合同续签操作细则 合同续签准备工作 合同条款梳理 对原电信合同的条款进行全面梳理,明确续签的重点和注意事项。通过对原合同的仔细研究,分析各项条款的执行情况和存在的问题。以下是原合同条款梳理的具体内容: 条款类别 原合同内容 执行情况 续签重点 注意事项 服务内容 提供联通、电信、移动光纤互联网专线业务 正常执行 明确服务升级内容 确保服务质量不降低 服务期限 一年 即将到期 确定续签时长 注意服务期计算方式 费用标准 按照约定价格支付 按时支付 协商价格调整 明确费用支付方式 违约责任 双方约定的违约责任 未出现违约情况 完善违约条款 明确赔偿标准 服务需求确认 与吉林广播电视台确认电信服务的需求和期望,为合同续签提供依据。通过与吉林广播电视台的深入沟通,了解其在网络带宽、稳定性、服务质量等方面的最新需求和期望。根据其业务发展规划,预测未来对电信服务的需求变化。结合这些信息,对续签合同的服务内容和标准进行调整和优化,确保续签合同能够更好地满足吉林广播电视台的实际需求,为其业务发展提供有力支持。 市场价格调研 对电信服务市场价格进行调研,确保续签合同的价格合理。通过收集市场上同类电信服务的价格信息,分析价格走势和市场竞争情况。与多家电信运营商进行沟通和比较,了解他们的价格策略和优惠政策。结合本项目的实际需求和服务内容,制定合理的价格方案。在保证服务质量的前提下,争取为吉林广播电视台提供具有竞争力的价格,实现双方的互利共赢。 合同续签谈判流程 谈判团队组建 组建专业的谈判团队,负责与电信运营商进行合同续签谈判。团队成员包括业务专家、技术人员、法务人员等,他们具有丰富的行业经验和专业知识。业务专家能够准确把握吉林广播电视台的业务需求和市场动态,为谈判提供有力的支持;技术人员可以对服务内容和技术标准进行详细的解释和说明,确保谈判内容的专业性;法务人员则负责审查合同条款,保障合同的合法性和有效性。通过团队成员的协同合作,提高谈判的成功率。 谈判团队组建 谈判策略制定 制定合理的谈判策略,争取在合同续签中获得有利的条款。根据市场调研和对原合同的分析,确定谈判的目标和重点。在谈判过程中,采用灵活的谈判技巧,如先易后难、适当让步等。同时,强调我公司与吉林广播电视台的长期合作关系和对服务质量的承诺,争取在价格、服务内容、服务期限等方面获得更有利的条款。通过制定合理的谈判策略,为合同续签创造有利条件。 谈判过程记录与总结 对谈判过程进行详细记录和总结,为后续工作提供参考。在谈判过程中,安排专人对谈判内容、双方的观点和意见进行记录。谈判结束后,及时对谈判过程进行总结,分析谈判的成功经验和不足之处。根据总结结果,对谈判策略进行调整和优化,为后续的谈判和合同执行提供有力的支持。同时,将谈判记录和总结报告存档,以备查阅和参考。 合同续签签约与执行 合同签约手续办理 按照规定的程序办理电信合同续签的签约手续,确保合同合法有效。在签约前,对合同条款进行再次审查,确保其符合双方的意愿和法律法规的要求。以下是合同签约手续办理的具体流程: 步骤 办理内容 责任方 时间要求 合同起草 根据谈判结果起草续签合同 我公司 谈判结束后3个工作日内 合同审核 双方对合同条款进行审核 双方 5个工作日内 合同签字 双方代表签字确认 双方 审核通过后2个工作日内 合同盖章 加盖双方公章 双方 签字后1个工作日内 合同备案 将合同副本备案 我公司 盖章后3个工作日内 合同执行监督与管理 对续签合同的执行情况进行监督和管理,确保双方履行合同义务。建立合同执行监督机制,定期对合同的执行情况进行检查和评估。安排专人负责合同的跟踪和协调工作,及时解决合同执行过程中出现的问题。与吉林广播电视台和电信运营商保持密切沟通,确保各方对合同的理解和执行一致。通过有效的监督和管理,保障合同的顺利执行,为吉林广播电视台提供稳定可靠的电信服务。 合同变更与解除处理 制定合同变更与解除的处理流程,应对可能出现的情况。在合同执行过程中,可能会因为各种原因需要对合同进行变更或解除。因此,制定详细的处理流程,明确变更或解除合同的条件、程序和责任。当需要变更或解除合同时,及时与对方进行沟通和协商,达成一致意见后按照流程进行处理。同时,对变更或解除合同可能产生的影响进行评估,采取相应的措施减少损失,保障双方的合法权益。 服务连续性保障机制 服务中断应急处理方案 应急响应流程 制定明确的应急响应流程,确保在电信服务中断时能够迅速响应。当接到服务中断报告后,立即启动应急响应流程。首先,由技术支持人员进行故障诊断,确定故障原因和影响范围。然后,根据故障情况,组织相应的维修人员和设备进行抢修。同时,及时向吉林广播电视台通报故障情况和预计修复时间,保持沟通和协调。在抢修过程中,严格按照应急响应流程进行操作,确保故障能够尽快得到解决,减少对吉林广播电视台业务的影响。 备用线路启用 准备备用电信线路,在主线路中断时及时启用,保障服务的连续性。提前对备用线路进行测试和维护,确保其处于良好的备用状态。当主线路出现故障时,立即切换到备用线路,保障吉林广播电视台的网络直播业务能够继续正常运行。在备用线路启用过程中,安排专业的技术人员进行实时监控和调试,确保备用线路的稳定性和可靠性。同时,对主线路进行紧急修复,尽快恢复主线路的正常使用。 技术支持团队应急调度 建立技术支持团队的应急调度机制,确保在服务中断时能够及时提供技术支持。组建专业的技术支持团队,制定应急调度方案。当服务中断发生时,根据故障情况和影响范围,迅速调度技术支持人员到现场进行处理。技术支持人员具备丰富的经验和专业技能,能够快速诊断和解决问题。同时,通过远程监控和技术指导,为现场维修人员提供支持,提高故障处理效率,保障服务的连续性。 服务质量监控与改进 服务质量指标设定 设定明确的电信服务质量指标,如带宽稳定性、延迟等。根据吉林广播电视台的业务需求和行业标准,确定合理的服务质量指标。带宽稳定性要求在一定时间内带宽波动不超过一定范围,确保网络的稳定运行。延迟指标要求控制在较低水平,以保证网络直播的流畅性。同时,对服务质量指标进行定期评估和调整,根据实际情况进行优化,不断提高服务质量。 实时监控系统建立 建立实时监控系统,对电信服务质量进行实时监控。通过安装专业的监控设备和软件,对网络带宽、延迟、丢包率等关键指标进行实时监测。以下是实时监控系统的具体内容: 监控指标 监控方式 预警阈值 处理措施 带宽 实时监测 低于设定值的80% 调整网络配置、增加带宽 延迟 实时监测 超过设定值的120% 优化网络路由、排查故障 丢包率 实时监测 超过设定值的5% 检查设备状态、更换线路 服务质量改进措施制定 根据监控结果制定服务质量改进措施,不断提高服务质量。定期对监控数据进行分析,找出服务质量存在的问题和薄弱环节。针对这些问题,制定具体的改进措施,如优化网络配置、升级设备、加强维护管理等。同时,建立服务质量改进的跟踪和评估机制,对改进措施的实施效果进行评估。根据评估结果,对改进措施进行调整和优化,确保服务质量不断提高,满足吉林广播电视台的需求。 服务连续性人员保障 人员培训与技能提升 对相关工作人员进行定期培训,提升他们的技能和应急处理能力。制定详细的培训计划,包括网络技术、设备维护、故障处理等方面的培训内容。邀请行业专家进行授课和指导,通过理论学习和实践操作相结合的方式,提高工作人员的专业技能。同时,组织应急演练活动,让工作人员在模拟的服务中断场景中进行应急处理,提高他们的应急反应能力和团队协作能力。 人员值班制度建立 建立人员值班制度,确保在服务期间随时有人响应和处理问题。安排专业的技术人员进行24小时值班,制定值班表和值班流程。值班人员要保持通讯畅通,及时接听和处理服务中断报告。在值班期间,对网络和设备进行实时监控,及时发现和处理潜在的问题。同时,做好值班记录,为后续的工作提供参考。 人员备份与替换机制 建立人员备份与替换机制,应对人员突发情况,保障服务的连续性。为关键岗位的工作人员配备备份人员,对备份人员进行培训和考核,确保他们具备相应的技能和能力。当出现人员突发情况,如生病、休假等,能够及时启用备份人员进行替换,保障服务不受影响。同时,定期对人员备份与替换机制进行评估和优化,提高其可靠性和有效性。 电信服务延期承诺书 将提供加盖公章的电信服务延期承诺书,明确承诺为电信2条互联网带宽服务各延长服务期的具体时长,以争取更高分数。在承诺书中,详细说明延长服务期的具体时长和计算方式,确保承诺的清晰和明确。同时,强调我公司对服务质量的承诺,保证在延长的服务期内,继续为吉林广播电视台提供稳定、可靠的电信服务。严格遵守相关法律法规和行业标准,履行承诺书中的各项义务。若未能按照承诺书的要求提供服务,愿意承担相应的责任和后果。通过提供具有法律效力的承诺书,展示我公司的诚信和实力,为项目的顺利实施提供有力保障。 我公司深知电信服务对吉林广播电视台网络直播业务的重要性,因此将以高度的责任感和专业精神,认真履行电信服务延期的承诺。在服务延期期间,将密切关注吉林广播电视台的业务需求变化,及时调整服务策略和方案,确保服务的质量和效率不断提高。加强与吉林广播电视台的沟通和协作,建立良好的合作关系,共同应对可能出现的问题和挑战。同时,不断优化服务流程和管理机制,提高服务的响应速度和解决问题的能力,为吉林广播电视台提供更加优质的服务体验。 为了确保服务延期的顺利实施,我公司将制定详细的工作计划和时间表,合理安排资源和人员。在服务延期前,完成相关的准备工作,包括设备的检查和维护、人员的培训和调配等。在服务延期过程中,严格按照工作计划和时间表进行操作,确保各项工作按时完成。同时,建立有效的监督和评估机制,对服务延期的实施情况进行实时监控和评估,及时发现问题并采取措施进行解决。 我公司还将积极配合吉林广播电视台的工作,根据其要求提供必要的技术支持和服务。在服务延期期间,若吉林广播电视台有其他方面的需求,我公司将尽最大努力满足。通过不断提升服务水平和质量,为吉林广播电视台的网络直播业务发展提供有力支持,共同推动行业的进步和发展。 延长移动带宽服务期 移动带宽服务延展安排 移动专线服务期延长方案 明确延长服务期限 确定延长时长 根据本项目的特点和需求,同时结合移动网络的特性,确定移动专线服务的延长时长。参考过往类似项目,综合考虑到移动网络的稳定性和可靠性,制定科学合理的延长时长方案。既要确保延长时长能够满足本项目的持续运行,也要保证其在合理范围之内。与项目相关的部门和人员进行充分沟通和协商,确保延长时长得到各方的认可和支持。以下是不同场景下延长时长的建议: 场景 延长时长建议 原因说明 业务持续增长 6个月 业务增长需要更多时间来适应和调整移动网络服务 项目阶段性需求 3个月 满足项目特定阶段对移动网络的需求 应对突发情况 2个月 用于应对可能出现的突发网络需求 对接原服务期 对原服务期的合同条款和服务内容进行全面梳理,确保延长服务期与之无缝对接。在延长服务期开始前,对网络设备和系统进行全面检查和维护,确保其正常运行。提前与移动运营商进行沟通和协调,做好服务交接的准备工作。制定详细的服务交接计划,明确各方的责任和义务,确保服务的顺利过渡。在梳理原服务期合同时,要关注服务内容、服务标准、费用等关键条款,确保延长服务期的条款与之相符。对网络设备的检查和维护包括硬件设备的性能检测、软件系统的更新升级等,以保证网络的稳定性和可靠性。与移动运营商的沟通协调要明确服务交接的时间节点、流程和方式,避免出现服务中断或衔接不畅的情况。 服务无缝衔接 规定服务内容 明确延长服务期内的服务内容和标准,涵盖网络带宽、稳定性、可靠性等方面。对服务质量进行严格监控和评估,及时发现和解决问题,确保服务质量不下降。制定服务保障措施,如故障应急处理预案、网络安全防护措施等,确保服务的稳定性和可靠性。定期与用户进行沟通和反馈,了解用户的需求和意见,不断优化服务内容和质量。在网络带宽方面,要保证达到规定的标准,满足用户的使用需求。对服务质量的监控和评估要建立科学的指标体系,通过实时监测和数据分析来发现潜在问题。故障应急处理预案要明确应急响应的流程和责任分工,确保在出现故障时能够迅速恢复服务。网络安全防护措施要包括防火墙设置、数据加密等,保障用户信息的安全。 服务质量评估与优化 安排服务计划 制定详细的服务期延长计划,合理安排资源和人员,确保服务的高效运行。根据服务内容和标准,确定服务人员的数量和资质要求,进行合理的人员配置。对服务人员进行培训和考核,提高其业务水平和服务能力。建立服务监督和考核机制,对服务人员的工作进行监督和评估,确保服务质量。服务计划要包括服务的流程、时间节点和责任人,确保各项工作有序进行。人员配置要根据服务的需求和难度来确定,保证服务的质量和效率。对服务人员的培训要涵盖业务知识、技能和服务意识等方面,提高其综合素质。服务监督和考核机制要建立明确的考核指标和奖惩制度,激励服务人员提高工作质量。以下是服务计划的具体安排: 阶段 工作内容 责任人 时间节点 准备阶段 设备检查、人员培训 技术主管 延长服务期开始前1周 服务阶段 网络维护、故障处理 服务人员 延长服务期内 评估阶段 服务质量评估、用户反馈收集 客服人员 延长服务期结束后1周 制定服务衔接方案 合同续签流程 在原合同到期前,明确合同续签的时间节点和流程,确保能够及时完成续签工作。对续签合同的条款和内容进行审核和确认,确保与原合同一致或更有利于用户。办理合同续签的相关手续,如签订合同、支付费用等,确保合同的有效性。建立合同续签的档案管理系统,对续签合同的相关资料进行妥善保存。在审核续签合同条款时,要关注服务内容、服务标准、费用等关键条款,确保其符合用户的需求和利益。办理合同续签手续要按照规定的流程和要求进行,确保合同的合法性和有效性。合同续签档案管理系统要对合同的签订时间、有效期、费用等信息进行详细记录,方便查询和管理。 网络监控与维护 无缝衔接方案 在服务衔接期间,保持网络的正常运行,避免因服务变更而导致的网络中断。对网络设备和系统进行升级和优化,确保其能够适应延长服务期的需求。提前与用户进行沟通和告知,让用户了解服务衔接的时间和方式,做好相应的准备。建立服务衔接的应急处理机制,及时解决服务衔接过程中出现的问题。在网络设备和系统升级优化时,要进行充分的测试和验证,确保其稳定性和兼容性。与用户的沟通要及时、准确,让用户了解服务衔接的具体情况和注意事项。应急处理机制要明确应急响应的流程和责任分工,确保在出现问题时能够迅速解决。 风险评估与应对 对服务衔接过程中可能出现的风险进行全面评估,如网络故障、服务中断等。针对不同的风险,制定相应的应急预案,确保能够及时、有效地应对风险。定期对应急预案进行演练和评估,提高应急处理能力。加强与移动运营商的合作,共同应对服务衔接过程中的风险。在风险评估时,要考虑到各种可能的因素,如设备故障、网络攻击等。应急预案要根据不同的风险类型制定相应的应对措施,确保在出现风险时能够迅速响应。应急演练和评估要定期进行,不断提高应急处理能力。与移动运营商的合作要建立良好的沟通机制,共同解决服务衔接过程中出现的问题。 沟通协调机制 建立与移动运营商的定期沟通机制,及时了解服务衔接的进展情况。加强与移动运营商的协调配合,共同解决服务衔接过程中出现的问题。对沟通和协调的情况进行记录和总结,不断改进沟通协调机制。建立沟通协调的反馈机制,及时将用户的需求和意见反馈给移动运营商。定期沟通机制要确定沟通的时间、方式和内容,确保信息的及时传递。协调配合要明确各方的责任和义务,共同推进服务衔接工作。沟通协调记录和总结要对沟通的内容、问题和解决方案进行详细记录,为今后的工作提供参考。反馈机制要确保用户的需求和意见能够及时得到处理和反馈。 明确服务质量保障 遵循服务规范 严格遵守《电信服务规范》的各项要求,确保服务质量符合标准。对服务人员进行培训和教育,提高其服务意识和业务水平。建立服务质量监督和考核机制,对服务人员的工作进行监督和评估。定期对服务质量进行检查和评估,及时发现和解决问题。在服务人员培训和教育方面,要注重服务意识和业务知识的培养,提高其服务水平。服务质量监督和考核机制要建立明确的考核指标和奖惩制度,激励服务人员提高工作质量。定期服务质量检查和评估要采用科学的方法和手段,确保评估结果的准确性和可靠性。 网络监控与维护 建立完善的网络监控系统,实时监测移动网络的运行状态。定期对网络设备和系统进行维护和保养,确保其正常运行。及时发现和处理网络故障和安全隐患,保障网络的稳定性和可靠性。对网络性能进行优化和提升,提高用户的使用体验。网络监控系统要具备实时监测、数据分析和预警功能,及时发现网络异常情况。网络设备和系统维护保养要按照规定的周期和标准进行,确保其性能稳定。网络故障和安全隐患处理要及时、有效,避免对用户造成影响。网络性能优化和提升要根据用户的需求和网络的实际情况进行,提高网络的速度和稳定性。 故障申告与处理 提供24小时故障申告电话,确保用户能够及时反馈故障信息。建立快速响应机制,及时处理用户的故障报修。对故障处理的过程和结果进行记录和跟踪,确保故障得到彻底解决。定期对故障处理情况进行分析和总结,不断改进故障处理能力。故障申告电话要保持畅通,确保用户能够及时联系到服务人员。快速响应机制要明确响应的时间和流程,确保在接到故障报修后能够迅速处理。故障处理记录和跟踪要对故障的原因、处理过程和结果进行详细记录,为今后的故障处理提供参考。故障处理情况分析和总结要找出故障的规律和原因,采取相应的措施进行改进。 服务质量评估与改进 定期对服务质量进行评估和分析,了解用户的满意度和需求。根据评估结果,制定相应的改进措施,不断提高服务质量。加强与用户的沟通和互动,及时了解用户的意见和建议。持续改进服务质量,提高用户的忠诚度和满意度。服务质量评估和分析要采用科学的方法和指标,全面了解用户的满意度和需求。改进措施要根据评估结果制定,具有针对性和可操作性。与用户的沟通和互动要建立多种渠道,及时了解用户的意见和建议。持续改进服务质量要形成长效机制,不断提高服务水平。以下是服务质量评估与改进的具体安排: 评估周期 评估内容 改进措施 责任人 每月 网络性能、服务态度 优化网络配置、加强人员培训 技术主管 每季度 用户满意度、故障处理效率 改进服务流程、提高应急处理能力 客服主管 每年 服务质量综合评估 制定长期改进计划 项目经理 服务延续实施工作流程 前期准备工作 服务情况评估 对移动专线的网络设备进行全面检查,包括路由器、交换机等,确保其正常运行。对系统运行状况进行监测和分析,了解网络的性能和稳定性。...
吉林广播电视台网络直播服务投标方案.docx
下载提示

1.本文档仅提供部分内容试读;

2.支付并下载文件,享受无限制查看;

3.本网站所提供的标准文本仅供个人学习、研究之用,未经授权,严禁复制、发行、汇编、翻译或网络传播等,侵权必究;

4.左侧添加客服微信获取帮助;

5.本文为word版本,可以直接复制编辑使用。


这个人很懒,什么都没留下
未认证用户 查看用户
该文档于 上传
推荐文档
×
精品标书制作
百人专家团队
擅长领域:
工程标 服务标 采购标
16852
已服务主
2892
中标量
1765
平台标师
扫码添加客服
客服二维码
咨询热线:192 3288 5147
公众号
微信客服
客服