文库 服务类投标方案 食材配送

六安市博元后勤服务管理有限公司食材配送服务入围采购项目投标方案.docx

DOCX   100页   下载899   2025-10-09   浏览2   收藏29   点赞421   评分-   46558字   58.00

AI慧写标书

十分钟千页标书高效生成

温馨提示:当前文档最多只能预览 15 页,若文档总页数超出了 15 页,请下载原文档以浏览全部内容。
六安市博元后勤服务管理有限公司食材配送服务入围采购项目投标方案.docx 第1页
六安市博元后勤服务管理有限公司食材配送服务入围采购项目投标方案.docx 第2页
六安市博元后勤服务管理有限公司食材配送服务入围采购项目投标方案.docx 第3页
六安市博元后勤服务管理有限公司食材配送服务入围采购项目投标方案.docx 第4页
六安市博元后勤服务管理有限公司食材配送服务入围采购项目投标方案.docx 第5页
六安市博元后勤服务管理有限公司食材配送服务入围采购项目投标方案.docx 第6页
六安市博元后勤服务管理有限公司食材配送服务入围采购项目投标方案.docx 第7页
六安市博元后勤服务管理有限公司食材配送服务入围采购项目投标方案.docx 第8页
六安市博元后勤服务管理有限公司食材配送服务入围采购项目投标方案.docx 第9页
六安市博元后勤服务管理有限公司食材配送服务入围采购项目投标方案.docx 第10页
六安市博元后勤服务管理有限公司食材配送服务入围采购项目投标方案.docx 第11页
六安市博元后勤服务管理有限公司食材配送服务入围采购项目投标方案.docx 第12页
六安市博元后勤服务管理有限公司食材配送服务入围采购项目投标方案.docx 第13页
六安市博元后勤服务管理有限公司食材配送服务入围采购项目投标方案.docx 第14页
六安市博元后勤服务管理有限公司食材配送服务入围采购项目投标方案.docx 第15页
剩余85页未读, 下载浏览全部

开通会员, 优惠多多

6重权益等你来

首次半价下载
折扣特惠
上传高收益
特权文档
AI慧写优惠
专属客服
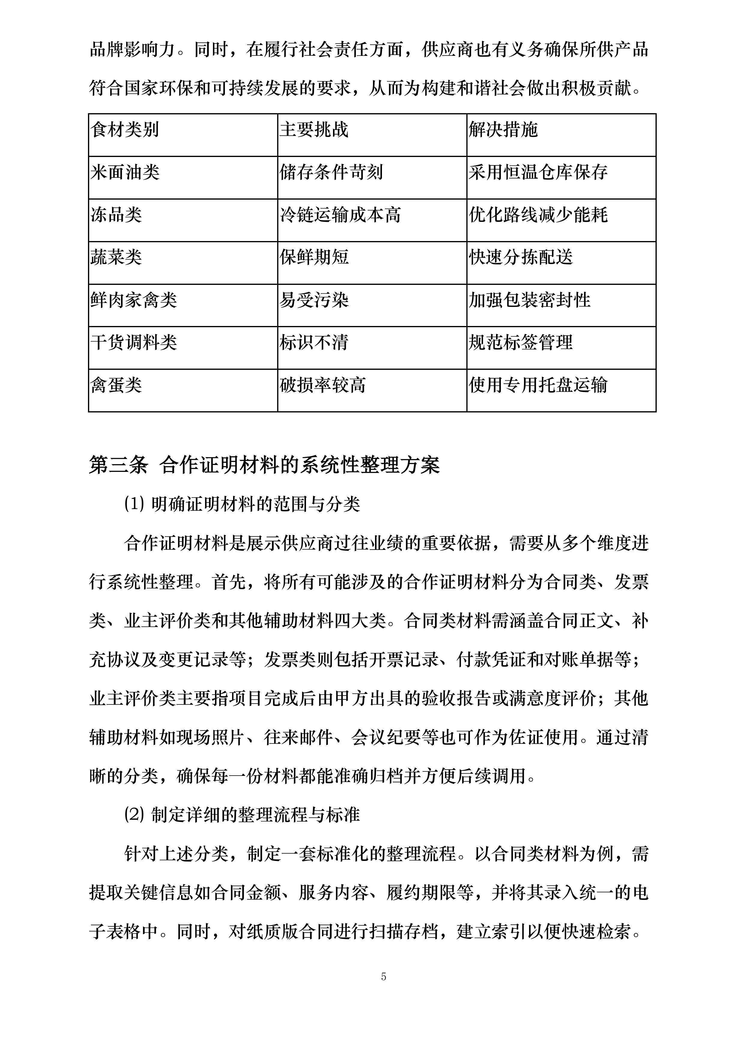
六安市博元后勤服务管理有限公司食材配送服务入围采购项目投标方案 第一章 供应商业绩 1 第一节 供应商业绩综合分析 1 第一条 近年类似项目业绩汇总与分类展示 1 第二条 重点项目合作案例深度剖析 2 第三条 合作证明材料的系统性整理方案 5 第四条 业绩有效性评估与合规性审查措施 8 第二节 业绩证明文件准备路径 10 第一条 合同文件关键要素提取与呈现 10 第二条 发票凭证的完整性核验方法 12 第三条 业主证明材料的规范性要求 14 第四条 跨年度合作项目的时间节点界定 17 第三节 业绩评分最大化策略 20 第一条 符合性证明材料的优化整合 20 第二条 核心业绩亮点提炼与展示 24 第三条 材料编排逻辑与评审要点对应 26 第四条 佐证资料的标准化装订方案 28 第二章 配送方案 30 第一节 配送方案总体设计与实施路径 30 第一条 配送服务整体规划与运作流程分析 30 第二条 各类食材专属配送模式与优化措施 32 第三条 配送时效保障机制与具体实施方案 35 第二节 配送车辆配置与运输管理措施 38 第一条 专用配送车辆选型与配置标准 38 第二条 运输过程卫生安全保障措施 40 第三条 不同食材分类运输防护方案 42 第三节 配送作业标准化操作规程 44 第一条 食材分类包装与标识管理规范 44 第二条 配送时间节点控制与路线规划 47 第三条 配送单据管理与交接流程细则 50 第四节 配送质量管控体系建设 52 第一条 食材新鲜度保持技术措施 52 第二条 配送过程全程监控实施方案 54 第三条 突发情况应急处理预案 56 第五节 初加工与特殊配送服务方案 59 第一条 食材初加工标准操作流程 59 第二条 紧急配送快速响应机制 61 第三条 自然灾害期间保供措施 64 第三章 服务承诺 66 第一节 项目需求响应方案与服务承诺 66 第一条 针对本项目采购需求的全方位响应措施 66 第二条 确保食材质量与配送时效的具体承诺 69 第三条 7×24小时服务机制的实施方案 71 第二节 售后服务体系与保障措施 73 第一条 售后服务团队配置与职责分工 73 第二条 质量问题快速处理流程与补偿机制 75 第三条 定期回访与满意度调查实施方案 77 第三节 应急服务保障体系建设 80 第一条 突发事件应急响应预案与处置流程 80 第二条 紧急配送机制与1小时快速响应方案 81 第三条 自然灾害等特殊情况下的优先供货保障措施 83 第四节 服务质量管控与持续改进 86 第一条 配送服务质量监控体系建立方案 86 第二条 客户投诉处理机制与时限要求 88 第三条 服务改进计划与定期评估制度 90 供应商业绩 供应商业绩综合分析 近年类似项目业绩汇总与分类展示 (1) 近年类似项目业绩的全面梳理与分类 为了更好地展示供应商业绩,首先需要对近年参与过的类似项目进行全面梳理。根据六安市博元后勤服务管理有限公司食材配送服务入围采购项目的具体需求,将过往项目按照食材类别进行细致分类。例如,针对米面油类、冻品类、蔬菜类、豆制品类等不同采购包,分别统计每个类别下的供货数量、合作周期、配送频率等关键数据。在这一过程中,特别注重提取那些能够体现供应商专业能力的核心指标,如冷链运输管理经验、大规模配送服务能力、食品安全保障体系等。 (2) 业绩数据的多维度分析方法 接下来,采用多维度的数据分析方法来深入挖掘这些业绩背后的潜在价值。从时间跨度来看,不仅关注最近三年内的项目经历,还适当延伸至更早阶段的重要案例,以展现供应商持续稳定的服务能力。同时,在空间维度上,对比不同区域市场中的表现差异,尤其是对于类似规模和性质的城市配送项目的成功经验。此外,通过横向比较各项指标,如配送准时率、客户满意度评分、食材损耗率控制等方面的数据变化趋势,可以更加清晰地反映出供应商在业务发展过程中的进步轨迹。 (3) 分类展示的具体实施步骤 为确保业绩汇总结果直观易懂,采取结构化的分类展示方式至关重要。首先按照食材类别建立基础框架,然后在每个大类下细分出具体的子项内容。例如,在蔬菜类配送业绩中,进一步区分叶菜类、瓜果类、根茎类等不同品种的供货情况;对于冻品类,则重点突出冷冻技术应用水平及温度监控措施的有效性。在此基础上,利用图表工具辅助说明,如柱状图展示各年度营业额增长情况,饼图表示各类别占比分布等。这种图文并茂的形式有助于评审人员快速把握关键信息。 食材类别 项目名称 合作时间 供货量(吨) 客户评价 米面油类 某高校食堂项目 2021-2022 500 优秀 冻品类 连锁餐饮供应链 2020-至今 800 良好 蔬菜类 社区团购配送 2019-2021 1200 满意 重点项目合作案例深度剖析 (1) 项目背景与合作规模 重点项目合作案例的深度剖析首先需要从项目背景和合作规模入手。以六安市博元后勤服务管理有限公司食材配送服务入围采购项目为例,该项目涵盖多个食材分类,包括米面油类、冻品类、蔬菜类等六大类别。每个类别的食材对运输条件、存储环境以及质量要求都有明确的规定,这不仅体现了项目的复杂性,也反映了供应商在执行此类项目时所需的专业度和技术能力。例如,冷冻食品需要全程冷链供应并确保关键信息标示清楚,而新鲜蔬菜则需保持其新鲜度、色泽及硬度等品质指标。因此,在分析合作案例时,必须深入理解这些具体要求,并将其作为评估供应商能力的重要依据。 (2) 合作过程中的挑战与应对策略 在实际合作过程中,供应商会面临诸多挑战,如突发自然灾害导致的供应链中断风险、紧急订单响应时间的严格限制以及食材质量的高标准要求等。针对这些问题,供应商通常采取一系列措施来保障服务的稳定性与可靠性。例如,为应对不可预见的自然灾害,供应商应建立完善的应急预案,确保现有物资储备充足且能够优先满足客户需求;对于紧急需求,通过优化物流网络布局和增加备用运力等方式实现1小时内完成配送的目标。此外,为了保证食材的质量,供应商还需严格执行《食品卫生法》相关规定,确保每批次食材均经过检验检疫,并提供相应的证明文件。 (3) 具体实施流程与细节把控 在具体实施层面,供应商需要制定详细的配送计划,确保按照甲方指定的时间和地点完成食材配送。每日7:30前抵达的送货时间要求,意味着供应商必须具备高效的内部协调能力和精准的时间管理能力。同时,供货单及市场价格对比表的提供也是不可或缺的一环,这不仅有助于甲方了解市场行情,也能增强双方的信任关系。另外,根据甲方要求进行前期免费初加工,如清洗、切块等操作,则进一步体现了供应商的服务增值能力。整个实施过程中,每一个环节都需要严格把控,确保最终交付的产品符合预期标准。 (4) 质量控制体系与持续改进机制 为确保合作项目的成功实施,供应商还需建立健全的质量控制体系和持续改进机制。在质量控制方面,可以通过引入先进的检测设备和技术手段,对食材的生产时间、产地、有效期等信息进行全面监控,杜绝任何篡改或编造行为的发生。同时,定期开展员工培训,提高其专业技能和服务意识,也是提升整体服务质量的有效途径之一。而在持续改进方面,则需要不断收集客户反馈意见,分析存在的问题及其原因,并据此调整优化相关流程和措施,形成一个良性循环的发展模式。 (5) 经济效益与社会价值创造 最后,从经济效益和社会价值的角度来看,成功的合作案例不仅能够为供应商带来可观的经济收益,还能促进当地农业发展,带动农民增收致富。通过与六安市博元后勤服务管理有限公司这样的大型企业建立长期稳定的合作关系,供应商可以充分利用自身资源优势,拓展市场份额,提升品牌影响力。同时,在履行社会责任方面,供应商也有义务确保所供产品符合国家环保和可持续发展的要求,从而为构建和谐社会做出积极贡献。 食材类别 主要挑战 解决措施 米面油类 储存条件苛刻 采用恒温仓库保存 冻品类 冷链运输成本高 优化路线减少能耗 蔬菜类 保鲜期短 快速分拣配送 鲜肉家禽类 易受污染 加强包装密封性 干货调料类 标识不清 规范标签管理 禽蛋类 破损率较高 使用专用托盘运输 合作证明材料的系统性整理方案 (1) 明确证明材料的范围与分类 合作证明材料是展示供应商过往业绩的重要依据,需要从多个维度进行系统性整理。首先,将所有可能涉及的合作证明材料分为合同类、发票类、业主评价类和其他辅助材料四大类。合同类材料需涵盖合同正文、补充协议及变更记录等;发票类则包括开票记录、付款凭证和对账单据等;业主评价类主要指项目完成后由甲方出具的验收报告或满意度评价;其他辅助材料如现场照片、往来邮件、会议纪要等也可作为佐证使用。通过清晰的分类,确保每一份材料都能准确归档并方便后续调用。 (2) 制定详细的整理流程与标准 针对上述分类,制定一套标准化的整理流程。以合同类材料为例,需提取关键信息如合同金额、服务内容、履约期限等,并将其录入统一的电子表格中。同时,对纸质版合同进行扫描存档,建立索引以便快速检索。对于发票类材料,采用双人复核机制,确保金额、日期、品名等信息无误。此外,还需特别注意材料的时间顺序排列,便于评审人员直观了解项目的完整生命周期。以下是具体操作步骤: (3) 强化材料的真实性和有效性验证 在整理过程中,必须采取多重措施确保所有证明材料的真实性和有效性。例如,通过比对合同签订日期与发票开具时间来验证交易逻辑是否合理;利用企业信用查询平台核实合作方资质;必要时可联系原业主单位确认项目执行情况。此外,还需关注材料之间的内在关联性,避免出现孤立或矛盾的信息。为提高可信度,可以引入第三方审计机构对重点材料进行独立审核,出具专业意见书作为补充证据。 (4) 建立动态更新机制与档案管理制度 考虑到供应商可能持续承接新项目,因此需要建立一套完善的动态更新机制。每当完成一个新项目后,立即按照既定标准将相关证明材料纳入整体档案体系中。同时,制定严格的档案管理制度,明确借阅权限、保密要求及销毁程序等。借助信息化手段,构建电子档案管理系统,实现材料的高效存储、便捷检索和安全保护。以下表格展示了档案管理的核心要素: 档案类型 保管期限 查阅权限 备份方式 合同文件 10年 项目经理及以上 云存储+本地硬盘 发票凭证 5年 财务部门 加密U盘 业主证明 长期 市场部 纸质+电子双重备份 (5) 注重材料呈现形式与评审需求匹配 最后,在整理完成所有合作证明材料后,需根据招标文件中的评审要求优化其呈现形式。例如,将关键信息提炼制作成简洁明了的图表或清单,方便评审人员快速掌握核心内容。对于复杂项目,可通过绘制项目进程图或甘特图展示执行细节。以下是示例甘特图用于说明项目时间节点: 业绩有效性评估与合规性审查措施 (1) 业绩有效性评估的基本原则与方法 在六安市博元后勤服务管理有限公司食材配送服务入围采购项目的背景下,业绩的有效性评估需以客观、公正为前提。首先,明确项目需求与供应商过往业绩的匹配度,重点审查供应商是否具备类似规模和复杂程度的项目经验。其次,通过对比供应商提供的业绩清单与其实际履约能力,确保其业绩真实有效。具体而言,需核查供应商的合同执行记录、客户满意度评价以及项目完成情况等多方面信息。此外,针对本项目对食材质量、配送时效、食品安全等方面的特殊要求,应着重审核供应商在这些关键领域的实际表现,确保其具备满足项目需求的能力。 (2) 合规性审查的具体措施与流程 合规性审查是确保供应商资质符合法律法规及项目要求的重要环节。在此过程中,将严格依据《食品卫生法》及相关国家强制性规范,对供应商的资质文件进行细致核验。例如,检查供应商是否持有有效的食品经营许可证、运输车辆是否符合冷链运输标准、从业人员是否具备健康证明等。同时,还需对供应商的财务状况、纳税记录、信用评级等方面进行全面审查,确保其运营合法合规。为提高审查效率与准确性,可引入第三方审计机构协助完成相关工作,形成多层次、全方位的合规性审查机制。 (3) 数据真实性验证的技术手段与工具 为了保障供应商所提供业绩数据的真实性,将采用多种技术手段进行交叉验证。一方面,利用大数据分析工具对供应商的历史交易记录进行深度挖掘,识别可能存在的虚假信息或异常数据;另一方面,通过区块链技术确保合同文件、发票凭证等关键材料的不可篡改性,提升数据可信度。此外,还可借助专业的财务软件对供应商的财务报表进行审计,进一步核实其业绩数据的真实性。所有验证过程均需留痕存档,以便后续查阅与追溯。 (4) 风险防控机制的设计与实施 在业绩有效性评估与合规性审查过程中,不可避免地会面临一定风险。为此,设计了一套完善的风险防控机制。首先,建立动态监控体系,实时跟踪供应商的履约情况,及时发现并处理潜在问题。其次,制定应急预案,在遇到突发状况时能够迅速响应,最大限度降低对项目的影响。再次,强化内部管理,定期组织相关人员参加培训,提高其业务能力和风险意识。最后,加强与监管部门的沟通协作,共同维护市场秩序,保障项目顺利推进。 (5) 审查结果的应用与反馈机制 业绩有效性评估与合规性审查的结果将直接影响供应商的入围资格。对于审查合格的供应商,将其纳入候选名单,并根据综合评分排序;而对于存在问题的供应商,则要求其限期整改,整改不到位者将被取消资格。同时,建立完善的反馈机制,及时向供应商通报审查结果及其存在的不足之处,帮助其改进提升。这一过程不仅体现了公平公正的原则,也为项目选聘优质供应商奠定了坚实基础。 (6) 持续优化的评估体系与改进方向 随着市场竞争环境的变化和技术的进步,业绩有效性评估与合规性审查体系也需要不断优化升级。未来,将进一步完善评估指标体系,增加对供应商创新能力、社会责任感等方面的考量;同时,积极引入人工智能等新技术手段,提高评估工作的智能化水平。通过持续改进,构建更加科学合理的评估体系,为六安市博元后勤服务管理有限公司食材配送服务入围采购项目提供有力支撑。 审查内容 审查方式 预期效果 合同执行记录 实地考察与客户回访 确认供应商履约能力 客户满意度评价 问卷调查与数据分析 了解供应商服务水平 项目完成情况 档案查阅与专家评审 评估供应商专业实力 业绩证明文件准备路径 合同文件关键要素提取与呈现 合同文件作为业绩证明的核心,其关键要素的提取需要从合同的基本信息入手。包括但不限于合同签订日期、合同金额、合作期限、项目名称以及双方单位名称等基本信息。这些内容构成了合同文件的基础框架,也是评审人员快速了解项目背景的重要依据。在六安市博元后勤服务管理有限公司食材配送服务入围采购项目中,重点需要关注合同中关于食材类别、数量、规格、包装要求等具体条款的描述,因为这些细节直接关系到供应商是否能够满足项目的特定需求。此外,合同中的履约条款和验收标准也需要被清晰地呈现出来,以便展示供应商在类似项目中的实际操作能力。 提取合同文件的关键要素时,还需特别注意合同履行过程中的特殊约定和附加条款。例如,在六安市博元后勤服务管理有限公司食材配送服务入围采购项目中,合同可能会对运输条件、车辆清洁要求、冷链供应监管等方面做出详细规定。这些特殊条款不仅反映了项目的复杂性和专业性,也体现了供应商在应对挑战时的具体措施。为了确保提取的信息准确无误,建议采用表格形式将各项条款进行分类整理。以下是一个示例表格: 序号 合同要素 具体内容 1 合同签订日期 20XX年XX月XX日 2 合同金额 XXXX万元 3 合作期限 自20XX年XX月XX日至20XX年XX月XX日 4 项目名称 食材配送服务项目 5 双方单位名称 甲方:六安市博元后勤服务管理有限公司;乙方:XXX公司 在呈现合同文件的关键要素时,除了文字描述和表格展示外,还可以通过流程图来直观地表现合同执行的主要环节。对于六安市博元后勤服务管理有限公司食材配送服务入围采购项目,可以设计一个流程图来说明从食材采购到配送完成的整体流程。以下是该流程图的Mermaid语句: 对于合同文件中涉及的时间节点和交付标准等内容,还需要通过甘特图来进行可视化展示。这样可以帮助评审人员更直观地理解项目的执行周期和各阶段的任务安排。以下是一个甘特图的示例: 最后,为了确保合同文件关键要素提取的全面性和准确性,还需要建立一套完整的核验机制。这包括对合同原件的扫描存档、电子版文件的格式转换以及重要条款的高亮标注等具体措施。特别是在跨年度合作项目中,明确时间节点的界定尤为重要。例如,在六安市博元后勤服务管理有限公司食材配送服务入围采购项目中,可以通过序列图来展示合同执行过程中各方的交互流程。以下是该序列图的Mermaid语句: 发票凭证的完整性核验方法 (1) 发票凭证在食材配送项目中的重要性 发票作为财务结算和税务合规的重要依据,在六安市博元后勤服务管理有限公司食材配送服务入围采购项目中具有特殊意义。考虑到该项目涉及米面油类、冻品类、蔬菜类等多个采购包,且采用固定费率报价模式,发票的完整性和准确性直接影响到每月货款结算的正确性。特别是在不可预见因素导致个别品种价格调整时,必须确保发票能够准确反映实际交易情况,并与市场报价折扣率保持一致。此外,发票还是证明供应商业绩真实性的重要文件之一,其完整性核验直接关系到供应商资质审核的通过率。 (2) 发票核验的关键要素提取方法 针对该项目特点,需重点核验发票上的五个关键要素:开票日期应与合同履行期间相符;货物名称需具体到每个采购包类别,如"鲜肉"而非笼统的"食品";规格型号要明确标注,例如"五花肉500g/份";数量单位须与合同约定一致,避免出现"箱"代替"斤"的情况;金额计算需严格按照市场价乘以98%费率得出。同时,还需检查发票备注栏是否注明配送地点及验收单位信息,这有助于追溯每笔交易的具体执行情况。对于跨年度合作项目,特别要注意发票开具时间与合同履行期限的对应关系,防止出现超期或提前开票现象。 (3) 发票真伪验证的具体步骤 为确保发票真实性,建议采用三级验证机制。首先通过国家税务总局全国增值税发票查验平台进行在线查询,确认发票代码、号码、开票日期等基础信息无误。其次比对发票防伪标识,包括专用纸张水印、荧光纤维丝以及二维码扫描结果等物理特征。最后核实发票抬头是否与采购人全称完全一致,避免因分支机构或关联公司导致的不匹配问题。对于大额发票,还需进一步核查销方纳税人识别号、开户银行账号等详细信息,确保与供应商营业执照登记信息一致。 (4) 完整性核验的标准流程 建立系统化的发票核验流程,从形式到内容进行全面审查。第一步检查发票联次是否齐全,包括发票联、记账联和存根联(如有),并确保各联次内容一致。第二步审核发票填写规范性,包括大小写金额一致、字迹清晰可辨、无涂改痕迹等要求。第三步对照合同条款逐项核对发票明细,特别是对不同采购包的分类项目逐一确认。第四步建立发票台账管理制度,记录每张发票的开具时间、金额、货物明细及对应的配送单据编号,形成完整的追溯链条。对于发现的问题发票,应及时与供应商沟通整改,并保留书面沟通记录备查。 (5) 特殊情况处理机制 针对可能出现的特殊情况制定应急预案。如遇发票遗失,需提供加盖公章的情况说明及相应证明材料,并重新开具发票;若发生发票作废情形,应妥善保存作废发票所有联次,并在后续开票时注明原发票号码;对于发票税率调整导致的价格差异,需附上税务机关的相关通知文件及调整后的价格清单。特别注意紧急配送产生的额外费用不得另行开票,应在原发票中合并体现,并在备注栏说明具体情况。这些措施确保了在任何情况下都能保持发票凭证的完整性与合规性。 业主证明材料的规范性要求 (1) 业主证明材料在项目评估中的重要性 业主证明材料是验证供应商过往业绩真实性和有效性的重要依据,尤其在六安市博元后勤服务管理有限公司食材配送服务入围采购项目中,这类材料能够直观反映供应商在食材采购及配送方面的履约能力和服务水平。具体而言,业主证明不仅需涵盖合作期间的总体评价,还应详细说明供应商在米面油类、冻品类、蔬菜类等各采购包的实际表现,包括但不限于配送时效、食材质量、应急响应速度等方面。为了确保这些证明材料具备足够的说服力,必须遵循严格的规范性要求,从内容到形式进行全面把控。 (2) 业主证明材料的核心要素与结构设计 一份规范的业主证明材料应当包含以下几个关键部分:第一,明确的合作背景信息,如项目的规模、范围和持续时间;第二,具体的履约情况描述,重点突出供应商在食材配送过程中是否严格遵守合同条款,例如是否按时按量完成配送任务,是否提供准确分类、包装和标识的食材;第三,服务质量的综合评价,涵盖食材新鲜度、卫生标准、包装完整性以及是否出现过假冒伪劣产品等情况;第四,紧急情况下的应对表现,特别是针对突发不可预计的自然灾害时,供应商能否优先保障甲方物资供应并确保不断供。此外,证明材料还需注明业主方的联系人及联系方式,以便后续核实。 (3) 确保证明材料的真实性和权威性 为确保证明材料的真实性和权威性,需要采取一系列措施。首先,在获取业主证明时,应通过正式渠道进行沟通,确保证明内容得到业主方的认可并加盖公章。其次,证明材料中涉及的数据和事实必须有据可查,例如可以通过查阅历史合同、验收单据、发票凭证等文件来核验相关信息的准确性。再者,对于跨年度合作项目,应在证明材料中清晰界定时间节点,避免因时间跨度长而产生歧义。最后,建议采用统一的模板格式整理业主证明材料,便于评审人员快速掌握核心内容。 (4) 规范化审核流程的确立 为了进一步提升业主证明材料的规范性,需建立一套完整的审核流程。这一流程包括初步筛查、深度核查和最终确认三个阶段。在初步筛查阶段,主要检查证明材料是否完整,格式是否符合要求;进入深度核查阶段后,则需对证明内容的真实性进行全面审查,必要时可联系业主方进行核实;最终确认阶段则由专业团队对所有证明材料进行复核,确保无误后再纳入投标文件。以下是规范化审核流程的具体步骤: (5) 针对常见问题的预防与解决措施 在准备业主证明材料的过程中,可能会遇到一些常见问题,例如证明内容过于笼统、缺乏具体数据支撑,或者证明材料的形式不符合招标方的要求。为预防这些问题,可以从以下几个方面入手:一是加强与业主方的沟通,明确证明材料所需的关键信息点,并尽量以量化指标来体现供应商的表现;二是提前了解招标方对证明材料的具体要求,严格按照其格式和内容标准进行准备;三是建立内部审核机制,对每一份证明材料进行多轮校对,确保无遗漏或错误。同时,对于已经出现问题的证明材料,应及时与业主方协商修改或补充相关内容,确保其满足规范性要求。 (6) 提升证明材料可信度的技术手段 借助现代信息技术手段,可以有效提升业主证明材料的可信度。例如,通过电子签名技术确保证明材料的真实性和不可篡改性;利用区块链技术记录证明材料的生成和流转过程,增强其透明度和可追溯性;采用二维码扫描功能,使评审人员能够快速获取证明材料背后的详细信息和支持文件。此外,还可以将业主证明材料与其他相关文档(如合同副本、验收单据等)进行关联存储,形成完整的证据链,进一步增强证明材料的说服力。以下是一个简单的二维码应用示例流程图: 跨年度合作项目的时间节点界定 (1) 跨年度合作项目的时间节点界定背景分析 在六安市博元后勤服务管理有限公司食材配送服务入围采购项目的背景下,供应商需要对跨年度合作项目进行时间节点的清晰界定。这不仅涉及合同的有效期和履约情况,还直接影响到业绩证明文件的真实性和完整性。考虑到食材配送业务的特点,例如季节性需求波动、长期供应稳定性等,明确跨年度合作的时间节点显得尤为重要。这些时间节点通常包括合同签订日期、实际供货起始日期、阶段性验收日期以及最终结算日期。通过对这些时间点的梳理,可以确保提供的业绩证明文件能够准确反映供应商的实际履约能力。 (2) 跨年度合作项目时间节点的挑战与应对措施 界定跨年度合作项目的时间节点时,会面临诸多挑战。首先,由于食材配送服务的特殊性,可能存在因季节性需求调整而导致的供货周期变化。其次,不同年度间的市场环境和政策要求可能有所不同,这也会影响时间节点的确定。为应对这些挑战,需采取以下措施:一是建立详细的项目档案,记录每次供货的具体时间和数量;二是制定标准化的操作流程,确保每次供货都有对应的单据和验收记录;三是定期与客户沟通确认时间节点的变化情况,并及时更新相关文件。通过这些措施,可以有效规避时间节点模糊带来的风险。 (3) 合同文件中时间节点的关键要素提取与呈现方法 序号 时间节点类型 具体内容 1 合同生效日期 如2021年1月1日 2 首次供货日期 如2021年1月5日 3 阶段性验收日期 如2021年6月30日 4 最终结算日期 如2021年12月31日 (4) 发票凭证的时间节点核验方法及注意事项 (5) 跨年度合作项目时间节点的规范性要求与合规性审查要点 对于跨年度合作项目的时间节点界定,必须严格遵守相关的规范性要求和合规性审查标准。一方面,要确保所有时间节点的信息来源真实可靠,例如合同签订日期需有正式盖章文件支持,首次供货日期需有对应的送货单和验收单佐证。另一方面,要注重时间节点的逻辑连贯性,避免出现前后矛盾的情况。在实际操作中,可以引入第三方审计机构对时间节点的相关文件进行独立审查,以增强其权威性和可信度。同时,还需定期开展内部自查工作,及时发现并纠正时间节点界定过程中存在的问题。 (6) 跨年度合作项目时间节点界定的优化建议 为进一步提升跨年度合作项目时间节点界定的效率和准确性,可以从技术和管理两个层面提出优化建议。技术层面,可借助信息化管理系统实现时间节点的自动记录和提醒功能,减少人为失误的可能性。例如,开发一套专门用于管理食材配送服务的时间节点追踪系统,该系统能够实时更新每个项目的进展情况,并自动生成相关报表。管理层面,则需加强团队培训,提高员工对时间节点重要性的认识,建立健全的责任追究机制,确保每位参与者都能严格按照规定执行时间节点相关的工作任务。 业绩评分最大化策略 符合性证明材料的优化整合 (1) 符合性证明材料的筛选与分类 在六安市博元后勤服务管理有限公司食材配送服务入围采购项目中,符合性证明材料的优化整合是确保业绩评分最大化的重要步骤。首先,需要对所有过往项目的合同文件、发票凭证以及业主证明材料进行全面梳理。根据食材配送的具体要求,将类似项目按照米面油类、冻品类、蔬菜类、豆制品类、鲜肉家禽类、干货调料类和禽蛋类等七大类别进行分类汇总。例如,在米面油类供应方面,可以提取出供应商在过去三年内完成的所有相关项目,并列出具体的合作时间、合作规模及客户满意度评价等内容。 为提高评审效率,应进一步细化分类标准。对于每个类别下的项目,不仅关注其合同金额和履约期限,还要重点记录是否涉及冷链运输、7×24小时紧急响应机制以及食品检验检疫等特殊需求。通过这样的分类方法,能够清晰地展示供应商在各类别中的实际服务能力,从而增强评审人员对供应商综合实力的认可度。 (2) 证明材料的内容补充与完善 针对每一类别的项目,必须确保证明材料内容完整且具有说服力。以冻品类食材配送为例,除了提供常规的合同复印件外,还需要附上冷链物流的详细操作流程说明,包括运输车辆的清洁消毒记录、温度监控数据以及突发情况应急预案等内容。此外,还需准备由权威机构出具的产品质量检测报告,以证实所供冻品符合国家食品安全标准。 对于蔬菜类和豆制品类项目,则需着重强调新鲜度保障措施。例如,可以通过图片或视频形式展示从采摘到配送的全过程,让评审人员直观了解供应商如何保证蔬菜的新鲜程度。同时,还应收集来自甲方客户的验收单据作为佐证材料,这些单据上应明确标注蔬菜的品种、数量及品质状况等信息,以便于评审人员核实供应商的实际履约能力。 (3) 材料呈现方式的设计与优化 为了使符合性证明材料更具吸引力,在材料呈现方式上也需要精心设计。可以采用图文并茂的形式,利用表格、流程图等多种工具来增强视觉效果。例如,制作一张对比表,将不同类别食材配送项目的合同金额、履约期限、服务质量等关键指标进行横向比较,帮助评审人员快速掌握供应商的整体实力。 在文字描述方面,尽量使用简洁明了的语言,避免过多的专业术语造成理解困难。对于一些复杂的业务流程,可通过绘制用户旅程图的方式进行简化说明。如以下示例所示: 最后,建议将所有证明材料按照统一的标准格式进行排版装订,确保每一份文件都具备独立查阅价值的同时,又能与其他材料形成有机整体。这样不仅可以提升材料的专业性形象,还能有效避免因格式混乱而导致的扣分风险。 (4) 确保材料真实性的核查机制 在优化整合过程中,必须建立严格的核查机制以保证所有证明材料的真实性。一方面,要对原始合同文件进行逐页核对,确保复印件与原件完全一致;另一方面,还需联系相关业主单位,确认其出具的证明材料内容属实无误。对于涉及金额较大的项目,可邀请第三方审计机构参与审核,以增加材料可信度。 此外,还需特别注意时间节点的准确性。例如,在跨年度合作项目中,应明确标注每年度的具体合作时间段,避免因时间节点模糊而引发争议。同时,针对某些可能存在争议的条款,应提前准备好相应的解释说明文件,确保在评审过程中能够及时回应评委疑问。 (5) 绩效评估数据的量化分析 为进一步提升证明材料的说服力,应对供应商的历史绩效进行量化分析。例如,可以通过饼图展示各类型食材配送项目的占比情况,直观反映供应商在不同领域内的业务分布特点。 同时,还可以利用甘特图对重点项目的时间进度进行可视化呈现,帮助评审人员更清楚地了解供应商在项目执行过程中的效率表现。 通过以上多种方式相结合,最终实现对符合性证明材料的有效优化整合,为争取更高的业绩评分奠定坚实基础。 核心业绩亮点提炼与展示 (1) 明确核心业绩的定义与筛选标准 在六安市博元后勤服务管理有限公司食材配送服务入围采购项目的背景下,提炼核心业绩亮点需要从多维度进行考量。首先,明确何为核心业绩至关重要,其不仅包括供应商过往类似项目中所积累的经验,更涵盖供应商在食品安全保障、运输条件优化、紧急响应能力等关键指标上的表现。对于筛选标准,应以项目背景中的具体要求为依据,例如食材的新鲜度、质量有效期、冷链供应全程监管等要素。这些标准能够帮助精准定位哪些业绩真正具有参考价值,并能有效支撑本次投标。 通过对近年类似项目业绩的分析,可以发现那些在食材配送领域取得卓越成效的案例,尤其是涉及大规模米面油类、冻品类、蔬菜类等食材配送的成功实践。这些案例不仅体现了供应商的专业水平,更能反映出其在应对复杂配送条件下的综合能力。因此,在筛选过程中,要优先考虑那些能够直接映射到本项目需求的关键业绩点。 (2) 从业绩中挖掘独特优势并形成展示框架 基于上述筛选出的核心业绩,接下来的任务是深入挖掘其中的独特优势。例如,某供应商可能在其冷冻食品供应链管理中采用了先进的冷链技术,确保了所有冷冻食品从生产到交付全程保持在适宜温度范围内。这种技术优势可以通过具体的实施流程来展现,如运输车辆配备实时温度监控系统,每辆运输车都安装有GPS定位装置,确保运输过程中的温度和位置信息可追溯。 此外,针对本项目中提到的7×24小时服务及常规响应时间要求,供应商若具备成熟的应急响应机制,则需详细阐述该机制的具体运作方式。比如,设立专门的应急小组,成员由经验丰富的物流管理人员组成,一旦接到紧急需求通知,能够在最短时间内调配资源并将所需产品配送至指定地点。同时,将这些优势通过清晰的展示框架呈现出来,例如采用表格形式列出各项优势及其对应的实际案例效果。 优势类别 具体表现 冷链技术 运输车辆配备实时温度监控系统,确保全程温度适宜 应急响应 设立应急小组,实现1小时内紧急配送 (3) 运用可视化工具增强亮点展示效果 为了使核心业绩亮点更加直观且易于理解,可以借助多种可视化工具进行辅助展示。例如,绘制用户旅程图来展示供应商如何满足甲方对食材配送的各项要求,从接收订单到最终验收的全过程。 同时,利用流程图来描述复杂的业务流程也能起到很好的效果。当涉及到多个步骤的配送安全底线管理时,可将其拆分为子流程结构以便于评审人员快速把握重点。 通过以上方法,不仅能够全面展现供应商的核心业绩亮点,还能让评审人员一目了然地了解供应商在食材配送服务方面的专业能力和优势所在。 材料编排逻辑与评审要点对应 (1) 材料编排逻辑的设计与优化 在材料编排过程中,将采取层次分明、条理清晰的结构化方式。首先按照项目类别对业绩进行分类汇总,如将食材配送类项目单独列出,再细分为米面油、冻品、蔬菜等具体品类。其次,针对每个项目设置独立模块,包含合同金额、服务期限、客户评价等关键信息。通过采用目录索引的方式,确保评审人员能够快速定位到所需内容。此外,所有材料均按照时间顺序排列,便于直观了解业务发展脉络。对于重点业绩部分,采用加粗、下划线等视觉强化手段突出显示。 (2) 评审要点的精准对应与呈现 根据评分标准中的各项指标,逐一匹配相应的证明材料。例如,在考察供应商资质时,提供营业执照、食品经营许可证等法定文件;在评估服务能力时,展示配送车辆清单、仓储设施照片等实物证据。同时,针对不同维度的评审要求,设计专门的表格进行量化分析。以服务时效为例,可制作一张统计表,记录每次配送的实际用时与约定时间对比情况。另外,对于可能存在的扣分项,提前做好解释说明,避免因信息不对称导致不必要的失分。 评审要点 对应材料 企业资质 营业执照、食品经营许可证复印件 服务经验 过往类似项目合同首页及签章页扫描件 履约能力 运输车辆购置发票、仓储面积证明文件 (3) 视觉效果与用户体验的双重提升 注重材料的整体美观度和易读性,采用高质量纸张打印,并搭配专业装帧工艺。封面设计简洁大方,体现企业形象的同时方便识别。内页排版留足空白区域,避免过于拥挤造成阅读障碍。对于重要段落或数据,使用图表形式直观呈现,如柱状图展示年度营业额增长趋势,饼图反映各类食材占比分布等。此外,考虑到评审工作量较大,特别准备一份精简版材料,浓缩核心内容以便快速浏览。同时附赠电子版光盘,便于随时查阅和存档。 佐证资料的标准化装订方案 (1) 佐证资料的分类与整理 在六安市博元后勤服务管理有限公司食材配送服务入围采购项目中,为了确保佐证资料的标准化装订方案能够满足评审要求,首先需要对所有业绩相关的证明材料进行科学分类。将合同文件、发票凭证、业主证明等按项目时间顺序排列,并根据不同采购包类型(如米面油类、冻品类等)进一步细分归档。同时,针对跨年度合作项目,明确起止时间点和延续性说明,确保每个时间节点都有据可查。通过建立详细的目录索引,为后续装订工作奠定基础。 (2) 装订方式的选择与实施 考虑到评审过程中的便捷性和专业性,采用硬壳封面配合线装或胶装的方式进行装订。每份材料均需加盖骑缝章以保证其完整性和真实性。在具体操作上,先将同一类别的证明材料集中放置,再按照项目执行时间先后顺序依次排版。对于重要合同文件的关键条款部分,使用彩色高亮标注并附加单独页码索引,便于评委快速定位核心信息。此外,还需预留足够的页面边距,方便添加备注或补充说明。 (3) 标准化模板的设计与应用 设计统一的标准化模板用于装订资料,包括封面格式、目录结构以及内页布局等方面。封面应包含供应商名称、项目编号及类别等基本信息,并配以简洁大方的视觉设计。目录部分则需详细列出各级标题及其对应页码,确保层次分明且易于查阅。内页内容方面,除了原始证明材料外,还应对每个项目的具体情况做简要概述,突出业绩亮点。例如,在描述第04采购包鲜肉家禽类时,可以强调配送时效性、保鲜技术以及客户满意度等方面的优势。 (4) 注意事项与质量控制 在整个装订过程中,必须严格把控各个环节的质量标准。从纸张选择到打印精度,再到最终成品的外观效果,都需达到高标准要求。特别需要注意的是,所有复印件均需保持清晰可辨认,避免因模糊不清影响评审结果。同时,设立专门的质量检查环节,由专人负责审核每一份装订好的资料,确保无遗漏、无错误。对于发现的问题及时修正,并记录存档以便日后改进。 资料类型 装订要求 合同文件 硬壳封面+线装,关键条款高亮标注 发票凭证 按项目时间排序,附带索引表 业主证明 规范格式录入,加盖公章确认 配送方案 配送方案总体设计与实施路径 配送服务整体规划与运作流程分析 (1) 配送服务的整体规划 在六安市博元后勤服务管理有限公司食材配送项目中,整体规划需综合考虑各类食材的特性、运输条件及客户需求。米面油类、冻品类、蔬菜类、豆制品类、鲜肉家禽类、干货调料类以及禽蛋类等不同食材对温度、湿度和保鲜条件的要求各异。因此,首先需要建立一个多层次、多维度的配送体系,明确每种食材的分类标准和运输要求。例如,冻品类必须采用冷链运输以确保食品的安全与新鲜度;而蔬菜类则需要防雨防晒措施来避免日晒雨淋的影响。此外,为了满足甲方7:30前送达的需求,还需要制定详细的配送时间表,合理安排车辆调度和配送路线,确保每个环节紧密衔接。 (2) 运作流程分析 运作流程从订单接收开始,通过信息系统实时获取甲方的订购计划,包括食材类别、数量、规格、包装要求等详细信息。随后进入备货阶段,根据订单内容进行准确分类、包装和标识,确保所有货物均有完整正规的外包装,并附带必要的标签信息。接下来是运输环节,选用符合卫生标准的专用配送车辆,严格按照既定路线和时间节点完成配送任务。到达目的地后,由甲方验收人员依据配送单据核对物资品名、规格、计量单位、数量等要素,并签字确认。整个流程中,特别强调食品安全的重要性,所有食材均需经过相关检验检疫,确保质量达到国家强制性规范要求。 (3) 信息化系统支持 为提高配送效率和服务质量,引入先进的信息化管理系统至关重要。该系统可实现订单处理、库存管理、物流追踪等功能的一体化操作。通过电子数据交换技术(EDI),能够快速传递订单信息,减少人为错误。同时,利用全球定位系统(GPS)实时监控车辆位置,优化配送路线,缩短运输时间。另外,系统还具备预警功能,在遇到突发情况如交通拥堵或天气变化时,能及时调整配送方案,保障食材按时抵达指定地点。 (4) 质量控制与反馈机制 建立完善的质量控制体系是保证配送服务顺利实施的基础。在配送过程中,定期检查食材的新鲜度、包装完整性以及标识清晰度,防止出现假冒品牌或以次充好的现象。对于冷冻食品,严格监管其生产时间、产地、有效期等关键信息,杜绝篡改行为的发生。同时,设立客户反馈渠道,收集甲方在使用过程中的意见和建议,不断改进服务质量。一旦发现因食用提供的食材导致食物安全事故,将立即启动应急预案,承担相应的经济和法律责任。 步骤 描述 订单接收 通过信息系统获取订购计划 备货准备 按订单内容分类包装标识 运输配送 使用专用配送车辆按时送达 验收交接 由甲方验收人员签字确认 (5) 成本核算与结算方式 考虑到配送过程中产生的加工费、包装费、人工费、运输费、税费等交付验收前的一切费用,这些都将计入企业运营成本,不得向甲方额外加价收费。报价采取固定费率形式,以六安西商农产品批发市场每日最新批发报价为基础,按照98%的折扣率进行计算。每月根据实际采购量和最终结算价与供应商结算货款。若遇自然灾害等不可预见因素导致个别品种价格需临时调整,则应遵循当时的市场价格标准,事先与采购人协商并获得书面同意后方可执行。在整个合同期间,供应商不得另行收取任何其他费用,确保最终结算金额不超过项目预算。 各类食材专属配送模式与优化措施 (1) 配送模式设计原则与依据 在六安市博元后勤服务管理有限公司食材配送项目中,各类食材的专属配送模式设计需充分考虑食材特性、运输条件和客户需求。针对第01采购包米面油类,考虑到其保质期较长且不易变质的特点,采用集中批量配送方式,以降低运输成本并提高效率。对于第02采购包冻品类,由于其对温度要求严格,必须配备专业的冷链运输设备,并确保全程温度监控。蔬菜类和豆制品类(第03采购包)属于易腐烂商品,需要每日新鲜配送,同时加强保鲜措施。鲜肉和家禽类(第04采购包)则需要更为严格的卫生条件和快速响应机制,以保证食品的新鲜度和安全性。干货调料类(第05采购包)因其保存时间长且不易受外界环境影响,可采取定期定量配送方式。禽蛋类(第06采购包)因易碎性,需特别注意包装防护,避免运输过程中损坏。 (2) 各类食材配送的具体实施步骤 针对不同食材类别,制定详细的配送流程是保障服务质量的关键。首先,对于米面油类,建立长期库存储备制度,通过预测需求量进行合理备货,减少频繁调拨带来的资源浪费。其次,在冻品类配送中,引入先进的冷链物流技术,如使用带有GPS定位和实时温控功能的冷藏车,确保货物从仓库到客户手中的每个环节都处于适宜温度范围内。蔬菜类和豆制品类的配送强调时效性,安排凌晨时段采摘加工后立即装车发运,最大限度保持产品新鲜度。鲜肉和家禽类则需提前一天根据订单屠宰处理,确保送达时仍处于最佳状态。干货调料类可以设立固定配送周期,例如每周两次或三次,既满足日常需求又避免过多积压。禽蛋类产品在包装上选用专用防震材料,装载时分层码放,防止挤压破损。 (3) 优化措施提升配送效率与质量 为了进一步提升配送效率与质量,实施一系列优化措施至关重要。一是建立智能化信息系统,利用大数据分析预测各食材需求量,动态调整库存水平,减少缺货或过剩现象发生。二是加强人员培训,使每位配送员熟悉各类食材特性和操作规范,提高现场执行能力。三是完善考核评价体系,将客户满意度、配送准时率等指标纳入绩效评估范围,激励员工积极改进工作表现。四是构建多方协同机制,与供应商、物流服务商密切合作,共同解决可能出现的问题,确保整个供应链高效运转。此外,还应定期开展应急演练,针对突发状况提前做好预案准备,从而有效应对各种不确定性因素带来的挑战。 配送时效保障机制与具体实施方案 (1) 配送时效的定义与重要性 配送时效是衡量食材配送服务效率和质量的重要指标,直接影响到客户满意度以及食材的新鲜度。在六安市博元后勤服务管理有限公司食材配送服务入围采购项目中,配送时效被明确为每日7:30前抵达指定地点,并且对于紧急需求需要在1小时内完成配送。为了实现这一目标,必须从时间管理、资源调度和技术支持等多方面进行综合考虑。首先,要建立一套完整的配送时效管理体系,确保每个环节都有明确的时间节点要求。其次,通过优化配送路线和合理安排车辆资源,进一步缩短配送时间。 (2) 配送时效保障的核心要素分析 配送时效保障涉及多个关键要素,包括但不限于配送路线规划、车辆调度、人员安排以及技术手段的应用。在实际操作中,配送路线的选择至关重要,需要综合考虑交通状况、配送点分布以及配送顺序等因素。例如,针对六安市的地理特点和交通流量情况,可以预先设计多条备用路线,以应对突发的交通拥堵或道路封闭等问题。同时,车辆调度也是一项复杂的任务,需要根据各采购包的食材种类、数量以及配送距离进行科学分配。此外,还需要配备足够的人力资源,确保在高峰期能够快速响应客户需求。 (3) 具体实施方案的设计与实施步骤 具体实施方案可以从以下几个方面展开:首先是建立一个高效的订单管理系统,确保从接单到配送的每一个环节都能实现无缝衔接。该系统应具备自动计算最优配送路线的功能,并能够根据实际情况动态调整。其次是引入先进的物流追踪技术,如GPS定位和物联网传感器,用于实时监控配送车辆的位置和状态,从而及时发现并解决可能出现的问题。再次是制定严格的配送时间表,将整个配送过程细分为多个时间节点,每个节点都需有明确的责任人和考核标准。 (4) 时间节点控制与绩效评估机制 为了保证配送时效,必须对各个环节的时间节点进行严格控制。例如,在接到订单后,应在15分钟内完成订单确认和初步路线规划;在货物装载环节,要求在30分钟内完成所有准备工作;而在配送过程中,每到达一个配送点都需要进行时间记录和签收确认。此外,还应建立一套完善的绩效评估机制,通过对配送时效、客户满意度等指标的定期分析,不断优化配送流程。绩效评估不仅限于内部考核,还可以邀请客户参与评价,形成双向监督机制。 (5) 紧急情况下的快速响应策略 考虑到可能会出现的紧急需求或突发状况,提前制定快速响应策略显得尤为重要。例如,当客户提出紧急配送需求时,可以通过预留一定数量的应急车辆和人员来迅速响应。同时,利用智能化调度系统快速调整现有资源分配,确保在最短时间内完成配送任务。此外,还可以与第三方物流公司建立合作关系,作为补充力量以应对超负荷的工作量。在实际操作中,每一次紧急配送完成后,都需要进行详细记录和分析,以便从中总结经验教训,不断完善应急预案。 (6) 持续改进与技术创新驱动 配送时效保障机制并非一成不变,而是需要随着市场环境和技术进步不断调整优化。一方面,要持续关注行业内的最新技术和最佳实践,积极引入创新元素到现有体系中。例如,可以探索使用无人机配送或自动驾驶车辆等新兴技术,进一步提升配送效率。另一方面,也要注重员工培训和技能提升,确保每一位参与配送的工作人员都能熟练掌握最新的工具和方法,从而为客户提供更加优质的服务体验。 配送车辆配置与运输管理措施 专用配送车辆选型与配置标准 (1) 配送车辆选型的基本原则与技术要求 配送车辆的选型需要结合食材的特性、运输条件以及成本控制等多方面因素进行综合考量。针对六安市博元后勤服务管理有限公司的食材配送需求,首先需明确不同采购包对车辆性能的具体要求。例如,冻品类(第02采购包)和鲜肉、家禽类(第04采购包)需要冷链运输车辆,确保食品在运输过程中始终保持低温状态;而米面油类(第01采购包)、干货调料类(第05采购包)及禽蛋类(第06采购包)则可选择常温运输车,但必须具备防潮、防震功能。此外,所有车辆均需符合国家相关标准,如《道路运输车辆技术管理规定》中的技术等级评定标准,并定期进行维护保养以保障运输安全。 在实际操作中,冷链运输车辆应配备独立制冷系统,能够根据不同食材设定适宜的温度区间。例如,冷冻食品一般需要维持在-18℃以下,而冷藏食品则需保持在0-4℃之间。同时,车厢内部结构设计要便于清洁消毒,使用耐腐蚀材料制造,避免因长期接触潮湿环境导致生锈或霉变。对于常温运输车辆,则重点考虑密封性与减震效果,防止因路况颠簸造成货物损坏或污染。通过科学合理的车辆选型,可以有效提升运输效率,降低运营成本,为后续配送工作奠定良好基础。 (2) 配置标准的细化与执行规范 为了确保配送服务质量,车辆配置标准需进一步细化并严格执行。首先,在容量规划方面,根据每日平均配送量估算所需车辆载重量。以蔬菜类、豆制品类(第03采购包)为例,考虑到其体积大、重量轻的特点,建议选用厢式货车,单次装载量可达3吨左右,既能满足大批量配送需求,又不会因超载增加油耗成本。其次,动力系统的选择也很关键,推荐采用节能环保型发动机,既符合当前绿色物流发展趋势,又能减少尾气排放对环境的影响。此外,还需为每辆配送车安装GPS定位系统和温度监控设备,实时掌握车辆运行状态及货品存储环境,提高调度精准度和应急处理能力。 在车辆配置标准的实际执行过程中,建立完善的验收机制至关重要。新购置车辆到货后,由专业技术人员按照既定标准逐一检查各项性能指标是否达标,包括但不限于刹车系统灵敏度、轮胎磨损程度、灯光信号完好性等。同时,将车辆信息录入管理系统,形成电子档案,便于后期跟踪维护记录。对于不符合配置标准的车辆,坚决不予投入使用,从而保证整个配送体系的安全性和可靠性。 (3) 车辆维护保养制度与成本控制策略 除了车辆选型与配置外,建立健全的维护保养制度也是保障配送质量的重要环节。制定详细的保养计划表,明确各类保养项目的周期和具体内容。例如,每月一次常规检查,涵盖机油更换、空气滤清器清洗、电瓶电量检测等基础项目;每季度安排一次深度检修,重点排查发动机故障隐患、底盘零部件磨损情况以及电器线路老化问题。通过定期维护,及时发现并解决潜在故障,延长车辆使用寿命,降低维修频率和费用支出。 在成本控制方面,采取集中采购配件的方式获取更优惠的价格,同时与多家供应商建立合作关系,形成良性竞争态势,避免被单一供应商垄断抬价。另外,鼓励驾驶员养成良好的驾驶习惯,比如平稳起步、合理换挡、避免急刹车等,这些看似微小的行为实际上能显著减少机械损耗,间接节约维修成本。最后,利用大数据分析技术对历史维修数据进行挖掘,找出常见故障类型及其发生规律,提前做好预防措施,真正做到未雨绸缪,为企业的长期稳定发展保驾护航。 运输过程卫生安全保障措施 (1) 现状背景与问题挑战 当前食材配送服务中,运输过程的卫生安全保障是确保食品质量的关键环节。在实际操作...
六安市博元后勤服务管理有限公司食材配送服务入围采购项目投标方案.docx
下载提示

1.本文档仅提供部分内容试读;

2.支付并下载文件,享受无限制查看;

3.本网站所提供的标准文本仅供个人学习、研究之用,未经授权,严禁复制、发行、汇编、翻译或网络传播等,侵权必究;

4.左侧添加客服微信获取帮助;

5.本文为word版本,可以直接复制编辑使用。


这个人很懒,什么都没留下
未认证用户 查看用户
该文档于 上传
×
精品标书制作
百人专家团队
擅长领域:
工程标 服务标 采购标
16852
已服务主
2892
中标量
1765
平台标师
扫码添加客服
客服二维码
咨询热线:192 3288 5147
公众号
微信客服
客服