文库 服务类投标方案 保洁服务

新建加油站施工方案159页(2024年修订版).docx

DOCX   161页   下载915   2024-10-21   浏览409   收藏45   点赞174   评分-   64903字   29.00

AI慧写标书

十分钟千页标书高效生成

温馨提示:当前文档最多只能预览 15 页,若文档总页数超出了 15 页,请下载原文档以浏览全部内容。
新建加油站施工方案159页(2024年修订版).docx 第1页
新建加油站施工方案159页(2024年修订版).docx 第2页
新建加油站施工方案159页(2024年修订版).docx 第3页
新建加油站施工方案159页(2024年修订版).docx 第4页
新建加油站施工方案159页(2024年修订版).docx 第5页
新建加油站施工方案159页(2024年修订版).docx 第6页
新建加油站施工方案159页(2024年修订版).docx 第7页
新建加油站施工方案159页(2024年修订版).docx 第8页
新建加油站施工方案159页(2024年修订版).docx 第9页
新建加油站施工方案159页(2024年修订版).docx 第10页
新建加油站施工方案159页(2024年修订版).docx 第11页
新建加油站施工方案159页(2024年修订版).docx 第12页
新建加油站施工方案159页(2024年修订版).docx 第13页
新建加油站施工方案159页(2024年修订版).docx 第14页
新建加油站施工方案159页(2024年修订版).docx 第15页
剩余146页未读, 下载浏览全部

开通会员, 优惠多多

6重权益等你来

首次半价下载
折扣特惠
上传高收益
特权文档
AI慧写优惠
专属客服
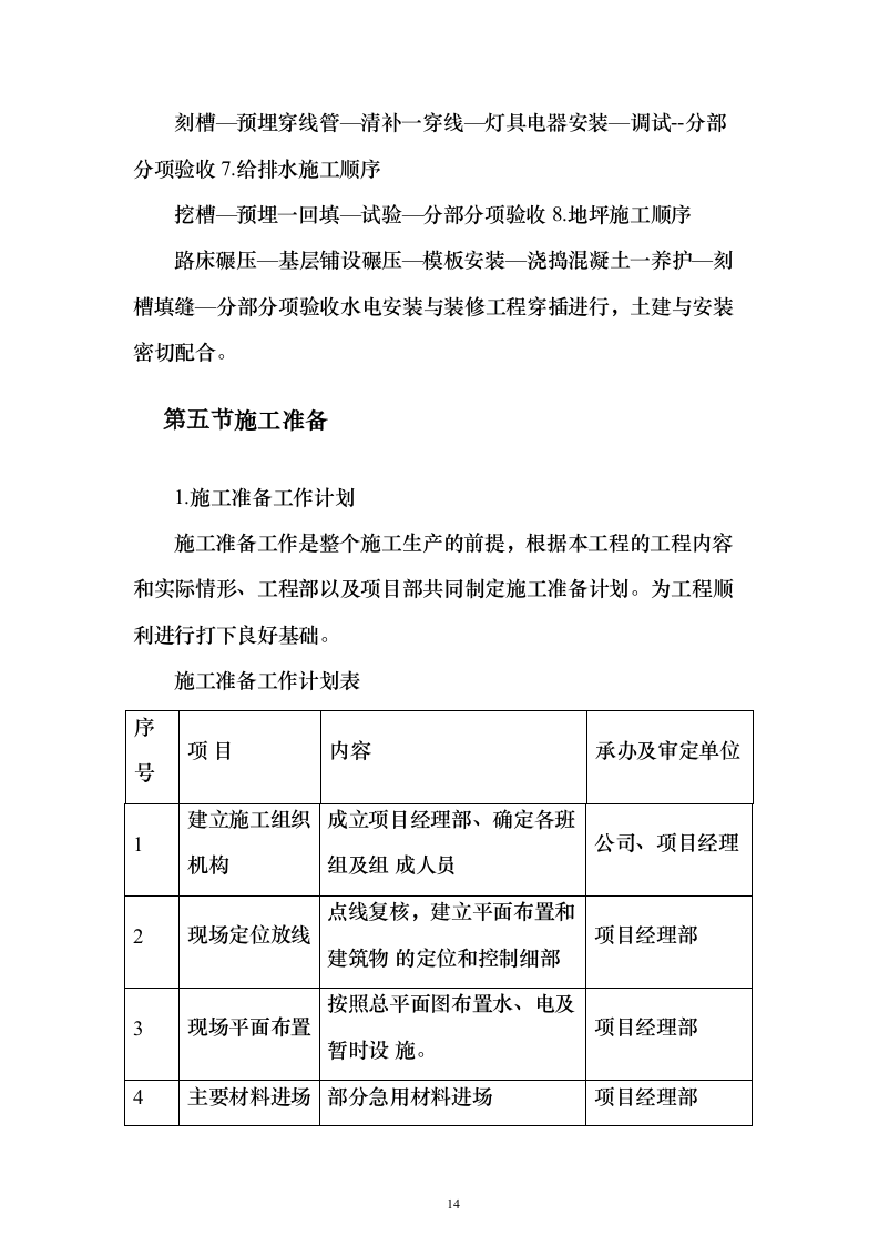
新建加油站工程施工组织方案 目录 第一章 编制依据和编制原则 5 第一节 编制说明 5 第二节 编制依据 6 第三节 编制原则 9 第二章 工程概况 9 第一节 工程名称 9 第二节 建设规模 9 第三节 建设地点 10 第四节 建设单位 10 第五节 建设工期 10 第六节 施工范畴 11 第七节 工程特点和难点 11 第三章 施工部署 11 第一节 部署原则 11 第二节 施工目标 12 第三节 施工进度控制 12 第四节 施工工序 13 第五节 施工准备 14 第四章 施工组织 19 第一节 项目治理组织机构 19 第二节 项目治理机构配备情形 20 第三节 项目部主要人员职责 20 第五章 主要施工技术措施 24 第一节 施工测量方案 24 第二节 独立基础施工方案 27 第三节 模板工程 35 第四节 砼工程 40 第五节 脚手架及支撑搭设方案 63 第六节 给水系统安装 66 第七节 强弱电工程 71 第八节 防雷、接地工程 76 第九节 土石方工程 77 第十节 罩棚人工挖孔灌注桩基础 83 第十一节 工艺管道安装工程 87 第十二节 罩棚型钢结构网架安装 92 第十三节 混凝土地坪浇筑 97 第六章 施工进度计划及保证措施 101 第七章 施工平面布置 107 第八章 资源配置计划 108 第九章 工程质量保证措施 109 第一节 质量方针 109 第二节 质量目标 109 第三节 质量控制机构 110 第四节 质量体系人员职责 111 第五节 质量体系的运行 112 第六节 质量控制措施 121 第十章 安全施工保证措施 122 第一节 安全生产治理目标 122 第二节 安全生产方针 122 第三节 主要安全治理制度 123 第四节 保证安全施工的措施 124 第五节 保证地下管线及地上构筑物的加固措施 126 第十一章 文明施工及解决扰民保证措施 127 第一节 文明工地建设目标 127 第二节 创建省级安全文明标准工地。文明工地建设措施 127 第三节 减小扰民的措施 129 第十二章 施工现场消防保证措施 131 第十三章 季节性施工保证措施 132 第十四章 环保节能措施 133 第十五章 成品保护措施 137 第十六章 任何可能的紧急情形的处理措施、预案以及抗击风险措施 141 第一节 应急组织 141 第二节 应急预案 142 第三节 应急联系 145 第四节 应急演习计划 145 第十七章 与甲方、监理及设计的配合 146 第一节 暂时用地表 151 第二节 拟投入本工程的主要施工设备表 153 第三节 劳动力计划表 155 第四节 拟配备本工程的试验和检测仪器设备表 156 编制依据和编制原则 编制说明 诚挚感谢业主对我公司的充分信任,能够给予我公司参加本工程的竞标机会!我们深知该工程的重要性,我们将会十分珍爱此次难得的机会,以饱满的热情投入到竞标活动中去,争取能够与业主合作,为业主提供最优质的服务。 在接到招标文件和设计图纸后,公司专门成立了竞标小组,多次组织工程技术人员对招标文件和施工图纸进行仔细认真的研究、讨论,并多次深入现场踏勘,针对该工程的特点、重点、难点进行反复研究和方案讨论,其目的是使施工组织设计科学、合理并更具有针对性和可操作性,使之成为今后指导施工的重要指导性文件。 公司承建过许多类似的加油加气站建设工程,积存了丰富的施工体会,有一套成熟先进的施工技术及治理体会。对于选派该工程的项目经理及技术人员已全部拟定,其中项目经理和主要治理人员都承担过类似的结构工程,并多次获得优良工程。组成该项目部的治理人员综合素养高、业务能力强、作风过硬,是我公司最优秀的项目治理班子之一。 如果公司有幸能与业主合作,公司会积极、主动、高效的为业主服务,秉承“为您想得更多,为您做得更好”的指导思想,将业主、设计、监理、地勘、政府质量安全监督部门团结在以工程项目为中心的周围,充分发挥各方责任主体的主观能动性,使工程各方形成一个团结、协作、高效和谐的有机整体,形成合力,共同推进项目综合目标的实现。 编制依据 1.中国石油四川自贡销售分公司新建自贡东环线加油加气站工程施工招标文件。 2.中国石油四川自贡销售分公司新建自贡东环线加油加气站工程施工招标文件。3.国家现行的有关法令、法规以及地区行业颁发的安全、消防、环保等治理规定。 4.标准、规范的引用以设计文件及《汽车加油加气站设计与施工规范》GB-50156中引用标准为准。 5.《质量治理体系》GB/T19001-2000及在此标准下建立起来企业质量手册、程序文件、作业性文件。 6.《石油天然气工业健康、安全与环境治理体系》SY/T6276—1997以及在此标准下建立起来的企业治理手册、程序文件、作业性文件。 7.施工中执行的国家、行业、地区现行的施工技术标准和验收规范。 序号 标准代号 标准、规范名称 (一)土建工程 1 GB50202-2002 《建筑地基基础工程施工质量验收规范》 2 JGJ79-2002 《建筑地基处理技术规范》 3 GB/T50375-2006 《建筑工程施工质量检验评判标准》 4 GB50026-2007 《工程测量规范》 序号 标准代号 标准、规范名称 5 GB50203-2011 《砌体工程施工质量验收规范》 6 GB50209-2010 《建筑地面工程施工质量及验收规范》 7 GB50204-2002 《混凝土结构工程施工质量验收规范》 (2011年版) 8 GB50205-2001 《钢结构工程施工质量验收规范》 9 GB50207-2012 《屋面工程施工质量验收规范》 10 GB50141-2008 《给水排水构筑物工程施工及验收规范》 11 GB50243-2002 《通风与空调工程施工质量验收规范》 12 GB50300-2013 《建筑工程施工质量验收统一标准》 13 GB50345-2012 《屋面工程技术规范》 GB50411-2007 《建筑节能工程施工质量验收规范》 (二)管道及钢结构工程 1 GB50268-2008 《给水排水管道工程施工及验收规范》 2 GB50242-2002 《建筑给水排水及采暖工程施工质量验收规范》 3 GB50141-2008 《给水排水构筑物工程施工验收规范》 4 GB50205-2001 《钢结构工程施工质量及验收规范》 5 SH3501-2002 《工艺管道安装规范及验收标准》 (三)防腐工程 1 GB50126-2008 《工业设备与管道绝热工程施工规范》 2 GB8923-1988 《涂装前钢材表面锈蚀等级和除锈等级》 3 SY/T0414-2007 《埋地管道防腐层技术及验收规范》 (八)电气工程 1 GB 50617-2010 《建筑电气照明装置施工与验收规范》 序号 标准代号 标准、规范名称 2 GB50166-2007 《火灾自动报警系统施工及验收规范》 3 GB50210-2001 《建筑装饰装修工程质量验收规范》 编制原则 1.保证重点、统筹安排、合理安排施工程序。 2.用流水施工作业法和网络计划技术,安排施工进度计划。3.充分利用机械设备施工,减轻劳动强度,提高生产效率。 4.针对工程特点,合理挑选施工方案,采用先进施工技术,降低工程成本,提高工程质量。5.合理布置施工平面图,优化设置暂设工程和暂时工程。 6.根据本工程设计特点、功能要求,本着对业主资金合理利用,对工程质量的高度责任感,我们的编制原则是经济、合理、优质、高效。 工程概况 工程名称 中国石油四川自贡销售分公司新建自贡东环线加油加气站工程 建设规模 1.新建独立基础框架结构二层站房建筑面积506平方米,室内外装饰装修及水电安装。 2.新建6根立柱人工挖孔灌注桩基础型钢结构加油加气罩棚1008平方米,及加油加气岛6座。 3.新建4座承重防渗结构FF双层油罐,卸油管线及油气回收管线安装。 4.CNG加气设备区压缩机、脱水装置等设备基础、防火堤,加气自控系统安装等。5.站区硬化地面浇筑C30混凝土地坪4600平方米。 6.站区强电弱电系统线路敷设,罩棚照明灯具安装等;站区给排水系统管线安装,新建化粪池、水封井、SMC材料箅子环保沟94米。 7.新建2.2米高实体砖围墙182米,站区绿化面积2045平方米,减速带和地面标示划线等其他工程。 建设地点 自贡市高新区板仓工业集中区。 建设单位 中国石油天然气股份有限公司四川自贡销售分公司。 建设工期 总工期为110日历天。 施工范畴 施工图纸范畴内总图工程、站房工程、构筑物工程、罩棚工程、油罐区工程、加油安装工 程、加气安装工程。 工程特点和难点 1.工程涉及专业面广,交叉作业多,施工中一定要合理安排工序交接。 2.材料规格种类多、数量大,应注意材料、设备的接、保、检、运及现场材料标识、存放、半成品保护,预制交叉施工,要求有较严密的运输、吊装、现场材料倒运等现场施工组织。 3.针对以上特点和难点,我们在施工中合理安排工期,精心组织施工,细化施工步骤,挑选体会丰富的人员赴现场施工。施工作业过程中严把质量关,高标准、严要求,确保工程顺利完工。 施工部署 部署原则 1.在工程施工的全过程中,自始至终坚决贯彻和执行的《建筑法》和《建设工程质量治理 条例》等,主动与业主、监理、设计等单位配合,共同做好本工程。 2.按照“服务创信誉、治理上一流、质量出新品”的质量方针,竭诚为业主服务。 3.坚持“百年大计,质量第一”的施工方针,按建筑施工有关规范和标准,精细施工,科学治理,为业主提供优良工程。 4.采用先进,特别是新技术、新工艺、新材料,加快工程进度,提高工程质量。 施工目标 1.工程质量目标:合格。主体结构施工阶段,重主体,抓关键部位;装饰阶段,内外装饰工程先做样板后施工,确保外观质量;中间结构验收和竣工验收一次达到一次性合格标准。 2.安全目标:杜绝重大伤亡事故,事故频率一样控制在1%o内,文明施工;做好安全宣传和教育,把安全措施落到实处。 3.文明施工目标:搞好现场文明施工,做到三个规定,遵守“建筑业职工文明守则(八要八不准)”树立公司形象。 4.工期目标:确保工程合同规定要110日历天,采取有效的抢工措施,力争提前。 施工进度控制 为保证总体工程进度,在施工过程中应加强劳动力、机具、材料的组织调整,确保工程按期交付,整个施工进度划分二个施工段,流水拍节自行调剂,尽量做到连续均衡的施工。待有工作面时及时投入施工,确保均衡、连续施工,从而加快主体工程施工进度,装饰阶段全面展开施工,做好和谐工作。设备安装随土建工程进度可穿插进行预埋布管布线。 施工工序 1.总施工顺序:本工程以站房工程施工进度为主线,其他工程同步交叉施工。 施工前期工作--土石方工程—站房工程--罩棚工程--油罐区一加气设备--电气、给排水--地坪和环保沟一围墙及其它零星项目--竣工验收 2.土石方工程 测绘——土石方开挖——边坡休整处理—施工便道—分部分项验收3.站房工程 站房基础—主体一屋面工程一室内外装饰装修—水电安装工程--分部分项验收4.钢网架施工顺序 人工挖孔灌注桩基础——钢立柱安装—型钢结构罩棚安装——电器安装—防火漆喷涂--分部分项验收 5.油罐区施工顺序 土石方开挖—基础梁安装——油罐安装——碎石回填--工艺安装——钢筋混凝土现浇板浇筑--分部分项验收 6.电气安装施工顺序 刻槽—预埋穿线管—清补一穿线—灯具电器安装—调试--分部分项验收7.给排水施工顺序 挖槽—预埋一回填—试验—分部分项验收8.地坪施工顺序 路床碾压—基层铺设碾压—模板安装—浇捣混凝土一养护—刻槽填缝—分部分项验收水电安装与装修工程穿插进行,土建与安装密切配合。 施工准备 1.施工准备工作计划 施工准备工作是整个施工生产的前提,根据本工程的工程内容和实际情形、工程部以及项目部共同制定施工准备计划。为工程顺利进行打下良好基础。 施工准备工作计划表 序号 项 目 内容 承办及审定单位 1 建立施工组织 机构 成立项目经理部、确定各班组及组 成人员 公司、项目经理 2 现场定位放线 点线复核,建立平面布置和建筑物 的定位和控制细部 项目经理部 3 现场平面布置 按照总平面图布置水、电及暂时设 施。 项目经理部 4 主要材料进场 部分急用材料进场 项目经理部 5 劳动力进场与 教育 组织劳动力连续进场,进行三级安 全教育 项目经理部 6 主要机具进场 机械设备进场就位 公司、项目经理 7 施工方案编制 与交底 编写详细的施工方案,并向有关人 员和班组交底。 项目经理部 8 编制施工预算 运算工程量、人工、材料限额量、 机械台班。 项目经理部 9 材料计划 原材料和各种半成品需用计划。 应编制详细的商品砼分层需求计 划及供应计划 项目经理部 10 图纸会审 全部施工图 甲方、监理、质监、 公司、项目经理部 11 砂浆、混凝土配 合比 各种标号的砂浆、砼配合比预配设 计。 实验室 12 进度计划交底 明确总进度计划安排及各部门的 任务和期限 项目经理部 13 质量、安全技术 明确质量等级特别要求,加强安全 项目经理部 交底 技术交底和劳动保护。 2.技术准备 (1)熟悉图纸资料和有关文件 1)组织人员进场。按施工治理架构配备有关人员,建立具有施工体会、工作效率高的工地项目班子,确保工程治理质量。 2)测量放线。根据甲方提供的轴线控制点进行复测,经甲方复核后正式放线。平面主轴线网放出后,需经项目部进行复核,才能正式使用,如发觉轴线与设计图有出入,必须请甲方、 设计解决后才能开始施工。 3)按施工要求及场地条件配置施工机械,施工前提早插入施工械安装调试工作。 4)根据会审后的施工图纸编制工程施工组织设计,经公司有关部门审批后,甲方批准后开工。 5)关键复杂的工序需编制专门的单项施工方案。特别是在施工前必须将土建施工与安装工程相互之间的配合要求予以明确及理顺,以保证土建安装工程施工的相互和谐和配合。 (2)技术交底 根据设计文件和施工图纸,逐级做好技术交底工作。把设计要求、施工技术要求和质量标准贯彻到基层以至现场工作人员的有效方法,是技术治理工作中的一个重要环节。它通常包括施工图纸交底、施工技术措施交底以及安全技术交底等。这项交底工作分别由高一级技术负责人、单位工程负责人、施工队长、作业班组长逐级组织进行。 (3)技术保证 对于施工难度大、技术要求高以及首次采用新技术、新工艺、新材料的工程、项目部应根据工程特点,结合本单位的技术状况,制定相应的技术保证措施,做好技术培训工作,必要时应先行试点,取得体会并经监理单位批准后实施。 凡各施工班组在施工过程中违反操作规程,不按图施工,屡教不改或发生了质量问题,项目部有权对其进行处罚,处罚形式为整改停工,罚款直到赶出本工地。 凡各施班组在施工过程中,按图施工,质量优良且达到优质,项目部对其进行奖励,奖励形式为局面夸奖、表彰、奖金。项目部在实施奖罚时,以平常检查、抽查、业主大检查、监理 工程师评判等形式作为依据。3.物质条件生产准备 本工程施工秘需的材料、构配件、施工机械品种多、数量大,保证按计划供应,对整个施工过程举足轻重,否则直接影响工期、质量和成本。 (1)材料准备 1)本工程的主材由我方供应,项目经理部将与业主密切配合,并严格按照IS09002质量体系中物资采购程序来操作,以保证进场材料的质量。三大工具和主要材料设备,要先落实货源,再按计划采购、供应,连续进场。大宗材料采购实行招标制,货比三家,挑选质量与信誉均最好的材料供应商。 2)主要周转材料准备 3)本工程主要周转工具采用:现浇钢筋砼墙柱梁板模板采用木方为龙骨、面板为覆膜木工板;模板支撑体系采用扣件式钢管及微调螺丝杆,外脚手架采用钢管扣件脚手脚。并按规范及相应的技术标准做好施工前的检验工作,着重做好钢材、水泥、实心红砖、空心机制砖的复检工作。 4)各种材料的入库,保管和出库制订完善的治理办法,同时加强防盗、防火的治理。 (2)构配件加工准备 1)据施工进度计划和施工预算所提供的各种构配件,提前做好加工翻样工作,并编制相应的需用量计划。 2)提前做好预制、预埋件的加工工作。 3)组织制定模板的需求计划和定型模板的加工工作。筹备足量的模板和夹具料,以便周转使用。 (3)施工机械准备 工程施工需要大量的机械设备和运输车辆,公司根据现有装备的数量、质量情形。做了详细周密的计划,分期分批地组织进场。其中需要修理、租赁和购置的,除按施工进度计划落实 外,并适当留有余地,以保证施工的需要。 4.施工现场准备 (1)第一完成施工现场的拆除、土石方工作和施工现场循环道路、夜间道路照明线路布设及道路排水等工作。 (2)设置测量控制网点及基准点,对工程进行定位放线。 (3)做好设备、构件存放场地的平整夯实及排水、消防工作。 (4)做好存放场地的平整夯实及排水、消防工作。 (5)办公用房新建板房,搭设砂浆搅拌棚、工作棚及各种材料仓库等暂时设施。 (6)施工、生活用水由建设单位提供的水源点接引暂时管线。 (7)施工总电源严格按暂时用电安全措施执行。 施工组织 项目治理组织机构 组织机构见下图 项目治理机构配备情形 职 务 配备人数(人) 主 要 职 责 项目经理 1 主持全面工作 技术负责人 1 质量治理、技术治理 安全员 1 施工现场安全文明 质检员 1 质量监督及治理 施工员 1 施工主管 测量员 1 测量主管 预算员 1 工程预决算 资料员 1 收集、整理资料 项目部主要人员职责 1.项目经理 (1)负责项目部治理机构的构成、人员配备、规章制度的制定,明确有关人员的职责,组织项目部开展工作; (2)负责制定承建项目工程建设成功的治理总目标、阶段目标,进行目标分解,制定总体控制措施; (3)全面负责治理本项目的施工运行,确保项目顺利建设 (4)负责项目日常施工生产的和谐平稳工作,改善项目质量体系运行条件; (5)决定项目资源配备,明确职能部门的治理职能; (6)控制工程成本,合理治理项目资金运转; (7)挑选和评审分包商和材料供应商,审核其资质并签定分包合同; (8)做好项目治理人员的人事治理工作。 2.技术负责人 (1)全面负责项目技术质量日常治理,具体和谐施工技术治理工作; (2)负责施工过程中的全面质量监控,加强施工过程监控; (3)负责文件有效版本的治理; (4)负责项目技术交底与培训; (5)负责项目工程的图纸会审,质量计划编制、发布及执行情形评判工作; (6)负责组织按计划或进度编制施工方案和施工组织设计,并进行审核和审批; (7)负责落实设计变更,不合格品评审; (8)组织制定纠正、预防措施,并对实施结果进行检查; (9)定期和不定期组织对交工文件检查,同时对文件执行情形进行评审; (10)负责工程新材料、新工艺的推广和应用; (11)负责项目工程交工文件的审核与归档。 3.施工员 (1)在项目经理的领导下,具体指挥工程施工。 (2)参加编制与贯彻单位工程施工组织设计或施工方案,做好现场施工前的准备工作。 (3)参加图纸会审,组织班组学习图纸并按分部分项工程进行技术安全交底,及时解决施工生产中的一样技术问题。 (4)负责检查测量、抄平、放线和标高定位工作。 (5)负责办理现场技术经济签证资料,组织隐藏工程验收和分部分项工程质量检查。 (6)把握劳动力、机具、材料的合理使用,注意节省材料、能源、努力降低工程成本。 (7)合理安排工序,做好成品保护工作,加强施工安全检查,搞好现场平面治理,做到文明施工,杜绝伤亡事故。 (8)及时和谐与建设单位及其它施工单位在现场的关系,保证施工顺利进行,参加交工验 收工作。 4.质检员 (1)认真贯彻执行《质量治理条例》,把握各种检查验收规范及标准,执行质量一票否决制度。 (2)参加隐藏工程验收及复核工作,参加工程验槽、基础、主体和竣工验收。 (3)及时对分部、分项工程进行检查评定,搞好日检、旬检、月检工作。 (4)对不合格品要及时下返工通知书,做到不合格的部位不隐藏、不漏检,并重新评定等级。 (5)有权按项目部规定对显现不合格品的作业人员进行罚款,确保每个分部分项工程质量。 (6)及时向项目部领导汇报质量情形,负责监督砂浆,混凝土试块的制作及养护,送检工作。 5.安全员 (1)在项目经理部和公司的领导下,督促职工认真贯彻执行国家颁布的安全法律法规以及公司制定的安全规章制度,发觉问题及时纠正和向领导及时汇报。 (2)组织开展群众性的安全生产活动和定期安全检查,清除事故隐患,抓好现场各类安全事故的防范工作。 (3)参加本单位承担工程的安全技术措施制定及向班组逐条进行安全技术交底,验收,与有关部门共同抓好新工人、特别工种人员的安全技术培训、考核,并履行签字手续。 (4)对违反操作规程应予以禁止、纠正并进行教育,有权禁止一切违章指挥和违章作业及冒险作业。 (5)进行工伤事故统计、分析和报告,发生工伤事故,要协助保护好现场,及时填表上报,认真参与故事工伤事故的调查,不隐瞒事故情节,真实地向有关领导汇报情形。 (6)认真作好现场安全生产治理的基础资料。 6.材料员 (1)建立健全现场料具治理制度。 (2)加强现场平面布置的治理,保持道路畅通,减少二次转运。 (3)随时把握施工进度及用料信息,搞好平稳调剂,保证施工需要。 (4)认真执行材料的验收、保管、发料、退料、回收等手续制度,建立健全原始记录和各种台帐。 (5)严格执行限额领料制度。 (6)严格执行收料“三验制”,即验数量、验质量、验规格品种。 (7)负责文明施工中现场材料的达标治理。 7.预算员 (1)编制工程预决算,登记预算台帐,参与编制投标标书。 (2)提出工程直接消耗材料、构件加工需用计划。 (3)收集、督促整理各项工程技术经济资料归档。 (4)参与现场收方测量,登记审核收方工程量,登记收方台帐。 (5)编制建安产值报表、进度计划报表,登记报表工程量台帐。 主要施工技术措施 施工测量方案 1.放线依据 ±0.00标高的引测依据:施测前由业主提供原水准点。建筑物的定位依据:规划设计部门提供的建筑红线和施测前由业主方指定的放测基点及建筑总平面图。 2.测量施工前的技术工具准备 (1)测量仪器准备 DJ2经纬仪一台,激光铅垂仪一台,DS3水准仪一台,50m钢卷尺两把,5m塔尺一把,测钎若干,各施测仪器均应在检校期内。 (2)技术准备 1)组织一支测量小组,由项目总工程师牵头,测量员主测,测量结果至少检测校核一遍,并绘制施测记录。 2)施测人员应全面熟悉总平面布置图和本工程各楼层结构平面布置图,弄清轴线尺寸和楼层标高及拟建建筑物与原有建筑物间的相关尺寸与建筑规划用地红线的关系,并根据现场条 件制定各阶段的施测操作方案。 3.建筑物、构筑物的轴线定位测量 (1)建筑物定位的施测顺序 由业主方提供的放测基准线→施工直角坐标系的建立→单位工程矩形控制网的建立→建立轴线控制桩。 (2)施工直角坐标系的建立 1)建立首级测量控制网 根据甲方提供的测量定位点,结合本工程的特点,确定本建筑物的首级测量控制网。首级控制网以主轴线作为主要控制轴线,在建筑物周边坚固位置作好标记,作为校核依据。控制点的设置考虑在场内不易破坏和通视条件较好的位置。为保证测量时视线的畅通无阻,在平行各主轴1.5m的位置建立控制线。 为了方便地上工程的施工测量,轴线控制点布置在基坑外的平面上,并保护好各控制点不被破坏,做好明显标记,定期检查。每次放线时,将激光经纬仪架设在控制点上,后视另一相应的控制点,这样依次投出全部主控制线,然后依据主控轴线,用50m钢尺,按照施工图纸, 分出各条轴线位置及墙柱梁位置,每跨轴线误差控制在1mm以内。施工时由下到上进行层层放线。 2)建立二级测量控制网 在实际施工过程中,将根据各施工阶段的具体情形建立二级测量控制网,拟建立的二级测量控制网主要有基础承台施工阶段测量控制网及主体结构施工阶段测量控制网。 a.放线定桩位及高程 基坑开挖完成后,依据建筑物测量控制网资料和桩基平面布置图,测定桩位轴线方格网和高程基准点。确定好桩位中心,以中心为圆心,以桩身半径加护壁厚度为半径画出上部(即第一步)的圆周。撒石灰线作为桩孔开挖尺寸线。桩位线定好后,必须经有关部门进行复查,办好预检手续后开挖。 b.楼层施工测量放线方法 楼层施工测量放线采用内控法,用激光铅直仪进行垂直方向的传递。 根据首级测量控制网,用激光经纬仪精密测定出四个激光测控点于首层楼面上,同时在远处建筑物上分别作好后视点。采用一台激光铅直仪来进行内控。 在每一施工层激光控点位置,预留200×200mm的激光束通道口,在预留口放置一块250×250mm刻有坐标的有机玻璃激光靶将激光点打在激光靶上,并依据此激光点分投楼层各控制 轴线。 3)建筑物高程控制 a.高程控制网的建立 对甲方移交的标高控制点进行现场确认和标测,办理移交手续,并进行妥善保护,在此基础上建立工程标高控制网。即在现场外周边挑选坚固、安全、通视条件好的地方,测设出A、B、C三个水准点,其闭合差fn≤(±n)1/2。 b.标高测量方法 基础施工阶段,采用水准仪将标高控制点引测至基坑内,在承台、基础梁结构施工均进行校核后,作为引测点。上部结构施工阶段,将±0.000标高引测到电梯井或混凝土柱上,并确 定+0.500m标高点,用钢卷尺向上竖直引测,作为楼层水准点。 独立基础施工方案 (1)基础施工 基础混凝土采用C30。 1)工艺流程:测量放线→钢筋绑扎→支模板→浇筑砼→养护 2)钢筋施工 a基础施工前,应将垫层表面的杂物、浮土、积水清除干净,并复核轴线标高,作好放线工作。 b钢筋必须具有出厂合格证经送实验检验合格方可按图纸下料制作。钢筋绑扎前应先划线确定钢筋的间距,根据所划线,摆好钢筋,钢筋的交叉点应采用扎丝绑扎坚固,受力钢筋机械连接扎接头应相互错开,基础底部钢筋弯钩应朝上,绑扎好后应进行检查,并作好记录。 3)模板施工 基础模板采用定型组合钢模板,用Φ48的脚手架钢管作为背枋。用Φ48钢管支撑坚固。a工艺流程 测量放线→安底阶模→安底阶支撑→安上阶模→安上阶模围箍及支撑→搭设模板吊架→检查→校正 b操作要点 模板安装前,应复核基础纵横线及水平标高。 不合模数之处用木模拼装。为便于施工采用木板拼钉,拼钉时,用直板拼钉,不宜用
新建加油站施工方案159页(2024年修订版).docx
下载提示

1.本文档仅提供部分内容试读;

2.支付并下载文件,享受无限制查看;

3.本网站所提供的标准文本仅供个人学习、研究之用,未经授权,严禁复制、发行、汇编、翻译或网络传播等,侵权必究;

4.左侧添加客服微信获取帮助;

5.本文为word版本,可以直接复制编辑使用。


这个人很懒,什么都没留下
未认证用户 查看用户
该文档于 上传
×
精品标书制作
百人专家团队
擅长领域:
工程标 服务标 采购标
16852
已服务主
2892
中标量
1765
平台标师
扫码添加客服
客服二维码
咨询热线:192 3288 5147
公众号
微信客服
客服