文库 服务类投标方案 市容管理

环卫清扫及园林绿化投标方案(图文图表)299页.docx

园林 环卫 绿化 DOCX   299页   下载558   2025-05-11   浏览80079   收藏91   点赞74   评分-   142436字   53.00
温馨提示:当前文档最多只能预览 15 页,若文档总页数超出了 15 页,请下载原文档以浏览全部内容。
环卫清扫及园林绿化投标方案(图文图表)299页.docx 第1页
环卫清扫及园林绿化投标方案(图文图表)299页.docx 第2页
环卫清扫及园林绿化投标方案(图文图表)299页.docx 第3页
环卫清扫及园林绿化投标方案(图文图表)299页.docx 第4页
环卫清扫及园林绿化投标方案(图文图表)299页.docx 第5页
环卫清扫及园林绿化投标方案(图文图表)299页.docx 第6页
环卫清扫及园林绿化投标方案(图文图表)299页.docx 第7页
环卫清扫及园林绿化投标方案(图文图表)299页.docx 第8页
环卫清扫及园林绿化投标方案(图文图表)299页.docx 第9页
环卫清扫及园林绿化投标方案(图文图表)299页.docx 第10页
环卫清扫及园林绿化投标方案(图文图表)299页.docx 第11页
环卫清扫及园林绿化投标方案(图文图表)299页.docx 第12页
环卫清扫及园林绿化投标方案(图文图表)299页.docx 第13页
环卫清扫及园林绿化投标方案(图文图表)299页.docx 第14页
环卫清扫及园林绿化投标方案(图文图表)299页.docx 第15页
剩余284页未读, 下载浏览全部
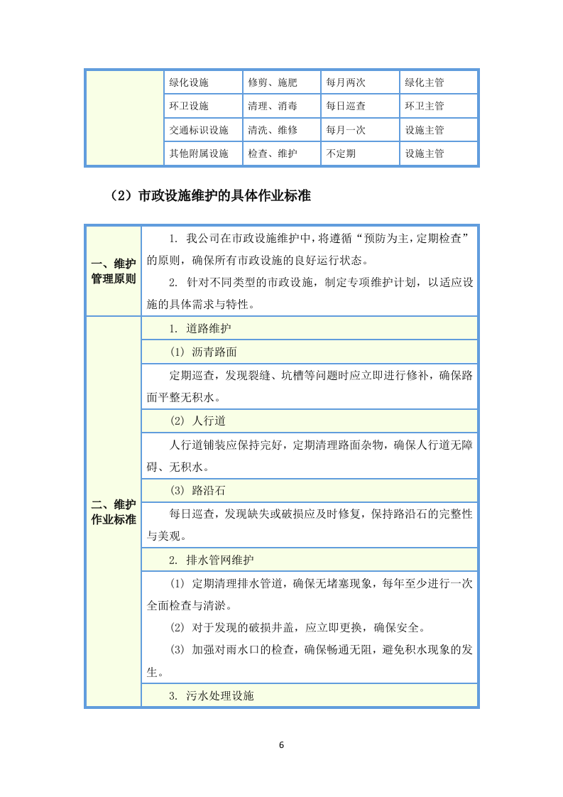
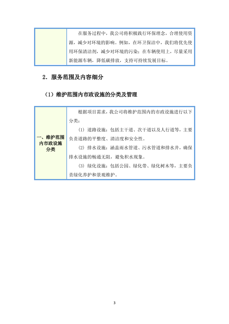
环卫清扫及园林绿化投标方案 目录 一、 整体服务方案 1 (一) 整体服务规划及措施 1 1. 服务目标与策略 1 2. 服务范围及内容细分 3 3. 服务实施计划与时间节点 7 4. 服务质量控制与评估机制 11 5. 应急响应与保障措施 14 6. 智能化管理平台的应用与维护 18 (二) 人员配置及管理方案 20 1. 人员配置原则与标准 20 2. 专业人员培训与考核机制 24 3. 人员调配与应急管理方案 26 4. 团队沟通与协作流程 31 5. 智能化管理平台的人员管理应用 34 (三) 档案管理方案 35 1. 档案分类与整理方案 35 2. 档案存储与安全管理方案 41 3. 档案数字化转型方案 46 4. 档案使用与共享管理方案 50 5. 档案保管期限与销毁方案 54 6. 档案管理系统建设与维护方案 58 (四) 内控制度 62 1. 内控制度的基本原则 62 2. 内控制度的实施流程 64 3. 内控制度的风险评估 66 4. 内控制度的监督机制 68 5. 内控制度的持续改进措施 70 二、 清扫保洁服务方案 72 (一) 人工清扫保洁作业方案 72 1. 人工清扫作业流程 72 2. 人工清扫人员培训方案 76 3. 人工清扫工具与设备管理 79 4. 人工清扫质量控制与监督方案 83 (二) 立面保洁作业方案 87 1. 立面清洗作业流程 87 2. 立面清洁剂选择与使用 90 3. 立面清洁设备配置 95 4. 立面保洁安全管理措施 97 (三) 公厕、垃圾站保洁方案 103 1. 公厕日常清洁作业流程 103 2. 垃圾站清洁周期与频次安排 107 3. 公厕卫生设施维护标准 109 4. 垃圾分类及处理方案 113 5. 公厕保洁人员培训与管理 118 三、 市政设施维护服务方案 121 (一) 车行道维护方案 121 1. 车行道定期巡查方案 121 2. 车行道损坏评估与修复方案 124 3. 车行道清洁与保养方案 127 4. 车行道智能化管理系统方案 132 5. 车行道维护人员培训与管理方案 134 (二) 人行道维护服务方案 136 1. 人行道清扫保洁方案 136 2. 人行道破损修复方案 139 3. 人行道设施维护方案 143 4. 人行道绿化管理方案 145 5. 人行道智能监控系统方案 150 (三) 管网设施维护方案 152 1. 管网设施日常巡检方案 152 2. 管网设施故障应急处理方案 156 3. 管网设施养护计划 159 4. 管网设施智能监控系统方案 163 5. 管网设施评估与优化方案 166 6. 管网设施维修记录管理方案 171 (四) 其他附属设施维护方案 173 1. 公共设施清洁维护方案 173 2. 绿化带及花坛维护方案 177 3. 路灯及监控设施维护方案 181 4. 城市标识标牌维护方案 187 5. 雨水排水系统维护方案 190 四、 园林绿化维护服务方案 195 (一) 道路绿化维护方案 195 1. 道路绿化维护方案概述 195 2. 道路绿化植物种类及选择 201 3. 道路绿化养护作业标准 203 4. 道路绿化病虫害防治措施 206 5. 道路绿化维护设备及工具 209 (二) 公园(绿化、设施)维护方案 210 1. 公园绿化植物选择与配置方案 210 2. 公园设施维护与修缮方案 215 3. 公园绿化养护周期及标准方案 220 4. 公园环境卫生管理方案 227 5. 公园绿化智能化管理系统方案 231 6. 公园绿化景观提升与改造方案 237 (三) 风光带绿化维护方案 242 1. 风光带植物配置及养护方案 242 2. 风光带绿化灌溉系统设计 248 3. 风光带绿化病虫害防治措施 252 4. 风光带景观小品及设施维护方案 256 5. 风光带季节性景观更新计划 262 五、 应急管理及安全生产方案 266 (一) 应急管理服务方案 266 1. 应急响应机制建设 266 2. 应急演练与培训方案 271 3. 应急资源管理与调配 277 (二) 安全生产管理方案 281 1. 安全生产组织架构与职责分配 281 2. 安全生产培训与应急演练计划 287 3. 安全生产检查与隐患排查制度 289 整体服务方案 整体服务规划及措施 服务目标与策略 服务目标与策略 我公司在马栏山片区城市物业统筹服务项目中的服务目标是确保项目范围内的市政设施、园林绿化、环卫保洁等各项服务的高效、专业和可持续运行。我们将通过科学的管理方法、精细的服务流程以及高素质的人员配置,确保服务质量的稳定与提升,从而为城市环境的美观与安全做出积极贡献。 市政设施 物业 一、服务目标 (1) 完成项目规定的服务内容,确保维护区域内的市政设施、园林绿化、环卫保洁等工作按时、按质、按量完成。项目的服务期限为三年,服务预算为43500000元,年均预算为14500000元,这要求我们在服务实施过程中合理分配资源、优化服务流程,以实现最佳的服务效果。 (2) 实现服务质量的持续提升,确保各项工作符合相关法律法规及行业标准,尤其是在市容市貌、环境卫生等方面达到更高的标准。根据项目要求,我公司将确保服务过程中的每一环节均符合相关政策和标准,确保服务质量可控、可追溯。 (3) 建立高效的应急响应机制,确保在突发事件或特殊情况下,能够快速响应、妥善处理,减少对城市运行的影响。我们将针对可能出现的突发事件制定详细的应急预案,并定期进行演练,提高团队的应急反应能力。 二、服务策略 (1) 人员配置与管理 我们将依据项目特点,配置不低于180名专业服务人员,包括项目经理、市政主管、绿化环卫安全人事等关键岗位人员。其中,主要管理员6人,确保项目管理团队具备丰富的行业经验和专业知识,以有效领导项目的实施。所有工作人员均应接受相关培训,确保其具备高水平的服务能力。 (2) 采用智能化管理手段 我公司计划投入智能驾驶环卫车辆和机械设备,运用智慧管理平台,开展智慧化作业管理。通过GPS定位功能和实时监控,提升工作效率,确保服务过程中的透明度和可追溯性。我们将定期对智能化系统进行维护和升级,确保其稳定性和安全性。 (3) 制定详细的服务实施计划 根据项目要求,我公司将制定详细的服务实施计划,明确各项工作的时间节点和责任分工。服务实施计划将包括日常巡查、维护与保洁工作的具体时间安排,确保各项服务工作有序进行。例如,定期对市政设施进行巡查,发现问题后立即处理,确保设施的完好和使用安全。 (4) 强化服务质量控制 为确保服务质量,我公司将建立严格的质量控制体系,包括日常工作台账、服务质量督查、定期评估等机制。通过对服务过程的监控与评估,我们将及时发现问题、纠正偏差,确保服务质量的持续提升。此外,我们将建立客户反馈机制,及时收集客户意见与建议,以便改进服务。 (5) 关注环保与可持续发展 在服务过程中,我公司将积极践行环保理念,合理使用资源,减少对环境的影响。例如,在环卫保洁中,我们将优先使用环保清洁剂,减少对环境的污染;在车辆使用上,尽量采用新能源车辆,降低碳排放,支持可持续发展目标。 服务范围及内容细分 维护范围内市政设施的分类及管理 一、维护范围内市政设施分类 根据项目需求,我公司将维护范围内的市政设施进行以下分类: (1) 道路设施:包括主干道、次干道以及人行道等,主要负责道路的平整度、清洁度和安全性。 (2) 排水设施:涵盖雨水管道、污水管道和排水井,确保排水设施的畅通无阻,避免积水现象。 (3) 绿化设施:包括公园、绿化带、绿化树木等,主要负责绿化养护和景观维护。 绿化设施 (4) 环卫设施:包括垃圾站、果皮桶等,确保环卫设施的完好与卫生。 (5) 交通标识设施:包括交通标志、路名牌、信号灯等,确保标识设施的清晰可见与有效运作。 (6) 其他附属设施:如座椅、健身器材、宣传栏等市政设施,负责保持其完好与美观。 二、维护管理措施 为确保市政设施的正常运作及维护,我公司将采取以下管理措施: (1) 定期巡检制度:我公司将制定详细的巡检计划,确保每类设施均能按照规定的时间进行检查,并及时发现和解决问题。 (2) 故障处理机制:针对巡检中发现的设施故障,我公司将设立专门的维护小组,确保在24小时内响应并处理故障,恢复设施的正常使用。 (3) 记录管理制度:每次巡检及故障处理后,我公司将对相关情况进行详细记录,确保后续工作有据可依。 (4) 设施保养计划:针对不同类型的设施,我公司将制定相应的保养计划。例如,定期对道路进行清扫和养护,对排水设施进行疏通,对绿化设施进行修剪和施肥。 (5) 应急预案:为应对突发事件,我公司将制定完善的应急预案,确保在面临自然灾害或突发事件时,能够快速响应,保护市政设施的安全。 (6) 人员培训:我公司将定期对维护人员进行培训,确保其掌握相关设施的维护知识与技能,提高服务水平。 三、管理标准 我公司将依据行业标准及相关法律法规,制定维护工作的具体标准。以下为主要管理标准的汇总: 分类 维护内容 频率 负责人 道路设施 清扫、修复 每日巡查 设施主管 排水设施 疏通、检查 每周一次 专职人员 绿化设施 修剪、施肥 每月两次 绿化主管 环卫设施 清理、消毒 每日巡查 环卫主管 交通标识设施 清洗、维修 每月一次 设施主管 其他附属设施 检查、维护 不定期 设施主管 市政设施维护的具体作业标准 一、维护管理原则 1. 我公司在市政设施维护中,将遵循“预防为主,定期检查”的原则,确保所有市政设施的良好运行状态。 2. 针对不同类型的市政设施,制定专项维护计划,以适应设施的具体需求与特性。 二、维护作业标准 1. 道路维护 (1) 沥青路面 定期巡查,发现裂缝、坑槽等问题时应立即进行修补,确保路面平整无积水。 (2) 人行道 人行道铺装应保持完好,定期清理路面杂物,确保人行道无障碍、无积水。 (3) 路沿石 每日巡查,发现缺失或破损应及时修复,保持路沿石的完整性与美观。 2. 排水管网维护 (1) 定期清理排水管道,确保无堵塞现象,每年至少进行一次全面检查与清淤。 (2) 对于发现的破损井盖,应立即更换,确保安全。 (3) 加强对雨水口的检查,确保畅通无阻,避免积水现象的发生。 3. 污水处理设施 (1) 每日巡查污水井,发现问题及时处理,确保其功能正常。 (2) 定期对污水处理设施进行维护,确保其运行效率。 4. 市政附属设施 (1) 定期检查路灯、交通标志及其他附属设施的完好性,发现问题及时维护。 (2) 对于损坏的设施,需在24小时内进行修复或更换,确保市政设施的正常使用。 三、作业时间与频率 维护项目 维护频率 备注 道路巡查 每日 确保及时发现问题 排水管网清理 每月 预防堵塞现象 人行道维护 每周 清理杂物,保持整洁 污水井检查 每日 及时处理异常情况 市政附属设施维护 每月 保证设施完好 四、质量标准 1. 所有维护项目均需符合国家及地方的相关标准,确保市政设施的安全与美观。 2. 针对每次维护工作,我公司将设定质量检查标准,确保每个环节的工作质量达到预期标准。 五、应急处理措施 1. 在发生突发事件时,如设施损坏或自然灾害,我公司将立即启动应急预案,组织人员进行紧急修复,确保市政设施的安全运行。 2. 对于重大事件,将及时向相关部门报告,并配合处理,确保快速恢复正常秩序。 服务实施计划与时间节点 服务实施阶段的详细时间安排 在项目启动后的五天内,我公司将组建项目团队,并与招标方进行项目启动会,明确各项工作任务和目标。在项目启动会后的一周内,我公司将进行现场勘查,了解项目的具体情况和需求。这一阶段将为后续的服务提供基础数据和信息支持。 接下来,我公司将在启动后的第十天开始进行人员培训和设备调试。培训内容包括服务标准、设备操作、应急处理等。人员培训预计持续五天,确保每位员工都能熟练掌握相关技能。同时,我公司将对所有作业车辆和设备进行全面检查和调试,确保其处于最佳工作状态,以应对即将开始的服务工作。 在项目实施的前十五天内,我公司将制定详细的工作计划和服务方案,包括道路保洁、绿化维护和市政设施维护等内容。计划的制定将结合项目实际情况,确保方案的可行性和有效性。与此同时,我公司将与相关部门进行沟通协调,确保各项工作能够顺利开展。 进入项目实施的第二阶段,在启动后的第一个月内,我公司将全面展开服务工作。具体来说,保洁服务将按照每天两次的频率进行,重点区域将进行全天候保洁。同时,我们将根据项目的实际情况,调整服务人员的配置,确保服务质量和效率。在整个服务实施的过程中,我公司将设立项目监控机制。每周将进行一次工作总结,评估服务质量和进度,并及时调整工作计划。这一机制将确保项目能够在预定时间内推进,并达到招标方的各项要求。 经过前三个月的服务实施后,我公司将进行阶段性评估,汇总工作数据和客户反馈。根据评估结果,我们将调整后续工作的重点和方向,确保项目目标的实现。在整个服务实施阶段,我公司将严格遵守招标文件中的技术要求,确保服务质量的高标准。此外,我公司还将定期向招标方报告项目进展情况,确保信息透明和及时沟通。 在项目实施的最后阶段,我们将进行全面的项目总结,评估项目的整体效果和实施过程中的经验教训。这一总结将为今后类似项目的实施提供借鉴和指导。 各阶段关键节点的任务分配 一、项目启动阶段(第1周) (1) 项目准备与人员配置 ● 组建项目管理团队,确定项目经理和主要负责人,确保项目管理人员的专业性和经验。 ● 完成项目所需的180名工作人员的招聘与培训,包括项目经理、市政主管、绿化环卫安全人员等,确保人员配置符合招标文件的要求。 (2) 设备采购与调试 ● 依据项目需求,采购不低于8台作业车辆(包括洗扫车、洒水车等),并进行调试,确保设备符合智能化建设的要求。 ● 在设备到货后5天内,完成相关设备的验收和调试,确保其正常运转。 二、服务实施阶段(第2周至第12周) (1) 市政设施维护 ● 进行定期巡查,发现问题及时处理,确保市政设施(如路面、排水管网等)保持良好状态。 ● 每周开展一次全面的设施检查,确保设施完好,形成相应记录,并存档备查。 (2) 清扫保洁服务 ● 按照规定的时间安排(主次干道实行18小时保洁,重点区域实行24小时保洁),确保清扫保洁服务的实施。 ● 每日安排至少6名保洁员进行清扫,确保保洁区域内干净整洁,符合招标要求。 (3) 园林绿化维护 ● 每月进行一次绿化巡查,发现问题及时处理,确保绿化带的生长良好。 ● 每季度进行一次绿化养护的专项检查,确保植物的健康生长。 三、服务评估阶段(第13周至第14周) (1) 服务效果评估 ● 针对服务实施效果进行评估,收集相关数据,包括市政设施完好率、清扫保洁满意度、园林绿化生长情况等。 ● 完成评估报告,并提出改进建议,确保后续服务的优化。 (2) 项目总结与反馈 ● 在项目实施结束后,召开项目总结会议,分析项目实施中的经验与不足,形成书面总结报告。 ● 向招标方反馈项目实施过程中的问题及解决方案,确保双方的有效沟通和合作。 四、后续服务阶段(第15周至第36月) (1) 继续优化服务 ● 基于前期评估的结果,实施优化方案,调整人员和设备配置,确保服务质量持续提升。 ● 定期与招标方沟通,了解其需求变化,灵活调整服务内容,确保项目顺利推进。 (2) 安全与应急管理 ● 制定相关应急预案,确保在突发情况下能够快速响应,有效处理问题。 ● 定期开展安全培训和演练,提高全体工作人员的安全意识和应急处理能力。 服务质量控制与评估机制 一、服务质量控制体系 (1) 质量管理制度建设 我公司将建立一套完善的质量管理制度,明确各级人员的职责和权限,确保所有参与项目的人员均能遵循相应的质量标准。在项目实施过程中,我公司将设立质量管理专员,负责日常的质量控制工作,确保服务质量符合招标方的要求。 (2) 质量控制流程 我们将制定详细的质量控制流程,包括服务实施前的准备工作、服务实施过程中的监督检查、服务实施后的反馈评估。每一个环节都将进行严格把关,确保服务质量始终处于可控状态。 (3) 培训与考核机制 为确保员工的服务质量,我公司将定期组织针对性培训,提升员工的专业技能和服务意识。同时,建立考核机制,将员工的服务质量与其绩效挂钩,激励员工在服务中不断追求卓越。 二、服务质量评估机制 (1) 质量评估标准 我公司将依据国家标准、行业标准及招标文件的要求,制定相应的服务质量评估标准。评估内容包括服务的及时性、有效性、专业性和客户满意度等多个维度。 (2) 定期评估与反馈 在服务实施过程中,我公司将定期进行服务质量评估,每月对服务质量进行一次全面检查,确保项目实施的各个环节都符合标准。同时,评估结果将及时反馈给相关负责人,以便进行必要的调整和改进。 (3) 客户满意度调查 我公司将定期开展客户满意度调查,收集客户的反馈意见和建议。通过问卷调查、访谈等多种方式,了解客户对我公司服务的满意程度,及时发现问题并加以改进。 三、应急响应与保障措施 (1) 应急预案制定 我公司将根据项目特点制定详细的应急预案,明确应急处理流程,确保在突发事件发生时能够快速响应,保障服务的连续性与稳定性。 (2) 应急演练 定期组织应急演练,提高员工的应急处理能力,确保在实际应急情况下能够迅速有效地实施应对措施。 (3) 应急物资储备 我公司将根据项目需要,储备必要的应急物资,如应急工具、清扫设备、医疗急救包等,确保在紧急情况下能够迅速调配。 四、智能化管理平台的应用 (1) 智能化管理平台构建 我公司将利用先进的智能化管理平台,实时监控项目实施情况,通过数据分析进行服务质量评估,提升管理效率。 (2) 数据反馈与优化 智能化管理平台将收集服务过程中的各类数据,依据数据分析结果优化服务流程和管理措施,确保服务质量持续提升。 应急响应与保障措施 应急预案制定与演练 一、应急预案的制定 (1) 应急预案的目标 应急预案旨在明确在突发事件(如自然灾害、设备故障、安全事故等)发生时的应对措施,确保快速反应和组织协调,保障项目的正常运行及人员安全。 (2) 应急预案的内容 应急预案将包括以下几个方面: 1. 事件的分类与等级划分:根据不同类型的突发事件,制定相应的应急响应级别,明确各级别的应急措施。 2. 应急指挥体系:建立健全应急指挥体系,明确指挥职责,确保信息畅通、指令明确。 3. 应急资源配置:提前准备应急物资和设备,包括医疗救护、消防设施、应急照明等,确保应急响应时能够迅速调配。 4. 应急联动机制:与当地政府、公安、消防等部门建立联动机制,确保在突发事件发生时,能够快速获得支持与协助。 5. 应急通讯方案:制定应急通讯方案,确保在突发事件中保持信息畅通,各相关人员能够及时获取信息并作出响应。 (3) 应急预案的实施与完善 1. 定期评估和修订:我公司将定期对应急预案进行评估,结合实际情况和演练反馈,及时修订和完善预案内容。 2. 现场勘查与准备:在项目实施过程中,定期对项目现场进行勘查,发现潜在风险并提前制定相应的应急措施。 二、应急演练的开展 (1) 演练的目的 通过定期的应急演练,提高项目管理人员和一线工作人员的应急处置能力,确保在实际突发事件中能够迅速有效地应对。 (2) 演练的内容 我公司将根据应急预案的不同内容,定期组织不同类型的应急演练,包括: 1. 自然灾害应急演练:模拟地震、洪水等自然灾害发生时的应急处置措施。 2. 火灾应急演练:针对火灾发生时的应急措施,进行灭火、疏散等演练。 3. 安全事故应急演练:如设备故障、化学品泄漏等情况的应急响应演练。 (3) 演练的流程 1. 演练前准备:制定详细的演练方案,明确演练的目标、内容、参与人员及时间安排。 2. 演练实施:按照演练方案进行演练,确保各参与人员能够按照预定的应急预案进行操作。 3. 演练总结:演练结束后,组织相关人员进行总结,分析演练过程中发现的问题,提出改进意见,进一步完善应急预案。 三、应急物资储备与管理 为确保应急预案的有效实施,我公司将建立健全应急物资储备与管理机制。 (1) 应急物资的种类与数量 根据不同类型的突发事件,合理配置应急物资,包括但不限于: 1. 医疗救护物资:急救包、担架、药品等; 2. 消防器材:灭火器、消防水带、消防服等; 3. 个人防护装备:安全帽、护目镜、防护手套等。 (2) 应急物资的管理 1. 建立物资管理台账,定期盘点和更新物资储备情况,确保应急物资的充足和有效性。 2. 对应急物资进行分类存放,标识清晰,确保在需要时能够快速找到和使用。 应急物资储备与管理 一、应急物资储备原则 (1) 充足性原则:应急物资的储备量应根据项目范围、人口密度、可能发生的突发事件类型和频率等进行科学评估,确保在任何突发情况下都有足够的物资供应。 (2) 可及性原则:储备的物资应根据可能的突发事件类型和频率进行分类管理,并确保物资能够快速到达事件发生地点,及时满足应急需求。 (3) 定期更新原则:定期对储备的物资进行检查和更新,确保物资的有效性和适用性,避免因物资过期或损坏而影响应急响应能力。 二、应急物资的种类与数量 我公司将根据项目的特点和可能发生的突发事件,储备以下应急物资: (1) 消防器材:包括灭火器、消防水带等,至少储备20套,确保在火灾等突发事件中能够及时扑灭初期火灾。 (2) 防护设备:包括口罩、手套、护目镜等,预计储备500套,以应对可能的卫生事件或有害气体泄漏。 (3) 清洁消毒物资:包括消毒液、清洁剂、拖把、抹布等,至少储备2000升消毒液及相应的清洁工具,以便在疫情等情况下进行区域消毒。 (4) 应急照明设备:包括手电筒、应急灯等,储备100个,以应对停电等突发事件。 (5) 医疗急救物资:包括急救包、绷带、抗生素等,预计储备50套,以应对突发的医疗需求。 (6) 交通引导设施:包括警示标志、交通锥等,储备200个,确保在交通事故或其他事件发生时,能够有效引导交通。 三、应急物资的管理机制 (1) 责任分工:我公司将设立应急物资管理专员,负责物资的采购、储备、维护及更新,确保所有应急物资处于良好状态。 (2) 建立台账:建立详细的应急物资台账,记录物资的种类、数量、存放地点、采购时间及有效期等信息,定期进行核查,确保信息的准确性。 (3) 定期检查:每季度对储备的应急物资进行一次全面检查,确保物资的有效性和完好性,及时更换过期或损坏的物资。 (4) 应急演练:每年组织至少一次应急演练,检验应急物资的实际使用效果和应急响应的及时性,为后续改进提供依据。 四、应急物资的调配与使用 (1) 事件发生后,立即启动应急响应机制,由应急管理专员负责调配应急物资,确保物资能够迅速到达事件现场。 (2) 在应急响应过程中,应急管理专员将实时监控物资使用情况,及时调整物资的调配,确保应急需求得到满足。 (3) 应急事件结束后,及时对物资使用情况进行总结和反馈,完善应急物资管理体系。 智能化管理平台的应用与维护 一、智能化管理平台的应用 (1) 系统架构设计 我公司将根据项目特点,设计一套适合马栏山片区的智能化管理平台系统架构。该架构将涵盖数据采集、信息处理、决策支持和用户反馈等多个模块,确保信息流通顺畅,数据实时更新。平台将整合市政设施维护、园林绿化、环卫保洁等各项服务的相关信息。 (2) 设备及技术配置 为了实现平台的高效运行,我公司将配备多种智能设备,包括但不限于GPS定位系统、监控摄像头、环境监测传感器等。这些设备将通过无线网络与管理平台连接,形成一个完整的智能监控系统,实现对各项服务的实时监控与调度。 (3) 数据管理与分析 平台将对收集到的数据进行集中管理与分析,通过大数据技术,分析各项服务的运行状态,及时发现问题并进行预警。例如,通过对环卫保洁数据的分析,我们可以精准调度清扫人员与清扫车辆,提高资源利用率。 二、智能化管理平台的维护 (1) 系统维护与更新 我公司将设立专门的技术团队,负责智能化管理平台的日常维护与更新。团队将定期对平台进行系统检查,确保各项功能正常运行,并及时进行软件更新,确保系统始终处于最新状态。 (2) 用户培训与支持 在平台上线后,我公司将对所有使用人员进行系统培训,确保其熟练掌握平台操作。同时,提供24小时在线技术支持,解决用户在使用过程中遇到的问题,确保平台的高效运转。 (3) 安全保障措施 针对数据安全,我公司将采取多项措施,包括数据加密、访问控制和定期备份等,确保用户数据的安全性。同时,建立应急响应机制,快速处理潜在的安全隐患。 三、智能化管理平台的预期效果 通过智能化管理平台的应用与维护,我公司预期将实现以下效果: 1. 效率提升:通过数据的实时采集与分析,优化资源配置,提高工作效率。 2. 服务质量提高:通过智能监控和反馈机制,确保各项服务的质量达标,提升居民的满意度。 3. 成本控制:通过精准调度和资源利用,降低运营成本,实现经济效益的最大化。 项目 具体措施 预期效果 系统架构设计 设计适合的系统架构 信息流通顺畅 设备配置 配备GPS、传感器等设备 实现实时监控 数据分析 大数据技术分析服务状态 及时发现问题 日常维护 专门技术团队维护 系统稳定运行 用户培训 提供操作培训和支持 提高用户使用效率 安全保障 数据加密、访问控制 确保用户数据安全 人员配置及管理方案 人员配置原则与标准 人员配置的基本原则 一、适岗性原则 我公司将根据项目的具体需求和各岗位的职责要求,科学合理地配置人员。项目涉及市政设施维护、园林绿化、环卫保洁等多项服务内容,我们会根据各项服务的特点和复杂程度,确定相应的人员类型和数量。针对每个岗位的工作内容与职责,确保人员具备相应的专业技能和素质,做到人岗匹配,以提高工作效率和服务
环卫清扫及园林绿化投标方案(图文图表)299页.docx
下载提示

1.本文档仅提供部分内容试读;

2.支付并下载文件,享受无限制查看;

3.本网站所提供的标准文本仅供个人学习、研究之用,未经授权,严禁复制、发行、汇编、翻译或网络传播等,侵权必究;

4.左侧添加客服微信获取帮助;

5.本文为word版本,可以直接复制编辑使用。


这个人很懒,什么都没留下
个人认证 查看用户
该文档于 上传
推荐文档
×
精品标书制作
百人专家团队
擅长领域:
工程标 服务标 采购标
16852
已服务主
2892
中标量
1765
平台标师
扫码添加客服
客服二维码
咨询热线:192 3288 5147
公众号
微信客服
客服