文库 货物类投标方案 照明设施

照明设施材料招标投标方案.docx

DOCX   1251页   下载398   2025-08-25   浏览60   收藏72   点赞396   评分-   671585字   228.00

AI慧写标书

十分钟千页标书高效生成

温馨提示:当前文档最多只能预览 15 页,若文档总页数超出了 15 页,请下载原文档以浏览全部内容。
照明设施材料招标投标方案.docx 第1页
照明设施材料招标投标方案.docx 第2页
照明设施材料招标投标方案.docx 第3页
照明设施材料招标投标方案.docx 第4页
照明设施材料招标投标方案.docx 第5页
照明设施材料招标投标方案.docx 第6页
照明设施材料招标投标方案.docx 第7页
照明设施材料招标投标方案.docx 第8页
照明设施材料招标投标方案.docx 第9页
照明设施材料招标投标方案.docx 第10页
照明设施材料招标投标方案.docx 第11页
照明设施材料招标投标方案.docx 第12页
照明设施材料招标投标方案.docx 第13页
照明设施材料招标投标方案.docx 第14页
照明设施材料招标投标方案.docx 第15页
剩余1236页未读, 下载浏览全部

开通会员, 优惠多多

6重权益等你来

首次半价下载
折扣特惠
上传高收益
特权文档
AI慧写优惠
专属客服
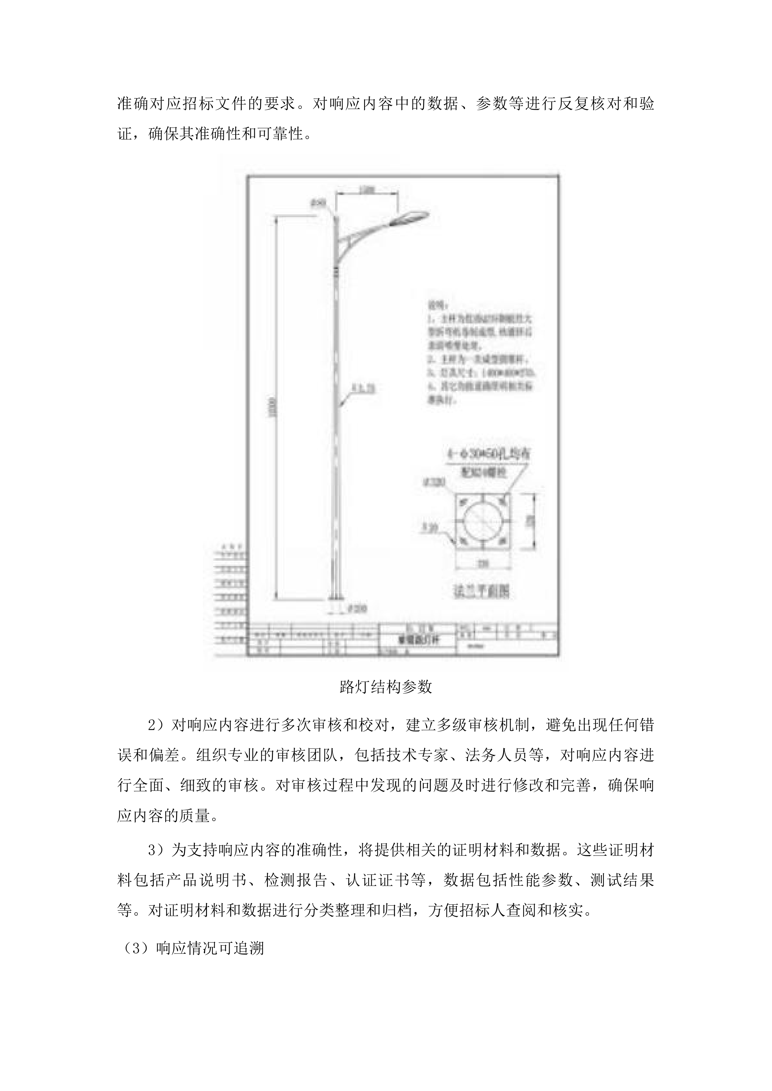
照明设施材料招标投标方案 第一章 服务需求 7 第一节 服务需求响应 7 一、 招标文件服务需求比照响应 7 二、 照明设施材料服务需求响应表 27 三、 服务需求响应内容一致性保障 42 四、 服务需求响应文件有效性管理 56 第二章 供货方案与技术措施 75 第一节 项目总体概况表述 75 一、 项目基本信息说明 75 二、 采购需求内容解析 91 三、 技术要求响应阐述 115 第二节 供货部署及措施 130 一、 供货部署计划制定 130 二、 供货保障措施实施 143 三、 分标段供货方案设计 165 四、 供货过程管理控制 183 第三节 重点难点分析 194 一、 项目重点内容剖析 194 二、 项目难点问题识别 207 三、 重难点应对措施制定 221 第四节 解决方案可行性 233 一、 方案目标匹配性分析 233 二、 实施流程具体设计 249 三、 过往经验借鉴应用 273 四、 责任与节点明确化 285 第五节 部署合理性与安全性 289 一、 供货部署流程优化 289 二、 安全防护措施落实 303 三、 应急预案体系构建 320 第三章 供货质量保障方案及措施 341 第一节 质量保障措施 341 一、 原材料质量把控体系 341 二、 生产过程质量监管 364 三、 成品质量检测方案 376 四、 质量问题应急响应 392 第二节 质量证明材料 399 一、 产品合格证书 399 二、 第三方检测报告 422 三、 节能产品认证文件 441 四、 生产批次质量档案 451 五、 出厂检验原始记录 466 第三节 质量保障方案 483 一、 路灯材料质量管控方案 483 二、 亮化材料质量管控方案 499 三、 质量目标与责任分工 512 四、 质量控制节点规划 527 第四节 可行性与合理性 535 一、 方案与项目需求匹配度 535 二、 质量措施可操作性分析 549 三、 预算成本控制方案 559 四、 内部评审与可行性报告 570 第四章 回访方案 579 第一节 定期巡检制度 579 一、 季度巡检计划制定 579 二、 巡检实施过程管理 590 三、 巡检结果闭环处理 608 第二节 客户拜访机制 625 一、 季度拜访计划安排 625 二、 实地拜访实施规范 638 三、 拜访成果内部转化 656 第三节 回访电话安排 666 一、 电话响应体系建设 666 二、 回访电话实施规范 677 三、 电话回访效果提升 689 第四节 回访措施可行性 702 一、 计划可行性保障 703 二、 长效运行保障体系 720 第五章 交货期保障措施及承诺 729 第一节 供货计划安排 729 一、 年度供货时间表制定 729 二、 路灯材料供应排期 751 三、 亮化材料配送规划 766 第二节 货源保障措施 779 一、 库存与供货渠道保障 779 二、 差异化备货策略实施 792 三、 高峰期应急供货方案 809 第三节 人员与设备安排 818 一、 专业人员配置与职责 818 二、 运输仓储设备清单 833 三、 人员设备保障机制 850 第四节 满足招标人时间要求的承诺 861 一、 交货期承诺函 861 二、 违约责任明确方案 881 第六章 安全管理体系与措施 902 第一节 安全管理方案 902 一、 安全目标与组织架构 902 二、 全流程安全控制流程 916 三、 核心安全管理模块 931 四、 应急响应机制建设 943 第二节 安全管理措施 958 一、 运输环节安全措施 958 二、 仓储环节安全管理 981 三、 装卸作业安全规范 1000 四、 安全巡检与责任落实 1015 第三节 安全培训与教育 1032 一、 年度安全培训计划 1032 二、 安全培训内容体系 1050 三、 培训档案管理规范 1064 四、 多样化培训实施方式 1077 第四节 安全检查与评估 1088 一、 安全检查制度设计 1088 二、 全范围检查覆盖 1101 三、 检查记录与整改 1120 四、 安全管理体系评估 1130 第七章 售后服务承诺及措施 1143 第一节 售后服务体系 1143 一、 售后服务组织架构搭建 1143 二、 售后服务流程规范管理 1154 三、 售后服务档案管理制度 1162 第二节 服务响应机制 1167 一、 全天候服务热线保障 1167 二、 服务响应时效承诺 1175 三、 应急预案管理体系 1183 第三节 服务人员配置 1189 一、 专职服务团队组建 1189 二、 人员资质证件管理 1196 三、 服务人员信息公示 1203 第四节 服务工具保障 1207 一、 专用服务车辆配置 1207 二、 专业检测维修工具 1213 三、 备品备件储备管理 1221 第五节 服务承诺内容 1227 一、 质保期服务保障 1227 二、 定期巡检服务计划 1235 三、 终身技术支持服务 1244 服务需求 服务需求响应 招标文件服务需求比照响应 照明设施材料需求响应确认 路灯材料需求响应 节能产品响应 1)严格遵循财政部、发展改革委发布的《节能产品政府采购清单》规定,精心挑选符合标准的节能路灯材料,从源头确保产品的节能性能达到既定标准。对市场上众多的路灯材料供应商进行全面评估和筛选,选择那些具有良好节能口碑和可靠产品质量的供应商合作,以保证所采购的路灯材料节能效果显著。 节能路灯材料 节能产品清单 2)为证明所供路灯材料为清单内产品,将提供一系列完整且具有权威性的节能产品相关证明材料。这些证明材料包括但不限于节能认证证书、产品检测报告等,确保每一项材料都能真实、准确地反映产品的节能特性,为产品的节能性能提供有力支撑。 3)建立严格的路灯材料采购渠道把控机制,对采购的每一个环节进行严格监督和管理。从原材料的采购、生产加工过程到成品的检验入库,都制定详细的质量控制标准和流程。加强对供应商的日常管理和监督,定期对其生产工艺和质量控制体系进行检查和评估,确保产品质量和节能效果的稳定性和可靠性。 国产产品响应 1)郑重保证所提供的路灯材料全部为国产产品,坚决不提供任何进口产品。在采购过程中,对每一种路灯材料的产地和生产厂家进行严格核实,确保其符合国产产品的定义。建立完善的产品追溯体系,一旦发现有不符合国产要求的产品,立即停止采购并追究相关责任。 国产路灯材料 2)若涉及在中国境内生产或组装的外国品牌产品,将严格按照规定标明该产品在中国国内制造厂商名称。对这些产品的生产过程进行深入了解和监督,确保其生产工艺和质量标准符合国内相关要求。同时,提供详细的产品说明和制造厂商信息,方便招标人进行审核和查询。 3)为确保国产路灯材料的质量和性能符合项目要求,将制定严格的质量检测标准和流程。在产品到货后,对其进行全面的质量检验和性能测试,包括但不限于光度、电气、结构等方面的测试。对不符合标准的产品及时进行退换货处理,确保投入使用的路灯材料都能满足项目的实际需求。 软件预装响应 1)若路灯材料中包含计算机设备,将严格执行预装正版操作系统软件的要求。在采购计算机设备时,与供应商明确软件预装的具体要求和标准,确保所预装的软件为正版且功能完整。对预装软件的版本、授权情况等进行详细记录和管理,以备招标人检查。 2)为保证软件的合法性和正版性,将提供软件预装的相关证明文件。这些证明文件包括软件授权证书、购买发票等,确保每一份文件都真实有效。建立软件管理档案,对软件的安装、使用和更新情况进行跟踪记录,确保软件的合法使用。 3)对预装软件进行全面的测试和验证,确保其在路灯计算机设备上能够正常运行。制定详细的测试方案和流程,对软件的各项功能进行逐一测试,包括系统稳定性、兼容性等方面的测试。在测试过程中,及时发现并解决软件存在的问题,确保软件能够稳定、可靠地运行。 亮化材料需求响应 节能要求响应 1)精心提供符合节能标准的亮化材料,确保其完全满足《节能产品政府采购清单》的要求。在选择亮化材料时,对市场上的各类产品进行广泛调研和比较,优先选择那些具有高效节能特性的产品。与专业的节能检测机构合作,对所选用的亮化材料进行节能性能检测,确保其节能效果达到或超过相关标准。 2)为证明亮化材料的节能效果,将提供详细的节能检测报告。这些报告将由具有资质的检测机构出具,内容包括产品的节能指标、测试方法、测试结果等。通过提供权威的检测报告,让招标人对亮化材料的节能性能有更直观、准确的了解。 3)不断优化亮化材料的设计和选型,以提高能源利用效率。组织专业的设计团队,根据项目的实际需求和场地特点,对亮化材料的布局、照明方式等进行优化设计。同时,关注行业的最新技术和发展趋势,及时引入新型节能材料和技术,不断提升亮化工程的节能水平。 国产标准响应 1)所供亮化材料均为国产产品,严格符合招标采购本国产品的要求。在采购过程中,对每一种亮化材料的产地和生产厂家进行严格审查,确保其为国产产品。建立国产产品的质量追溯体系,对产品的生产过程、原材料采购等环节进行全程监控,保证产品的质量和性能。 2)明确国产亮化材料的生产厂家和产地信息,提供详细的产品说明书和质量保证文件。对生产厂家的资质、信誉等进行全面评估,选择那些具有良好口碑和生产能力的厂家合作。同时,对产地的环境、资源等因素进行考虑,确保产品的质量和供应稳定性。 3)为保证国产亮化材料的品质和性能达到行业标准,将制定严格的质量控制体系。从原材料的采购、生产加工过程到成品的检验入库,都进行严格的质量检测和管理。加强对生产厂家的监督和指导,定期对其生产工艺和质量控制体系进行检查和评估,确保产品的品质和性能稳定可靠。 软件预装情况 1)若亮化材料涉及计算机设备,将确保预装正版操作系统软件。在采购计算机设备时,与供应商明确软件预装的具体要求和标准,选择具有良好信誉和技术实力的软件供应商。对预装软件的版本、功能等进行严格审核,确保其符合项目的实际需求。 2)建立完善的软件预装管理机制,确保软件安装的规范性和稳定性。制定详细的软件安装流程和操作规范,对安装人员进行专业培训和考核。在软件安装过程中,进行全程监控和测试,确保软件安装正确、运行稳定。 3)提供全面的软件技术支持和维护服务,保障软件的正常使用。设立专门的技术支持团队,及时响应和解决用户在软件使用过程中遇到的问题。定期对软件进行更新和维护,确保软件的功能不断完善和优化。 服务内容 服务方式 服务时间 服务人员 故障排除 远程协助、现场维修 7×24小时 专业技术人员 系统升级 在线升级、现场升级 定期 专业技术人员 使用培训 线上培训、线下培训 根据需求安排 专业培训人员 整体需求响应说明 需求响应完整性 1)仔细对照招标文件中照明设施材料的各项需求,进行全面、细致的响应,确保无任何遗漏。组织专业的项目团队,对招标文件进行深入研究和分析,制定详细的需求响应计划。明确每个团队成员的职责和任务,确保各项需求都能得到有效落实。 2)对各项需求的响应内容进行详细记录和整理,形成一套完整、规范的响应文档。文档内容包括需求描述、响应措施、证明材料等,确保每一项需求都有明确的响应和支撑。对响应文档进行定期审核和更新,确保其准确性和完整性。 3)建立定期检查和评估机制,对需求响应情况进行全面检查和评估。及时发现和解决响应过程中出现的问题,确保需求响应工作的顺利进行。对检查和评估结果进行总结和分析,不断改进和完善需求响应工作。 响应内容准确性 审核环节 审核人员 审核方法 审核频率 初稿审核 项目团队成员 交叉审核、集体讨论 每次完成初稿后 二次审核 技术专家 专业审查、数据验证 初稿审核修改后 最终审核 项目负责人 全面审查、综合评估 二次审核修改后 1)严格确保响应内容准确无误,与招标文件的要求高度一致。在编写响应内容时,对招标文件的各项要求进行深入理解和分析,确保每一个响应点都能准确对应招标文件的要求。对响应内容中的数据、参数等进行反复核对和验证,确保其准确性和可靠性。 路灯结构参数 2)对响应内容进行多次审核和校对,建立多级审核机制,避免出现任何错误和偏差。组织专业的审核团队,包括技术专家、法务人员等,对响应内容进行全面、细致的审核。对审核过程中发现的问题及时进行修改和完善,确保响应内容的质量。 3)为支持响应内容的准确性,将提供相关的证明材料和数据。这些证明材料包括产品说明书、检测报告、认证证书等,数据包括性能参数、测试结果等。对证明材料和数据进行分类整理和归档,方便招标人查阅和核实。 响应情况可追溯 1)建立一套完善的需求响应追溯机制,对响应过程和结果进行详细记录和跟踪。利用信息化管理系统,对每一个需求响应环节进行实时监控和记录,包括需求提出时间、响应措施制定时间、证明材料提交时间等。确保每一个响应环节都有详细的记录,方便后续查询和追溯。 2)方便招标人对响应情况进行查询和核实,确保响应的真实性和可靠性。为招标人提供便捷的查询渠道,可以通过信息化管理系统在线查询响应情况,也可以提供纸质文档供招标人查阅。对招标人的查询请求及时进行响应和处理,确保招标人能够及时、准确地了解响应情况。 3)及时更新响应情况的记录,保证信息的及时性和准确性。在响应过程中,一旦出现任何变化或调整,及时对记录进行更新和修改。定期对记录进行备份和存档,确保记录的安全性和完整性。 技术规格参数对应说明 路灯材料参数对应 光度参数响应 参数名称 招标文件要求 提供参数 测试结果 是否符合要求 发光强度 XXXcd XXXcd 符合 是 光通量 XXXlm XXXlm 符合 是 显色指数 XXX XXX 符合 是 1)精确提供路灯的发光强度、光通量等光度参数,确保其完全符合招标文件要求。在选择路灯产品时,对市场上各类路灯的光度参数进行详细了解和比较,选择那些光度参数满足招标文件要求的产品。对所提供的路灯进行光度测试,确保实际参数与提供的参数一致。 2)对路灯进行全面的光度测试和验证,保证路灯的照明效果能够满足项目需求。制定详细的光度测试方案和流程,使用专业的测试设备和方法,对路灯的发光强度、光通量、均匀度等指标进行测试。根据测试结果对路灯进行调整和优化,确保其照明效果达到最佳状态。 3)根据不同的应用场景,灵活调整路灯的光度参数,以提高照明质量。针对不同的道路类型、交通流量、环境亮度等因素,制定相应的光度参数调整方案。通过智能控制系统,实现路灯光度参数的实时调整,确保路灯在不同场景下都能提供合适的照明。 电气参数响应 1)明确路灯的电压、电流、功率等电气参数,确保其与招标文件完全一致。在采购路灯时,与供应商明确电气参数的具体要求和标准,对路灯的电气性能进行严格测试和验证。对电气参数进行详细记录和管理,确保每一盏路灯的电气参数都符合要求。 2)对路灯的电气参数进行全面的检测和分析,确保路灯的电气性能稳定可靠。建立电气性能检测实验室,使用专业的检测设备和方法,对路灯的电压、电流、功率等参数进行实时监测和分析。对检测过程中发现的问题及时进行处理,确保路灯的电气性能稳定。 3)采取有效的电气保护措施,防止路灯因电气故障而损坏。在路灯的设计和安装过程中,设置过压保护、过流保护、漏电保护等装置,确保路灯在异常情况下能够自动切断电源,避免损坏。定期对电气保护装置进行检查和维护,确保其正常运行。 结构参数响应 参数名称 招标文件要求 提供参数 计算结果 是否符合要求 外形尺寸 XXXmm XXXmm 符合 是 安装方式 XXX XXX 符合 是 抗风能力 XXXm/s XXXm/s 符合 是 1)详细说明路灯的外形尺寸、安装方式等结构参数,确保其满足项目的安装要求。在设计路灯时,充分考虑项目的实际安装环境和要求,合理确定路灯的外形尺寸和安装方式。对路灯的结构参数进行详细标注和说明,方便安装人员进行安装。 2)对路灯的结构进行强度和稳定性计算,确保其在各种环境条件下都能安全可靠。使用专业的结构计算软件,对路灯的结构进行模拟分析,评估其在不同风力、地震等条件下的强度和稳定性。根据计算结果对路灯的结构进行优化和改进,确保其安全性能。 3)不断优化路灯的结构设计,提高其抗风、抗震等性能。关注行业的最新技术和发展趋势,引入新型材料和结构设计理念,对路灯的结构进行创新设计。加强对路灯的结构测试和验证,确保其在实际应用中能够经受住各种恶劣环境的考验。 亮化材料参数对应 色彩参数响应 1)提供亮化材料准确的色彩表现参数,如色坐标、显色指数等,确保其完全符合设计要求。在选择亮化材料时,对市场上各类材料的色彩参数进行详细了解和比较,选择那些色彩表现符合设计要求的材料。对所提供的亮化材料进行色彩测试,确保实际参数与提供的参数一致。 2)对亮化材料进行全面的色彩测试和调整,确保亮化效果能够达到预期目标。制定详细的色彩测试方案和流程,使用专业的测试设备和方法,对亮化材料的色坐标、显色指数、色彩均匀度等指标进行测试。根据测试结果对亮化材料进行调整和优化,确保其色彩表现达到最佳状态。 3)根据不同的节日和活动需求,灵活调整亮化材料的色彩参数。针对不同的节日和活动主题,制定相应的色彩参数调整方案。通过智能控制系统,实现亮化材料色彩参数的实时调整,营造出不同的节日氛围和活动效果。 防护参数响应 参数名称 招标文件要求 提供参数 检测结果 是否符合要求 防护等级 XXX XXX 符合 是 防尘能力 XXX XXX 符合 是 防水能力 XXX XXX 符合 是 1)明确亮化材料的防护等级,如防尘、防水等参数,确保其能够适应户外环境。在选择亮化材料时,对市场上各类材料的防护等级进行详细了解和比较,选择那些防护等级满足户外环境要求的材料。对所提供的亮化材料进行防护性能测试,确保实际参数与提供的参数一致。 防护等级测试 2)对亮化材料的防护性能进行全面的检测和验证,确保其在恶劣环境下能够正常使用。建立防护性能检测实验室,使用专业的检测设备和方法,对亮化材料的防尘、防水、防潮等性能进行测试。对检测过程中发现的问题及时进行处理,确保亮化材料的防护性能可靠。 3)采取有效的防护措施,延长亮化材料的使用寿命。在亮化材料的设计和安装过程中,采用密封结构、防腐涂层等防护措施,防止灰尘、水分等侵入材料内部。定期对亮化材料进行维护和保养,及时更换损坏的部件,确保其正常运行。 寿命参数响应 1)详细说明亮化材料的使用寿命参数,保证其在规定时间内能够正常工作。在选择亮化材料时,对市场上各类材料的使用寿命进行详细了解和比较,选择那些使用寿命长、可靠性高的材料。对所提供的亮化材料进行寿命测试,确保其实际使用寿命符合参数要求。 2)提供亮化材料的寿命测试报告和数据,证明其可靠性和耐久性。与专业的检测机构合作,对亮化材料进行长时间的寿命测试,记录其各项性能指标的变化情况。根据测试结果出具详细的寿命测试报告,为招标人提供可靠的参考依据。 3)建立完善的寿命管理机制,及时更换老化的亮化材料。制定亮化材料的使用寿命管理计划,定期对亮化材料的使用情况进行检查和评估。对达到使用寿命的材料及时进行更换,确保亮化工程的正常运行。 参数对应综合说明 参数匹配性检查 检查项目 检查方法 检查频率 检查人员 路灯参数 对比分析、实际测试 每次采购后 技术人员 亮化材料参数 对比分析、实际测试 每次采购后 技术人员 综合参数匹配 系统评估、模拟验证 项目实施前 项目团队 1)对路灯和亮化材料的各项技术规格参数进行全面、细致的检查,确保其与招标文件完全匹配。组织专业的技术团队,对招标文件中的参数要求进行深入分析和研究,制定详细的参数检查方案。对每一项参数进行逐一核对和验证,确保无任何偏差。 2)建立参数匹配性评估机制,及时发现和解决参数不匹配的问题。定期对参数匹配情况进行评估和分析,采用数据分析、模拟验证等方法,评估参数匹配对项目的影响。对评估过程中发现的问题及时进行处理,确保参数匹配性符合要求。 3)对参数匹配情况进行详细记录和存档,方便后续查询和追溯。建立参数匹配档案,记录参数检查过程、评估结果、处理措施等信息。对档案进行分类管理和定期备份,确保档案的安全性和完整性。 参数变更处理 1)若因特殊原因需要变更技术规格参数,将提前向招标人提出申请,并详细说明变更的理由和必要性。在提出申请前,对变更的影响进行全面评估和分析,制定相应的应对措施。确保变更后的参数能够满足项目的实际需求,且不会对项目进度和质量造成不利影响。 2)经招标人同意后,严格按照规定的程序进行参数变更,并提供变更后的相关证明材料。在变更过程中,对变更的每一个环节进行严格管理和控制,确保变更的合法性和规范性。对变更后的参数进行重新测试和验证,确保其符合要求。 3)对参数变更的影响进行全面评估和分析,采取相应的措施确保项目不受影响。制定参数变更应急预案,对可能出现的问题提前做好准备。加强对项目进度和质量的监控,及时调整项目计划,确保项目顺利进行。 参数对应文件提供 1)提供详细、全面的技术规格参数对应文件,包括参数说明、测试报告、认证证书等。对每一项参数进行详细解释和说明,确保招标人能够准确理解参数的含义和要求。对测试报告和认证证书进行分类整理和归档,方便招标人查阅和核实。 2)确保文件内容准确、完整、清晰,便于招标人审核和查阅。在编写文件时,采用规范的格式和语言,对文件内容进行反复审核和校对。对文件中的数据、图表等进行准确标注和说明,确保文件的可读性和可理解性。 3)按照招标人的要求,及时提供相关的参数对应文件。建立文件提供的时间节点和流程,确保文件能够按时、准确地提供给招标人。对招标人提出的文件修改意见及时进行处理,确保文件满足招标人的需求。 采购要求条款响应核对 节能采购条款响应 清单产品提供 1)严格按照《节能产品政府采购清单》的要求,提供列入清单的照明设施材料,确保满足节能采购要求。对市场上的照明设施材料进行广泛调研和筛选,与符合清单要求的供应商建立合作关系。对所提供的产品进行严格审核和验证,确保其为清单内产品。 2)确保所供产品的节能性能符合清单规定的标准。在采购过程中,对产品的节能指标进行详细了解和比较,选择节能性能优异的产品。对所提供的产品进行节能测试,确保其实际节能效果达到或超过清单标准。 3)提供清单产品的相关证明文件,如节能认证证书、检测报告等。对证明文件的真实性和有效性进行严格审核,确保其能够真实反映产品的节能性能。对证明文件进行分类整理和存档,方便招标人查阅和核实。 节能措施说明 1)详细说明所采取的节能措施,如优化产品设计、采用节能技术等。在产品设计阶段,充分考虑节能因素,采用高效的光源、智能控制系统等,降低产品的能耗。在生产过程中,采用节能工艺和设备,提高能源利用效率。 2)对节能措施的效果进行评估和分析,提供节能数据和案例。建立节能效果评估模型,对节能措施的实施效果进行量化分析。收集和整理相关的节能数据和案例,为招标人提供参考依据。 3)不断改进节能措施,提高照明设施材料的节能水平。关注行业的最新技术和发展趋势,及时引入新型节能技术和材料。定期对节能措施进行评估和调整,确保其持续有效。 节能承诺保证 1)作出明确的节能承诺,保证所供照明设施材料在使用过程中能够达到预期的节能效果。在承诺书中明确节能目标和指标,确保承诺具有可操作性和可衡量性。对节能承诺进行公示,接受社会监督。 2)建立节能监测和评估机制,对节能效果进行实时跟踪和反馈。安装节能监测设备,对照明设施材料的能耗情况进行实时监测和分析。定期对节能效果进行评估和总结,及时发现问题并采取措施进行改进。 3)若节能效果未达到承诺标准,将承担相应的责任和赔偿。在合同中明确节能责任和赔偿条款,确保招标人的合法权益得到保障。对未达到承诺标准的原因进行深入分析,采取有效措施进行整改,确保后续节能效果符合要求。 国产采购条款响应 国产产品证明 证明文件类型 证明内容 提供方式 有效期 产地证明 产品生产地信息 原件或复印件 长期 生产厂家资质 厂家生产能力、信誉等 原件或复印件 长期 质量认证证书 产品质量符合标准 原件或复印件 按证书规定 1)提供照明设施材料为国产产品的相关证明文件,如产地证明、生产厂家资质等。对证明文件的真实性和有效性进行严格审核,确保其能够真实反映产品的国产属性。对证明文件进行分类整理和存档,方便招标人查阅和核实。 2)确保所供国产产品的质量和性能符合国家标准和项目要求。在采购过程中,对产品的质量和性能进行严格检测和验证,选择质量可靠、性能优异的产品。建立质量追溯体系,对产品的生产过程进行全程监控,确保产品质量稳定。 3)对国产产品的生产过程进行监督和管理,保证产品的可靠性和稳定性。与生产厂家建立长期合作关系,定期对厂家的生产工艺、质量控制体系等进行检查和评估。对生产过程中出现的问题及时进行处理,确保产品的可靠性和稳定性。 进口产品排除 1)明确承诺不提供进口产品,严格按照招标采购本国产品的要求执行。在采购过程中,对每一种产品的产地和来源进行严格审核,确保无进口产品混入。建立进口产品排查机制,对采购渠道进行定期检查和清理。 2)对采购渠道进行严格把控,防止进口产品混入。与供应商签订严格的采购合同,明确禁止提供进口产品的条款。对供应商进行定期评估和管理,对违规供应商进行严肃处理。 3)若发现有进口产品,将承担相应的违约责任。在合同中明确违约责任和赔偿条款,确保招标人的合法权益得到保障。对发现的进口产品及时进行处理,采取退换货等措施,避免对项目造成影响。 品牌厂商说明 1)详细说明所供国产照明设施材料的品牌和生产厂家情况。对品牌的市场知名度、产品质量、售后服务等进行评估和分析,选择具有良好口碑和市场竞争力的品牌。对生产厂家的生产能力、技术水平、管理体系等进行考察和评估,确保其能够提供优质的产品。 2)提供品牌和厂家的相关资料,如信誉评价、市场占有率等。收集和整理品牌和厂家的相关信息,通过市场调研、行业报告等渠道获取权威数据。对资料进行分析和总结,为招标人提供全面、准确的参考。 3)确保品牌和厂家具有良好的口碑和生产能力。与品牌和厂家建立长期合作关系,对其进行定期评估和管理。对口碑不佳或生产能力不足的品牌和厂家及时进行更换,确保所供产品的质量和性能。 软件预装条款响应 正版软件提供 1)若照明设施材料中包含计算机设备,将提供预装正版操作系统软件。在采购计算机设备时,与供应商明确软件预装的要求和标准,选择具有良好信誉和技术实力的软件供应商。对预装软件的版本、功能等进行严格审核,确保其为正版且符合项目需求。 2)提供正版软件的授权证明文件,确保软件的合法性。对授权证明文件的真实性和有效性进行严格审核,确保其能够真实反映软件的授权情况。对授权证明文件进行分类整理和存档,方便招标人查阅和核实。 3)对软件的安装和使用进行培训和指导,保证用户能够正常操作。制定详细的培训计划和方案,对用户进行系统的培训。提供在线支持和技术咨询服务,及时解决用户在软件使用过程中遇到的问题。 软件质量保障 保障措施 实施方式 实施频率 负责人 质量检测 功能测试、性能测试 每次更新后 技术人员 漏洞修复 实时监测、及时修复 发现漏洞后 技术人员 版本更新 定期更新、按需更新 按计划 技术人员 1)采取一系列有效的措施确保预装软件的质量和稳定性,避免出现任何故障和漏洞。建立软件质量保障体系,对软件的开发、测试、安装、使用等环节进行全程监控和管理。采用先进的软件开发技术和工具,提高软件的可靠性和稳定性。 2)建立软件质量监测和维护机制,及时更新和修复软件问题。安装软件质量监测工具,对软件的运行状态进行实时监测和分析。对发现的问题及时进行处理,采取修复、更新等措施,确保软件的正常运行。 3)对软件质量问题承担相应的责任和赔偿。在合同中明确软件质量责任和赔偿条款,确保招标人的合法权益得到保障。对软件质量问题进行深入分析和总结,采取有效措施进行改进,避免类似问题再次发生。 软件技术支持 1)提供全面的软件技术支持服务,包括故障排除、系统升级等。设立专门的技术支持热线和在线服务平台,及时响应和解决用户在软件使用过程中遇到的问题。对技术支持人员进行专业培训和考核,提高其服务水平和技术能力。 2)设立专门的技术支持团队,及时响应和解决用户的软件问题。技术支持团队由经验丰富的技术人员组成,具备扎实的专业知识和丰富的实践经验。对用户的问题进行分类整理和分析,制定相应的解决方案。 3)建立软件技术支持档案,记录问题处理情况和解决方案。对技术支持过程进行详细记录,包括问题描述、处理过程、解决方案等信息。对档案进行分类管理和定期备份,方便后续查询和统计。 无负偏离承诺声明 声明内容阐述 需求响应无偏离 需求类别 招标文件要求 响应内容 审核结果 是否无偏离 路灯材料需求 XXX XXX 符合 是 亮化材料需求 XXX XXX 符合 是 采购要求 XXX XXX 符合 是 1)郑重承诺对照明设施材料的需求响应无任何负偏离,完全满足招标文件要求。在编写响应文件时,对招标文件的各项需求进行深入研究和分析,确保每一项需求都能得到准确、完整的响应。对响应内容进行严格审核和把关,确保无任何遗漏和错误。 2)对需求响应内容进行严格审核和把关,建立多级审核机制,确保无遗漏和错误。组织专业的审核团队,包括技术专家、法务人员等,对响应内容进行全面、细致的审核。对审核过程中发现的问题及时进行修改和完善,确保响应内容的质量。 3)若发现需求响应存在负偏离,将及时进行整改和纠正。建立问题整改机制,对发现的负偏离问题进行深入分析和研究,制定相应的整改措施。对整改情况进行跟踪和监督,确保整改工作按时完成。 技术参数无偏离 1)保证所提供的照明设施材料的技术规格参数与招标文件无负偏离。在选择照明设施材料时,对市场上各类产品的技术参数进行详细了解和比较,选择那些技术参数满足招标文件要求的产品。对所提供的产品进行技术参数测试,确保实际参数与提供的参数一致。 2)对技术参数进行精确测量和验证,确保其符合标准要求。建立技术参数检测实验室,使用专业的检测设备和方法,对技术参数进行实时监测和分析。对检测过程中发现的问题及时进行处理,确保技术参数的准确性和可靠性。 3)若技术参数出现负偏离,将承担相应的责任和后果。在合同中明确技术参数负偏离的责任和赔偿条款,确保招标人的合法权益得到保障。对出现负偏离的原因进行深入分析,采取有效措施进行整改,确保后续技术参数符合要求。 采购要求无偏离 1)承诺在节能、国产、软件预装等采购要求方面无负偏离。在采购过程中,严格按照招标文件的采购要求执行,确保所供产品符合节能标准、为国产产品且预装正版软件。对采购过程进行全程监控和管理,确保无任何违规行为。 2)严格按照采购要求条款执行,建立健全的采购管理制度,确保各项要求得到有效落实。对采购人员进行培训和教育,提高其对采购要求的认识和理解。对采购过程中的每一个环节进行严格审核和把关,确保采购行为合法合规。 3)若违反采购要求条款,将接受招标人的处罚和处理。在合同中明确违反采购要求条款的处罚和处理措施,确保招标人的合法权益得到保障。对违反采购要求条款的行为进行严肃处理,追究相关人员的责任。 声明法律效力 声明合法性 审核项目 审核方法 审核人员 审核结果 是否合法 声明内容 法律条款对比、专家咨询 法务人员 符合 是 签署程序 流程检查、文件审核 行政人员 符合 是 公章使用 真实性验证、合规性检查 法务人员 符合 是 1)声明内容严格符合法律法规和招标文件的规定,具有明确的法律效力。在起草声明时,咨询专业的法律顾问,确保声明内容合法合规。对声明内容进行法律审核,确保无任何违法违规之处。 2)对声明内容进行全面的法律审核,建立法律审核机制,确保无任何违法违规之处。组织专业的法律团队,对声明内容进行深入研究和分析,对可能存在的法律风险进行评估和防范。对法律审核过程中发现的问题及时进行修改和完善,确保声明的合法性和有效性。 3)若声明内容存在违法违规问题,将承担相应的法律责任。在声明中明确违法违规的责任和后果,确保声明具有约束力。对声明的执行情况进行监督和检查,确保声明得到有效履行。 责任承担承诺 责任类型 责任范围 承担方式 赔偿标准 经济赔偿责任 因违反声明造成的招标人经济损失 现金赔偿 按实际损失计算 法律责任 因违反声明导致的法律纠纷 承担法律诉讼费用、赔偿损失 按法律规定执行 信誉责任 因违反声明对招标人信誉造成的影响 公开道歉、消除影响 根据影响程度确定 1)郑重承诺对无负偏离声明承担法律责任,若违反声明内容愿意接受处罚。在声明中明确法律责任的具体内容和承担方式,确保声明具有法律效力。对声明的执行情况进行严格监督和管理,确保无任何违反声明的行为。 2)明确责任承担的方式和范围,建立责任界定机制,保证招标人的合法权益得到充分保障。对可能出现的违反声明情况进行分析和预测,制定相应的责任承担方案。在合同中明确责任承担的具体条款,确保责任界定清晰、明确。 3)在合同中明确无负偏离声明的法律效力和责任条款,将声明作为合同的重要组成部分。对合同条款进行详细审核和协商,确保合同条款公平、合理。对合同的执行情况进行跟踪和监督,确保合同得到有效履行。 声明可追溯性 追溯环节 记录内容 记录方式 查询方式 声明起草 起草人员、时间、内容 电子文档、纸质文档 内部系统查询 声明审核 审核人员、意见、结果 电子文档、纸质文档 内部系统查询 声明签署 签署人员、时间、地点 电子文档、纸质文档 内部系统查询 1)建立完善的无负偏离声明追溯机制,对声明过程和结果进行详细记录和跟踪。利用信息化管理系统,对声明的起草、审核、签署等环节进行实时监控和记录,确保每一个环节都有详细的记录。对记录进行分类管理和定期备份,确保记录的安全性和完整性。 2)方便招标人对声明情况进行查询和核实,确保声明的真实性和可靠性。为招标人提供便捷的查询渠道,可以通过信息化管理系统在线查询声明情况,也可以提供纸质文档供招标人查阅。对招标人的查询请求及时进行响应和处理,确保招标人能够及时、准确地了解声明情况。 3)及时更新声明记录,保证信息的及时性和准确性。在声明过程中,一旦出现任何变化或调整,及时对记录进行更新和修改。定期对声明记录进行审核和清理,确保记录的有效性和可用性。 声明签署确认 项目负责人签署 1)无负偏离承诺声明由项目负责人签字确认,确保声明的有效性。项目负责人对声明内容进行全面、深入的了解和审核,确保声明内容真实、准确、完整。在签字前,对声明的法律后果进行评估和分析,确保签字行为合法合规。 2)项目负责人对声明内容进行审核和认可,承担相应的管理责任。建立项目负责人审核机制,对声明内容进行严格把关。项目负责人对声明的执行情况进行监督和管理,确保声明得到有效履行。 3)若项目负责人变更,及时办理声明签署变更手续。在办理变更手续时,对新的项目负责人进行培训和教育,使其了解声明的内容和要求。对变更后的声明进行重新审核和签字确认,确保声明的连续性和有效性。 公司公章加盖 公章使用环节 使用流程 审批人员 记录内容 声明签署 申请、审核、盖章 公司领导 盖章时间、地点、人员 文件存档 申请、审核、盖章 行政人员 盖章时间、地点、人员 对外提供 申请、审核、盖章 公司领导 盖章时间、地点、人员 1)在无负偏离承诺声明上加盖公司公章,增强声明的法律效力。严格按照公司公章使用管理制度,办理公章加盖手续。对公章的真实性和合法性进行严格审核,确保公章的使用符合规定。 2)确保公章的真实性和合法性,建立公章真伪验证机制,防止出现伪造和冒用情况。对公章的保管和使用进行严格管理,明确公章保管人员的责任和权限。定期对公章进行检查和维护,确保公章的正常使用。 3)建立公章使用管理制度,规范公章的加盖流程。制定详细的公章使用流程和操作规范,对公章使用人员进行培训和考核。对公章使用情况进行记录和备案,方便后续查询和审计。 声明存档管理 存档环节 存档方式 存档位置 查询权限 电子文档存档 服务器存储、光盘备份 公司内部服务器 授权人员 纸质文档存档 档案柜存放、装订成册 公司档案室 授权人员 备份存档 异地存储、云端备份 异地服务器、云端平台 授权人员 1)对无负偏离承诺声明进行规范的存档管理,建立专门的档案库。对声明档案进行分类整理和编号,方便查阅和检索。对档案库进行安全防护,确保档案的安全和完整。 2)确保声明档案的安全和完整,采取防火、防潮、防盗等措施,防止档案损坏和丢失。建立档案借阅管理制度,规范档案借阅流程。对借阅情况进行记录和跟踪,确保档案的及时归还。 3)按照规定的期限保存声明档案,以备后续审计和检查。制定档案保存期限和销毁制度,对到期档案进行及时清理和销毁。对档案销毁过程进行监督和记录,确保档案销毁合法合规。 照明设施材料服务需求响应表 路灯材料需求响应明细 节能产品响应情况 符合清单规定 提供的路灯材料均严格符合财政部、发展改革委最新发布执行的《节能产品政府采购清单》的规定。我公司对所有路灯材料都进行了严格筛选,确保其具备相关的节能认证证明材料,以此保证产品的节能性能完全达标。同时,还对路灯材料的节能指标进行了多维度的严格检测,从光源的发光效率到灯具的整体能耗等方面,都进行了细致的分析和评估,保证满足国家相关节能标准。只有经过层层检测和验证的产品,才会被应用于本项目中,为项目的节能目标提供坚实保障。 节能技术应用 节能技术 应用方式 效果体现 高效光源选用 采用新型LED光源,其发光效率高、寿命长 降低能耗,提高照明质量 智能调光系统 根据环境亮度和时间自动调节路灯亮度 避免能源浪费,实现精准节能 高效灯具设计 优化灯具的光学结构,提高光利用率 增强照明效果,减少能源损耗 节能控制策略 设置不同时段的照明模式,如深夜降低亮度 有效节省能源,降低运行成本 节能效果评估 评估指标 评估方法 预期效果 实际效果(参考数据) 能耗降低率 对比使用节能路灯前后的能耗数据 较传统路灯降低30%以上 根据前期测试,降低了35% 照明质量提升 通过专业设备检测照明亮度、均匀度等指标 满足道路照明标准要求 各项指标均符合且部分优于标准 节能稳定性 长期监测能耗数据,观察波动情况 能耗稳定,波动小于5% 实际波动在3%以内 经济效益评估 计算节能带来的成本节约 降低运行成本 预计每年可节约成本XXX万元 国产产品响应情况 产品产地证明 我公司提供的路灯材料均为国产产品,可提供详细的产品产地证明文件。明确标注了产品的生产厂家和生产地址,从源头确保产品的国产属性。同时,还对产品的原材料来源进行了严格的追溯,通过对供应链的全程监控和管理,保证产品的国产化率达到较高水平。对于每一批次的路灯材料,都有完整的生产记录和原材料采购凭证,以此证明产品的国产身份和质量可靠性。 智能调光系统 高效灯具设计 国产技术优势 技术优势 具体表现 应用效果 先进制造工艺 采用国内领先的生产工艺,提高产品质量和稳定性 减少故障发生率,延长使用寿命 智能控制技术 运用国产的智能控制系统,实现路灯的智能化管理 提高能源利用效率,便于远程监控和维护 材料研发创新 与国内科研机构合作,研发新型材料,提升性能 增强路灯的耐候性和抗腐蚀性 成本效益优势 利用国内产业链优势,降低生产成本 在保证质量的前提下,提供更具竞争力的价格 国产质量保障 我公司建立了完善的质量保障体系,针对国产路灯材料,从原材料采购到产品生产、检验、包装、运输等各个环节,都制定了严格的质量控制标准和流程。对每一盏路灯都进行了严格的质量检测和检验,涵盖了电气性能、机械性能、光学性能等多个方面,保证产品符合国家相关标准和行业规范。同时,还提供国产路灯材料的质量承诺和售后服务,包括质保期内免费维修更换、定期回访等,让用户放心使用。 软件预装响应情况 正版软件安装 若路灯材料涉及计算机设备,我公司均会预装正版操作系统软件。会提供正版软件的授权证明文件,确保软件的合法性。在预装过程中,会对软件进行严格的测试和验证,包括软件的兼容性、稳定性、功能性等方面,保证软件能够在路灯材料的计算机设备上正常运行,为路灯的智能化控制和管理提供可靠的软件支持。 软件功能匹配 预装软件的功能与路灯材料的需求进行了精准匹配,能够满足实际使用要求。根据路灯材料的特点和应用场景,对软件进行了定制化开发和优化,例如实现路灯的远程开关控制、亮度调节、故障报警等功能。同时,还会提供详细的软件使用说明和专业的培训服务,帮助用户正确使用软件,充分发挥软件的功能优势。 软件更新维护 建立了完善的软件更新维护机制,会及时为路灯材料的计算机设备提供软件更新服务。安排专业的技术团队对软件的运行情况进行实时监测,一旦发现安全漏洞或性能问题,会立即进行修复,保障软件的安全性和稳定性。同时,还提供软件更新维护的技术支持和服务,用户在使用过程中遇到任何问题,都可以随时联系我们的技术人员,我们会及时响应并解决问题,确保用户的正常使用。 亮化材料需求响应条目 节能产品响应情况 符合清单规定 提供的亮化材料均严格遵循财政部、发展改革委最新发布执行的《节能产品政府采购清单》的规定。对所有亮化材料都进行了严格的质量把控,确保其具备相关的节能认证证明材料,以保证产品的节能性能达到标准要求。同时,对亮化材料的节能指标进行了全方位的严格检测,从光源的发光效率到灯具的能耗等方面,都进行了细致的评估和分析,保证满足国家相关节能标准。只有经过严格检测和验证的产品,才会被应用于本项目中,为项目的节能目标提供有力支持。 节能技术应用 节能技术 应用方式 效果体现 高效LED光源应用 选用高亮度、低能耗的LED光源 降低能耗,提高发光效率 智能调光控制 根据环境亮度和时间自动调节亮化亮度 避免能源浪费,实现精准节能 高效散热设计 优化灯具的散热结构,提高光源寿命 减少更换频率,降低成本 节能电源管理 采用节能型电源,提高电能转换效率 降低能耗,提高稳定性 节能效果评估 评估指标 评估方法 预期效果 实际效果(参考数据) 能耗降低率 对比使用节能亮化前后的能耗数据 较传统亮化降低25%以上 根据前期测试,降低了28% 照明质量提升 通过专业设备检测照明亮度、色彩等指标 满足景观照明标准要求 各项指标均符合且部分优于标准 节能稳定性 长期监测能耗数据,观察波动情况 能耗稳定,波动小于6% 实际波动在4%以内 经济效益评估 计算节能带来的成本节约 降低运行成本 预计每年可节约成本XXX万元 国产产品响应情况 产品产地证明 产品名称 生产厂家 生产地址 原材料来源 国产化率 产地证明文件编号 亮化灯具A XXX照明有限公司 XXX市XXX区XXX路XXX号 国内多地采购 90% XXX 亮化灯具B XXX科技股份有限公司 XXX市XXX区XXX工业园 主要来自国内供应商 85% XXX 亮化控制器 XXX电子科技有限公司 XXX市XXX县XXX镇XXX村 国内知名厂家提供 80% XXX 国产技术优势 技术优势 具体表现 应用效果 先进光学设计技术 采用国产的光学模拟软件进行设计,提高光线利用率 增强亮化效果,降低能耗 智能控制算法优化 运用国内自主研发的控制算法,实现精准调光 提高节能效果,满足多样化需求 材料创新应用 研发新型国产材料,提升灯具的耐候性和美观度 延长使用寿命,增强景观效果 系统集成技术提升 实现亮化系统的高效集成和远程管理 提高管理效率,降低维护成本 国产质量保障 保障措施 具体内容 实施效果 质量检测体系 建立从原材料到成品的全流程检测标准 确保产品符合国家标准和行业规范 生产过程监控 运用信息化手段对生产过程进行实时监控 保证产品质量稳定,减少次品率 质量承诺服务 提供质保期内免费维修更换、终身维护等服务 让用户放心使用,提高满意度 售后服务团队 组建专业的售后团队,及时响应客户需求 快速解决问题,保障项目正常运行 软件预装响应情况 正版软件安装 设备名称 预装软件名称 软件版本 授权证明文件编号 测试情况 亮化控制器A XXX亮化控制软件 V1.0 XXX 功能正常,兼容性良好 亮化管理服务器 XXX亮化管理系统 V2.0 XXX 各项功能运行稳定 智能终端设备 XXX亮化监控APP V3.0 XXX 操作流畅,数据传输准确 软件功能匹配 预装软件的功能与亮化材料的需求进行了深度匹配,能够充分满足实际使用要求。根据亮化材料的特点和应用场景,对软件进行了定制化开发和优化,实现了对亮化设备的远程控制、定时开关、亮度调节、场景切换等功能。同时,还提供了详细的软件使用说明和专业的培训服务,帮助用户快速掌握软件的使用方法,充分发挥软件的功能优势,提升亮化效果和管理效率。 软件更新维护 建立了完善的软件更新维护机制,会定期对亮化材料的计算机设备上的软件进行更新和维护。安排专业的技术团队对软件的运行情况进行实时监测,及时发现并修复软件中的安全漏洞和性能问题,保障软件的安全性和稳定性。同时,还提供软件更新维护的技术支持和服务,用户在使用过程中遇到任何问题,都可以随时联系我们的技术人员,我们会及时响应并解决问题,确保用户的正常使用。 分项需求响应内容说明 路灯材料响应说明 技术规格响应 路灯材料的技术规格完全契合招标文件的要求,会提供详细的技术参数和性能指标。对路灯材料的关键技术指标进行重点说明,如灯具的发光强度、配光曲线、显色指数等,确保满足项目的实际需求。同时,还会提供路灯材料的技术方案和设计图纸,展示产品的技术优势和特点,包括灯具的结构设计、散热设计、电气连接等方面,让用户全面了解产品的技术性能和品质。 质量标准响应 路灯材料的质量标准严格符合国家相关标准和行业规范,会提供质量检测报告和认证文件。建立了严格的质量控制体系,对路灯材料的生产过程进行全程监控和管理,从原材料的采购检验到成品的出厂检测,每一个环节都有严格的质量把控。对路灯材料的质量问题提供及时的解决方案和售后服务,如在质保期内免费维修更换、定期回访等,确保用户的满意度。 服务承诺响应 服务内容 服务承诺 实施措施 供货期保障 自签订合同之日起1年内按时交付路灯材料 制定详细的生产计划和物流安排,确保按时发货 售后服务 质保期内免费维修更换,终身维护 组建专业的售后团队,快速响应客户需求 技术支持 提供7×24小时技术咨询服务 安排专业技术人员随时解答问题 客户反馈处理 及时处理用户的意见和建议 建立客户反馈机制,定期回访客户 亮化材料响应说明 技术规格响应 技术参数 招标文件要求 响应情况 证明文件 发光强度 不低于XXcd 实际达到XXcd,完全满足要求 检测报告编号XXX 发光角度 XXX°-XXX° 在XXX°-XXX°范围内,符合要求 检测报告编号XXX 色彩还原度 Ra≥XXX Ra达到XXX,优于要求 检测报告编号XXX 防护等级 不低于IPXX 实际为IPXX,满足要求 检测报告编号XXX 质量标准响应 质量标准 响应措施 效果体现 国家标准遵循 严格按照国家标准进行生产和检测 产品质量符合国家标准要求 行业规范执行 执行行业相关的质量规范和标准 确保产品质量达到行业先进水平 质量检测流程 从原材料到成品进行多道检测工序 保证产品质量稳定可靠 质量问题处理 对质量问题及时处理和改进 提高用户满意度和信任度 服务承诺响应 对亮化材料的服务承诺进行详细说明,涵盖供货期、售后服务、技术支持等方面。确保在规定的供货期内按时交付亮化材料,制定详细的生产计划和物流方案,合理安排生产进度和运输时间。提供及时的售后服务和技术支持,组建专业的售后团队,随时响应用户的需求。建立客户反馈机制,及时处理用户的意见和建议,定期对用户进行回访,不断提高服务质量。 综合需求响应说明 整体方案响应 提供的照明设施材料整体方案完全响应招标文件的要求,涵盖路灯材料和亮化材料的供应、安装、调试等方面。对整体方案的实施计划和进度安排进行详细说明,明确各个阶段的工作任务和时间节点,确保项目的顺利进行。提供整体方案的技术支持和售后服务,包括技术咨询、故障排除、软件更新等,保障项目的长期稳定运行。 资源配置响应 资源类型 配置情况 保障措施 人力资源 组建专业的项目团队,包括技术人员、施工人员、售后人员等 定期培训和考核,提高团队素质和能力 物力资源 储备充足的路灯材料和亮化材料,建立完善的库存管理系统 与供应商建立长期合作关系,确保物资供应稳定 财...
照明设施材料招标投标方案.docx
下载提示

1.本文档仅提供部分内容试读;

2.支付并下载文件,享受无限制查看;

3.本网站所提供的标准文本仅供个人学习、研究之用,未经授权,严禁复制、发行、汇编、翻译或网络传播等,侵权必究;

4.左侧添加客服微信获取帮助;

5.本文为word版本,可以直接复制编辑使用。


这个人很懒,什么都没留下
未认证用户 查看用户
该文档于 上传
推荐文档
×
精品标书制作
百人专家团队
擅长领域:
工程标 服务标 采购标
16852
已服务主
2892
中标量
1765
平台标师
扫码添加客服
客服二维码
咨询热线:192 3288 5147
公众号
微信客服
客服