文库 服务类投标方案 食材配送

广州市人大常委会机关2025-2027年食堂食材配送服务项目.docx

DOCX   1044页   下载856   2025-07-02   浏览77   收藏94   点赞280   评分-   647969字   228.00

AI慧写标书

十分钟千页标书高效生成

温馨提示:当前文档最多只能预览 15 页,若文档总页数超出了 15 页,请下载原文档以浏览全部内容。
广州市人大常委会机关2025-2027年食堂食材配送服务项目.docx 第1页
广州市人大常委会机关2025-2027年食堂食材配送服务项目.docx 第2页
广州市人大常委会机关2025-2027年食堂食材配送服务项目.docx 第3页
广州市人大常委会机关2025-2027年食堂食材配送服务项目.docx 第4页
广州市人大常委会机关2025-2027年食堂食材配送服务项目.docx 第5页
广州市人大常委会机关2025-2027年食堂食材配送服务项目.docx 第6页
广州市人大常委会机关2025-2027年食堂食材配送服务项目.docx 第7页
广州市人大常委会机关2025-2027年食堂食材配送服务项目.docx 第8页
广州市人大常委会机关2025-2027年食堂食材配送服务项目.docx 第9页
广州市人大常委会机关2025-2027年食堂食材配送服务项目.docx 第10页
广州市人大常委会机关2025-2027年食堂食材配送服务项目.docx 第11页
广州市人大常委会机关2025-2027年食堂食材配送服务项目.docx 第12页
广州市人大常委会机关2025-2027年食堂食材配送服务项目.docx 第13页
广州市人大常委会机关2025-2027年食堂食材配送服务项目.docx 第14页
广州市人大常委会机关2025-2027年食堂食材配送服务项目.docx 第15页
剩余1029页未读, 下载浏览全部

开通会员, 优惠多多

6重权益等你来

首次半价下载
折扣特惠
上传高收益
特权文档
AI慧写优惠
专属客服
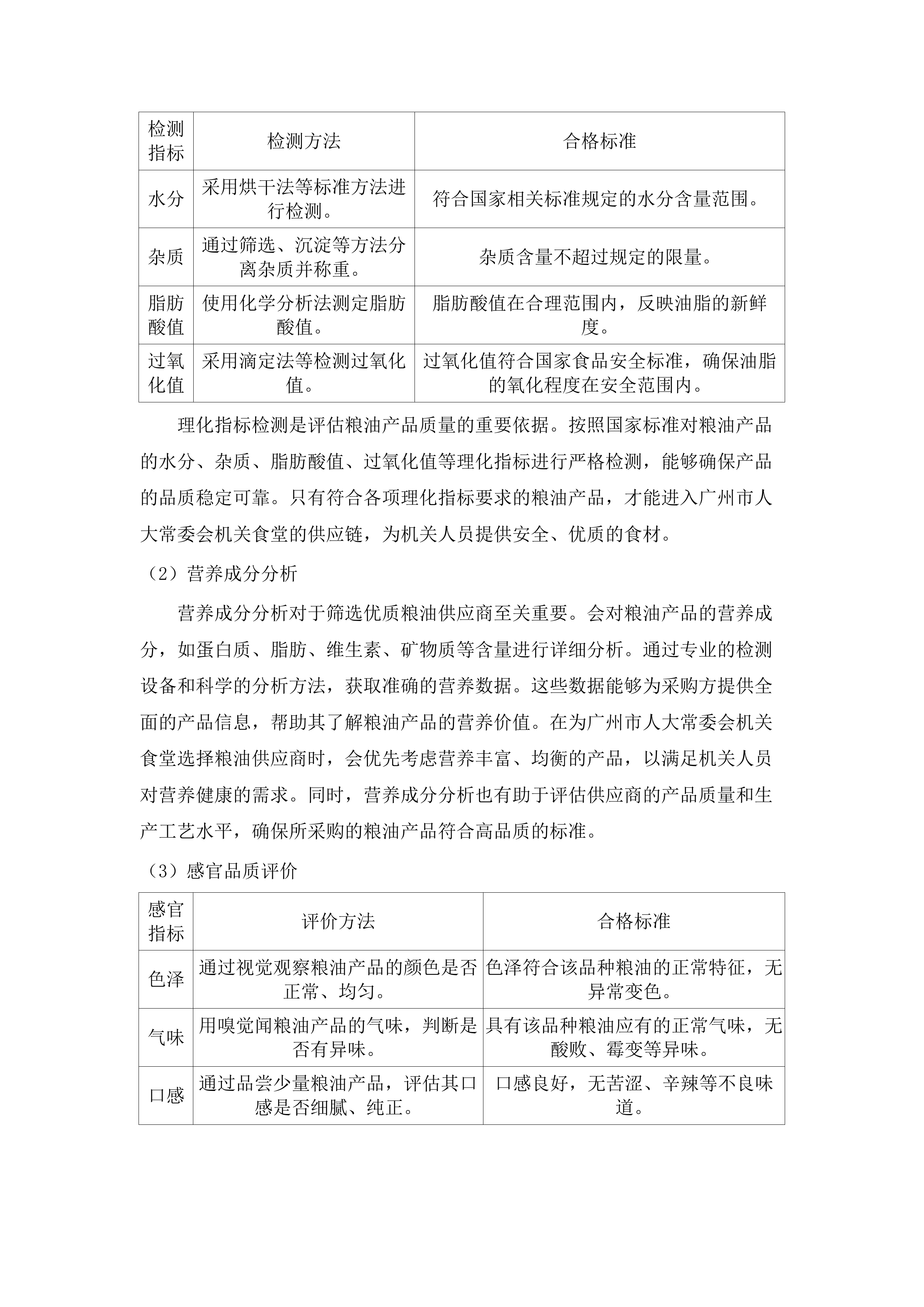
广州市人大常委会机关2025-2027年食堂食材配送服务项目 第一章 食材供应服务方案 7 第一节 粮油类食材供应 7 一、 食材来源与采购渠道 7 二、 包装与质量保证措施 25 第二节 蔬菜瓜果类食材供应 43 一、 产地直采与检测体系 43 二、 加工配送实施方案 60 第三节 水果类食材供应 71 一、 品质分级标准 71 二、 保鲜配送方案 83 第四节 水产类食材供应 96 一、 活鲜暂养系统 96 二、 冰鲜品控要点 113 第五节 肉类食材供应 130 一、 检疫检验体系 131 二、 分割配送服务 149 第六节 冻品冰鲜类食材供应 162 一、 冷链全流程监控 162 二、 保质期管理 181 第七节 干货类食材供应 196 一、 防霉变控制措施 196 二、 溯源管理体系 210 第八节 其他类别食材供应 212 一、 腊制品质量控制 212 二、 面粉类专项管理 227 三、 熟食类安全管控 239 第九节 优于采购需求措施 257 一、 检测设备升级方案 257 二、 增值服务承诺 271 第二章 质量保证能力及措施 286 第一节 食材来源控制 286 一、 粮油类食材采购 286 二、 蔬果类食材采购 301 三、 肉类食材采购 316 第二节 采购渠道管理 334 一、 供应商评估体系 334 二、 应急采购预案 345 第三节 包装规范与标识 357 一、 生鲜食材包装 357 二、 干货类包装标准 375 第四节 质量检验与监控 389 一、 检测设备配置 389 二、 质量抽检制度 402 第五节 质量保障措施 418 一、 食品安全保险 418 二、 质量追溯体系 433 第三章 加工及配送方案 449 第一节 送达地点规划 449 一、 粮油类食材配送点 449 二、 蔬菜瓜果类配送点 465 第二节 配送时限安排 478 一、 肉类食材配送时间 478 二、 水产类配送时效 499 第三节 配送载具配置 513 一、 冷链配送车辆管理 513 二、 干货类运输设备 529 第四节 配送人员管理 544 一、 配送团队组建 544 二、 冻品配送专员 564 第五节 食材加工服务内容 576 一、 腊制品加工服务 576 二、 熟食类加工流程 593 第四章 应急方案 611 第一节 食物中毒处理 611 一、 中毒事件快速响应 611 二、 溯源调查机制 624 第二节 紧急增供机制 637 一、 备用供应商启动 638 二、 临时仓储调配 655 第三节 人员岗位设置 677 一、 应急小组架构 677 二、 专业培训体系 692 第四节 设备安排 706 一、 检测设备配置 706 二、 运输设备保障 721 第五节 响应时间控制 735 一、 分级响应时限 735 二、 时效监督措施 753 第五章 退换货服务方案 763 第一节 退换货响应时间 763 一、 响应时间标准 763 二、 响应人员配置 774 第二节 退换货流程 790 一、 退换货申请流程 790 二、 退换货执行流程 804 第三节 售后承诺 815 一、 质量保证承诺 815 二、 服务保障承诺 831 第六章 配送保障能力 843 第一节 冷链配送车辆保障 843 一、 自有冷链车辆配置 843 二、 租赁冷链车辆方案 855 三、 冷链配送路线规划 863 第二节 配送资源投入说明 872 一、 专业检测设备配置 872 二、 配送人员团队建设 884 三、 食材加工服务能力 892 第三节 履约承诺与保障措施 902 一、 食品安全责任保险 902 二、 食材质量保证措施 919 三、 应急响应机制 931 第七章 专业检测能力 942 第一节 检测设备清单 942 一、 蔬果肉类综合检测仪 942 二、 兽药残留检测仪 955 三、 食品重金属检测仪 965 四、 食品添加剂检测仪 974 第二节 设备来源说明 980 一、 自有设备清单 980 二、 租赁设备协议 981 三、 设备采购计划 991 第三节 设备使用保障 997 一、 设备维护团队 998 二、 备品备件管理 999 三、 设备故障处理 1005 第四节 检测能力覆盖范围 1011 一、 粮油类检测能力 1011 二、 蔬菜瓜果类检测 1018 三、 肉类检测能力 1026 四、 水产类检测能力 1035 食材供应服务方案 粮油类食材供应 食材来源与采购渠道 优质粮油供应商筛选 供应商资质审查 证件完整性核查 在筛选优质粮油供应商时,证件完整性核查是首要且关键的环节。会仔细核对供应商提供的各类证件,如营业执照、食品生产许可证、卫生许可证等。不仅要确认这些证件的有效期,还要核查其经营范围等信息是否与所供应的粮油产品相匹配。坚决杜绝与无证经营或超范围经营的供应商合作,从源头上保障粮油产品的合法性和合规性。这不仅是对采购方的负责,也是确保整个供应链稳定和安全的重要举措。通过严格的证件核查,能够筛选出具备合法经营资格和专业能力的供应商,为后续的合作奠定坚实基础。 资质信誉调查 资质信誉调查是筛选优质粮油供应商的重要环节。会通过多种渠道对供应商的信誉进行全面深入的调查。一方面,会与供应商的过往合作伙伴进行沟通,了解其在合作过程中的表现,包括产品质量、交货及时性、售后服务等方面的情况。另一方面,会查询相关的行业数据库和政府监管平台,查看供应商是否存在违法违规记录。优先选择在行业内口碑良好、无不良记录的供应商进行合作。因为良好的信誉是供应商稳定提供优质产品和服务的重要保障,能够有效降低采购风险,确保广州市人大常委会机关食堂食材的稳定供应和质量安全。 实地考察评估 考察项目 考察内容 考察目的 生产场地 查看生产场地的规模、布局是否合理,环境卫生状况是否良好。 确保生产环境符合食品生产的卫生要求,避免产品受到污染。 加工设备 检查加工设备的先进性、完好性和运行状况。 保证设备能够满足生产需求,提高生产效率和产品质量。 仓储条件 评估仓储条件是否符合粮油产品的储存要求,如温度、湿度控制等。 防止粮油产品在储存过程中变质,保证产品的质量稳定性。 生产能力 了解供应商的生产规模、生产计划和产能利用率。 确保供应商具备足够的生产能力,能够满足广州市人大常委会机关食堂的日常需求和突发情况下的应急供应。 质量管理水平 考察供应商的质量管理制度、质量控制流程和质量检测手段。 保证产品符合国家相关质量标准,提高产品的质量可靠性。 实地考察评估是筛选优质粮油供应商的重要手段。通过对供应商的生产场地、加工设备、仓储条件等进行实地考察,能够全面了解其生产能力、质量管理水平和环境条件是否符合要求。只有确保供应商具备稳定供应优质粮油产品的能力,才能为广州市人大常委会机关食堂提供可靠的食材保障。 产品质量评估 产品质量评估 理化指标检测 检测指标 检测方法 合格标准 水分 采用烘干法等标准方法进行检测。 符合国家相关标准规定的水分含量范围。 杂质 通过筛选、沉淀等方法分离杂质并称重。 杂质含量不超过规定的限量。 脂肪酸值 使用化学分析法测定脂肪酸值。 脂肪酸值在合理范围内,反映油脂的新鲜度。 过氧化值 采用滴定法等检测过氧化值。 过氧化值符合国家食品安全标准,确保油脂的氧化程度在安全范围内。 理化指标检测是评估粮油产品质量的重要依据。按照国家标准对粮油产品的水分、杂质、脂肪酸值、过氧化值等理化指标进行严格检测,能够确保产品的品质稳定可靠。只有符合各项理化指标要求的粮油产品,才能进入广州市人大常委会机关食堂的供应链,为机关人员提供安全、优质的食材。 营养成分分析 营养成分分析对于筛选优质粮油供应商至关重要。会对粮油产品的营养成分,如蛋白质、脂肪、维生素、矿物质等含量进行详细分析。通过专业的检测设备和科学的分析方法,获取准确的营养数据。这些数据能够为采购方提供全面的产品信息,帮助其了解粮油产品的营养价值。在为广州市人大常委会机关食堂选择粮油供应商时,会优先考虑营养丰富、均衡的产品,以满足机关人员对营养健康的需求。同时,营养成分分析也有助于评估供应商的产品质量和生产工艺水平,确保所采购的粮油产品符合高品质的标准。 感官品质评价 感官指标 评价方法 合格标准 色泽 通过视觉观察粮油产品的颜色是否正常、均匀。 色泽符合该品种粮油的正常特征,无异常变色。 气味 用嗅觉闻粮油产品的气味,判断是否有异味。 具有该品种粮油应有的正常气味,无酸败、霉变等异味。 口感 通过品尝少量粮油产品,评估其口感是否细腻、纯正。 口感良好,无苦涩、辛辣等不良味道。 感官品质评价是筛选优质粮油供应商的重要环节。通过视觉、嗅觉、味觉等感官方式对粮油产品的色泽、气味、口感等进行评价,能够直观地了解产品的品质。良好的感官品质是消费者接受和喜爱粮油产品的重要因素。在为广州市人大常委会机关食堂选择供应商时,会严格把关产品的感官品质,确保所供应的粮油产品具有良好的色泽、纯正的气味和细腻的口感,符合机关人员的喜好。这不仅能够提高食堂的餐饮质量,也能提升机关人员的用餐体验。 合作稳定性考量 生产能力评估 生产能力评估是考量粮油供应商合作稳定性的重要因素。会评估供应商的生产规模、设备状况、人员配置等方面。了解其生产规模是否能够满足广州市人大常委会机关食堂的日常需求和突发情况下的应急供应。检查设备的先进性和完好性,确保其能够高效稳定地运行。同时,考察人员的专业素质和数量是否能够保证生产的顺利进行。只有具备足够生产能力的供应商,才能在长期合作中稳定地提供优质的粮油产品,避免因供应不足而影响机关食堂的正常运营。通过对生产能力的全面评估,能够筛选出可靠的合作伙伴,保障广州市人大常委会机关食堂食材供应的稳定性和连续性。 供应及时性考察 供应及时性考察是确保粮油供应稳定的关键。会深入了解供应商的物流配送能力和供应响应时间。评估其物流配送网络是否完善,运输车辆是否充足且性能良好,配送路线是否合理高效。了解供应商在接到订单后的供应响应时间,包括备货时间、发货时间和运输时间等。确保供应商能够按时、按量将粮油产品送达广州市人大常委会机关食堂指定地点。及时的供应能够避免因食材短缺而影响食堂的正常运营,保障机关人员的用餐需求。通过对供应及时性的严格考察,能够选择出具备良好物流配送能力和快速响应机制的供应商,为机关食堂的稳定运行提供有力支持。 价格合理性分析 在进行价格合理性分析时,会对供应商的报价进行全面深入的分析。首先,会广泛收集市场上同类粮油产品的价格信息,了解当前的市场价格水平。将供应商的报价与市场价格进行对比,判断其价格是否合理、公正。同时,会综合考虑产品的质量、品牌、服务等因素,避免仅仅因为价格过低而选择质量无法保证的供应商。因为过低的价格可能意味着产品质量下降或存在其他潜在风险。还会分析价格的构成,包括原材料成本、生产成本、运输成本、利润等,确保价格具有一定的竞争力。通过合理的价格分析,能够在保证产品质量的前提下,选择性价比高的供应商,为广州市人大常委会机关食堂节约采购成本。 会建立价格监测机制,定期对市场价格进行跟踪和分析,以便及时调整采购策略。当市场价格发生波动时,与供应商进行协商,争取更合理的价格。同时,会关注供应商的价格调整机制,确保价格调整的透明度和合理性。通过持续的价格合理性分析,能够与供应商建立长期稳定的合作关系,实现双方的互利共赢。 采购渠道多元化布局 直接采购合作 厂家直供模式 合作优势 具体体现 质量保证 与大型粮油生产厂家直接合作,能够确保产品的质量和供应的及时性。厂家对产品质量有严格的把控,从原材料采购到生产加工的各个环节都有完善的质量控制体系。 优惠政策 可以享受厂家提供的优惠政策,如价格折扣、返利等,降低采购成本。 技术支持 厂家拥有专业的技术团队,能够为采购方提供技术支持和解决方案,确保产品的使用效果和质量稳定性。 通过与大型粮油生产厂家签订长期合作协议,实现产品的直接供应,是采购渠道多元化布局的重要方式。这种模式能够确保产品的质量和供应的及时性,同时享受厂家的优惠政策和技术支持。大型厂家通常具有更严格的质量控制体系和更先进的生产工艺,能够提供高品质的粮油产品。与厂家的直接合作还能够减少中间环节,降低采购成本,提高采购效率。在为广州市人大常委会机关食堂选择供应商时,会积极与大型粮油生产厂家建立合作关系,为机关食堂提供稳定、优质的食材供应。 大数据分析与应用 定制化采购服务 定制化采购服务能够满足广州市人大常委会机关食堂的个性化需求。会根据食堂的特殊需求,与生产厂家进行深入沟通和协商。例如,根据机关人员的口味偏好和营养需求,定制具有特定配方和口味的粮油产品。会考虑食堂的用餐人数、用餐时间等因素,合理安排产品的规格和包装。通过定制化采购服务,能够提高采购的针对性和有效性,为机关食堂提供更加符合实际需求的粮油产品。同时,与生产厂家的紧密合作也能够促进产品的创新和改进,不断提升产品的质量和服务水平。 在定制化采购过程中,会与生产厂家建立密切的沟通机制,及时反馈食堂的需求和意见。生产厂家会根据反馈信息进行调整和优化,确保定制产品能够满足机关食堂的要求。还会对定制产品进行严格的质量检测和评估,确保产品的质量和安全。通过定制化采购服务,能够为广州市人大常委会机关食堂打造专属的粮油供应方案,提升食堂的餐饮质量和服务水平。 信息共享与沟通 信息共享与沟通是与生产厂家合作的重要环节。会与生产厂家建立密切的信息共享机制,通过定期的会议、报告、数据传输等方式,及时了解产品的生产进度、质量状况、市场动态等信息。在产品生产过程中,及时掌握生产进度,以便合理安排食堂的采购计划和库存管理。关注产品的质量状况,对出现的质量问题及时沟通解决,确保产品质量符合要求。了解市场动态,包括原材料价格波动、市场需求变化等信息,能够为采购决策提供科学依据。 加强与生产厂家的沟通与协作,共同应对市场变化。当市场出现原材料供应紧张、价格上涨等情况时,与厂家共同协商解决方案,如调整采购计划、寻找替代原材料等。通过信息共享和沟通,能够建立更加紧密的合作关系,提高供应链的协同效率和响应速度,降低采购成本和库存风险。为广州市人大常委会机关食堂提供更加稳定、优质的粮油产品供应。 经销商合作拓展 区域经销商合作 合作优势 具体体现 本地化供应 选择在不同地区具有优势的经销商进行合作,能够实现产品的本地化供应。经销商熟悉当地市场情况,能够根据当地的需求特点和消费习惯,提供更加符合市场需求的粮油产品。 配送效率提升 经销商在当地拥有完善的物流配送网络,能够快速、准确地将产品送达广州市人大常委会机关食堂指定地点,提高配送效率。 物流成本降低 本地化供应减少了运输距离和运输成本,能够为采购方节约物流费用。 满足当地需求 更好地满足当地市场的需求,提供具有地方特色的粮油产品,丰富机关食堂的食材种类。 选择在不同地区具有优势的经销商进行合作,是采购渠道多元化布局的重要策略。通过与区域经销商的合作,能够实现产品的本地化供应,提高配送效率,降低物流成本。区域经销商对当地市场有更深入的了解,能够根据当地的需求特点和消费习惯,提供更加符合市场需求的粮油产品。与经销商的合作还能够拓展采购渠道,增加产品的选择范围,为广州市人大常委会机关食堂提供更加丰富多样的食材供应。 特色产品引入 引入意义 具体体现 丰富产品种类 通过与经销商的合作,引入一些具有地方特色或市场稀缺的粮油产品,能够丰富广州市人大常委会机关食堂的产品种类。这些特色产品能够满足机关人员多样化的需求,提升食堂的餐饮品质。 满足多样化需求 不同地区的特色粮油产品具有独特的风味和营养价值,能够为机关人员提供更多的选择,满足他们对不同口味和营养的需求。 提升市场竞争力 引入特色产品能够使食堂在餐饮市场中具有更强的竞争力,吸引更多的机关人员选择在食堂用餐。 通过与经销商的合作,引入一些具有地方特色或市场稀缺的粮油产品,能够丰富广州市人大常委会机关食堂的产品种类。特色产品往往具有独特的风味和营养价值,能够满足机关人员多样化的需求。与经销商的合作能够利用其渠道优势和市场资源,快速引入这些特色产品。会对引入的特色产品进行严格的质量筛选和评估,确保产品的质量和安全。通过特色产品的引入,能够为机关食堂增添新的亮点,提升食堂的餐饮品质和服务水平。 经销商管理与评估 管理评估项目 评估内容 评估目的 经营能力 考察经销商的资金实力、销售渠道、市场份额等。 确保经销商具备良好的经营能力,能够有效地推广和销售粮油产品。 服务质量 评估经销商的售前、售中、售后服务水平,包括订单处理速度、配送及时性、客户投诉处理等。 提高经销商的服务质量,满足采购方的需求。 信誉状况 查询经销商的信用记录、商业信誉等,了解其是否有不良经营行为。 选择信誉良好的经销商进行合作,降低合作风险。 建立完善的经销商管理制度,对经销商的经营能力、服务质量、信誉状况等进行定期评估,是确保合作质量和效果的重要措施。通过评估,能够及时发现经销商存在的问题和不足,并采取相应的措施进行改进。对于表现优秀的经销商,给予一定的奖励和激励,激发其积极性和主动性。对于表现不佳的经销商,提出明确的整改要求,如限期整改、减少采购份额等。对于经过多次整改仍无法达到要求的经销商,果断终止合作关系。通过严格的管理和评估,能够筛选出优质的经销商,为广州市人大常委会机关食堂提供稳定、可靠的粮油产品供应。 线上采购平台利用 电商平台采购 电商平台采购是采购渠道多元化布局的重要方式。通过知名的电商平台,能够搜索和筛选符合要求的粮油供应商。电商平台通常具有严格的供应商准入机制和质量认证体系,能够保证所提供的粮油产品的质量。在平台上进行采购交易,能够享受便捷的服务和保障措施,如质量认证、物流配送、售后服务等。电商平台还提供了丰富的产品信息和用户评价,能够帮助采购方更好地了解产品的特点和质量。在为广州市人大常委会机关食堂进行采购时,会充分利用电商平台的优势,选择优质的供应商和产品,为机关食堂提供安全、可靠的食材供应。 会对电商平台上的供应商进行严格的筛选和评估。除了关注产品的质量和价格外,还会考察供应商的信誉、售后服务等方面。会与供应商进行充分的沟通和协商,明确采购要求和服务标准。在采购过程中,会及时跟踪订单的状态和物流信息,确保产品能够按时、按量送达机关食堂。通过电商平台采购,能够提高采购效率,降低采购成本,为广州市人大常委会机关食堂的运营提供有力支持。 供应链协同平台应用 加入供应链协同平台,能够与供应商实现信息共享、订单协同、库存管理等功能。通过该平台,能够实时了解供应商的库存情况、生产进度等信息,及时调整采购计划和库存水平。在订单协同方面,能够实现订单的快速传递和处理,提高订单执行效率。供应链协同平台还能够优化库存管理,降低库存成本和库存风险。通过与供应商的紧密合作和信息共享,能够提高供应链的协同效率和响应速度,确保广州市人大常委会机关食堂的粮油产品供应稳定、及时。 会积极推动供应链协同平台的应用,与供应商共同建立高效的供应链体系。会加强与供应商的沟通和协作,确保信息的准确传递和及时反馈。会利用平台提供的数据分析和决策支持功能,优化采购策略和供应链管理。通过供应链协同平台的应用,能够提升整个供应链的竞争力,为广州市人大常委会机关食堂提供更加优质、高效的服务。 大数据分析与应用 利用大数据分析技术,对线上采购平台的数据进行挖掘和分析,能够为采购决策提供科学依据。通过分析市场需求数据,了解机关人员对不同类型粮油产品的需求趋势,合理调整采购计划。会分析价格走势数据,把握市场价格波动规律,选择最佳的采购时机。还会分析供应商表现数据,评估供应商的产品质量、交货及时性、服务水平等方面,为供应商的选择和管理提供参考。通过大数据分析与应用,能够优化采购策略,提高采购效率和效益,为广州市人大常委会机关食堂提供更加精准、合理的食材供应。 会建立完善的大数据分析体系,配备专业的数据分析人员和工具。会定期对线上采购平台的数据进行收集、整理和分析,及时发现问题和机会。会根据分析结果,制定相应的采购策略和改进措施。通过持续的大数据分析与应用,能够不断优化采购流程和供应链管理,提升广州市人大常委会机关食堂的运营水平。 粮油质量源头把控 原材料品质控制 优质产地选择 优质产地选择是把控粮油质量源头的重要环节。优先选择自然环境优越、土壤肥沃、水源清洁的产地作为原材料的供应地。这些产地的自然条件有利于农作物的生长和发育,能够生产出品质优良的粮油原材料。自然环境优越的产地通常空气清新、无污染,土壤中含有丰富的矿物质和养分,水源清洁无杂质,为农作物提供了良好的生长环境。选择这样的产地,能够减少农药、化肥等污染物的残留,从源头上保证原材料的质量安全。会对产地的生态环境、农业生产情况等进行详细的考察和评估,确保所选择的产地符合优质原材料生产的要求。 会与产地的农户或供应商建立长期稳定的合作关系。通过签订合作协议,明确双方的权利和义务,确保原材料的供应质量和稳定性。会为农户提供技术支持和培训,指导他们科学种植和养殖,提高原材料的产量和质量。会定期对产地的原材料进行质量检测和评估,及时发现问题并采取措施进行改进。通过优质产地选择和与产地的紧密合作,能够为广州市人大常委会机关食堂提供高品质的粮油原材料。 品种筛选与改良 品种筛选与改良是提高粮油原材料质量和产量的重要手段。会与科研机构合作,共同开展优质粮油品种的筛选和改良工作。科研机构拥有专业的技术和设备,能够对不同品种的粮油进行深入研究和分析。通过筛选,选择具有高产、优质、抗病虫害等特点的品种进行推广种植。会对现有的品种进行改良,通过基因编辑、杂交育种等技术手段,提高品种的品质和适应性。改良后的品种能够更好地适应不同的种植环境和市场需求,提高原材料的产量和质量。在为广州市人大常委会机关食堂选择粮油供应商时,会优先考虑采用优质品种和改良技术的供应商,为机关食堂提供更加优质的食材供应。 会建立品种筛选与改良的长效机制。定期对市场上的新品种进行评估和引进,不断更新和优化种植品种。会加强与科研机构的合作,共同开展科研项目和技术创新。会对种植户进行技术培训和指导,确保他们能够正确种植和管理改良后的品种。通过品种筛选与改良,能够提高广州市人大常委会机关食堂粮油原材料的品质和市场竞争力。 种植养殖规范管理 管理项目 管理要求 管理目的 农药使用 要求供应商严格按照国家相关标准和规范使用农药,控制农药的使用量和使用时间。优先选择低毒、低残留的农药品种。 减少农药残留,确保原材料的质量安全。 化肥使用 合理使用化肥,根据土壤肥力和农作物生长需求,确定化肥的种类和用量。避免过度使用化肥,造成土壤污染和农产品质量下降。 保证原材料的营养成分和品质。 饲料使用 对于养殖类原材料,要求供应商选择优质、安全的饲料,控制饲料的质量和使用量。确保饲料中不含有有害物质和添加剂。 提高养殖产品的质量和安全性。 种植养殖环境 保持种植养殖环境的清洁卫生,定期对场地进行消毒和清理。控制养殖密度,避免过度养殖导致疾病传播和环境恶化。 为农作物和养殖动物提供良好的生长环境,减少疾病发生。 要求供应商严格按照国家相关标准和规范进行种植或养殖,是把控粮油质量源头的关键。在种植过程中,控制农药、化肥等投入品的使用量和使用时间,能够减少农药残留和环境污染,确保原材料的质量安全。在养殖过程中,选择优质的饲料和科学的养殖方法,能够提高养殖产品的品质和安全性。会对供应商的种植养殖过程进行监督和检查,确保其严格遵守规范要求。通过种植养殖规范管理,能够为广州市人大常委会机关食堂提供安全、优质的粮油原材料。 生产过程监督 生产工艺审核 生产工艺审核是确保粮油产品质量的重要环节。会对供应商的生产工艺进行全面审核,确保其采用先进、合理的生产技术和工艺流程。先进的生产工艺能够保证产品的质量和营养成分的稳定性。审核过程中,会关注生产工艺的各个环节,如原材料预处理、加工过程、包装等。会检查工艺参数的设置是否合理,是否符合国家相关标准和规范。会评估生产工艺的环保性和安全性,确保生产过程不会对环境和产品质量造成不良影响。通过严格的生产工艺审核,能够筛选出具备先进生产技术和管理水平的供应商,为广州市人大常委会机关食堂提供高品质的粮油产品。 会与供应商进行深入的沟通和交流,了解其生产工艺的特点和优势。会要求供应商提供详细的生产工艺说明和质量控制文件,以便进行审核和评估。会对供应商的生产工艺进行定期的监督和检查,确保其持续符合要求。通过生产工艺审核和监督,能够不断提高供应商的生产工艺水平,为广州市人大常委会机关食堂的食材供应提供更加可靠的保障。 生产环境检查 生产环境检查是保障粮油产品质量的重要措施。会定期对供应商的生产车间、仓库、设备等进行检查,确保生产环境符合卫生标准和安全生产要求。生产车间的环境卫生状况直接影响产品的质量,会检查车间的清洁程度、通风情况、温度湿度控制等。仓库的储存条件对粮油产品的质量也至关重要,会检查仓库的防潮、防虫、防鼠等措施是否到位。设备的清洁和维护情况会影响产品的加工质量,会检查设备的运行状况和清洁程度。通过生产环境检查,能够及时发现问题并要求供应商进行整改,防止产品受到污染和损坏。 会建立生产环境检查的长效机制。制定详细的检查标准
广州市人大常委会机关2025-2027年食堂食材配送服务项目.docx
下载提示

1.本文档仅提供部分内容试读;

2.支付并下载文件,享受无限制查看;

3.本网站所提供的标准文本仅供个人学习、研究之用,未经授权,严禁复制、发行、汇编、翻译或网络传播等,侵权必究;

4.左侧添加客服微信获取帮助;

5.本文为word版本,可以直接复制编辑使用。


这个人很懒,什么都没留下
未认证用户 查看用户
该文档于 上传
×
精品标书制作
百人专家团队
擅长领域:
工程标 服务标 采购标
16852
已服务主
2892
中标量
1765
平台标师
扫码添加客服
客服二维码
咨询热线:192 3288 5147
公众号
微信客服
客服