文库 精选文档

东源县人民法院2025年基础设施服务(科技法庭)项目磋商文件(2025062005).docx

DOCX   788页   下载863   2025-06-27   浏览79   收藏42   点赞922   评分-   484656字   99.00

AI慧写标书

十分钟千页标书高效生成

温馨提示:当前文档最多只能预览 15 页,若文档总页数超出了 15 页,请下载原文档以浏览全部内容。
东源县人民法院2025年基础设施服务(科技法庭)项目磋商文件(2025062005).docx 第1页
东源县人民法院2025年基础设施服务(科技法庭)项目磋商文件(2025062005).docx 第2页
东源县人民法院2025年基础设施服务(科技法庭)项目磋商文件(2025062005).docx 第3页
东源县人民法院2025年基础设施服务(科技法庭)项目磋商文件(2025062005).docx 第4页
东源县人民法院2025年基础设施服务(科技法庭)项目磋商文件(2025062005).docx 第5页
东源县人民法院2025年基础设施服务(科技法庭)项目磋商文件(2025062005).docx 第6页
东源县人民法院2025年基础设施服务(科技法庭)项目磋商文件(2025062005).docx 第7页
东源县人民法院2025年基础设施服务(科技法庭)项目磋商文件(2025062005).docx 第8页
东源县人民法院2025年基础设施服务(科技法庭)项目磋商文件(2025062005).docx 第9页
剩余773页未读, 下载浏览全部

开通会员, 优惠多多

6重权益等你来

首次半价下载
折扣特惠
上传高收益
特权文档
AI慧写优惠
专属客服
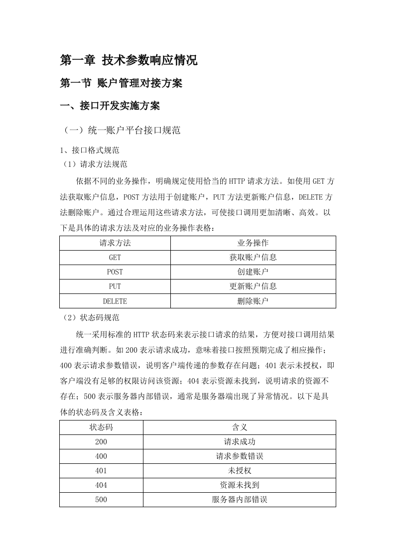
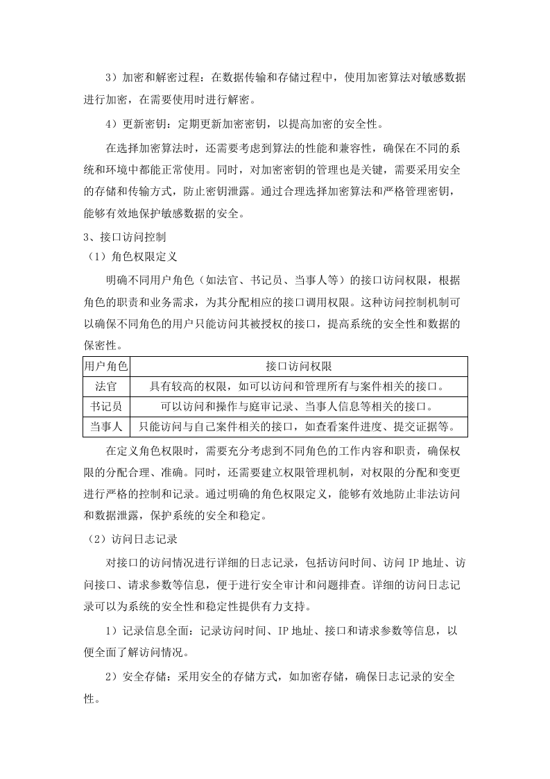
东源县人民法院2025年基础设施服务(科技法庭)项目磋商文件(2025062005) 投 标 文 件 投标编号: 投标单位: 法人代表: 投标日期: 目 录 第一章 技术参数响应情况 7 第一节 账户管理对接方案 7 一、 接口开发实施方案 7 二、 数据同步技术实现 18 第二节 跨网开庭支持能力 28 一、 音视频传输技术方案 28 二、 设备兼容性保障 37 第三节 网络抗丢包性能 46 一、 抗丢包技术实现 47 二、 容灾备份机制 56 第四节 电话外呼功能实现 62 一、 外呼系统集成方案 62 二、 身份核验流程 73 第五节 庭中实人认证功能 81 一、 活体检测技术应用 81 二、 认证结果管理 91 第六节 语音外呼技术实现 99 一、 客户端集成方案 99 二、 通话质量管理 109 第七节 跨网电子签名方案 116 一、 签名安全体系构建 116 二、 多端协同机制 125 第八节 音频延时控制措施 134 一、 低延时处理技术 134 二、 设备性能调优 145 第九节 语音识别上传技术 153 一、 云端识别架构设计 153 二、 本地预处理方案 160 第二章 项目理解与分析 169 第一节 现有科技法庭现状分析 169 一、 科技法庭建设现状 169 二、 庭审录像存储方式 184 三、 标准规范应用情况 197 第二节 智慧法院建设目标解读 208 一、 智慧法院建设依据 208 二、 系统化建设思路 221 三、 基础设施完善方案 236 第三节 租赁服务规模说明 252 一、 科技法庭配套设备 252 二、 语音识别设备 266 三、 技术参数要求 278 第四节 系统整体架构设计 288 一、 云端庭审平台架构 288 二、 庭审主机功能设计 301 三、 智慧庭审软件模块 313 第五节 项目实施重点难点 329 一、 跨网交互技术难点 329 二、 电子签名法律效力 342 三、 系统稳定性保障 354 第三章 项目实施方案 369 第一节 云端庭审平台部署方案 369 一、 互联网端平台功能实现 369 二、 内网端平台对接方案 377 三、 平台安全防护措施 386 第二节 硬件设备安装配置计划 395 一、 核心设备安装调试 395 二、 显示系统部署方案 407 三、 辅助设备集成方案 416 第三节 软件系统集成方案 428 一、 智慧庭审功能模块 428 二、 语音处理子系统 438 三、 系统兼容性测试 448 第四节 系统部署时间安排 458 一、 分阶段实施计划 459 二、 风险控制措施 469 第五节 全流程测试验证方案 480 一、 关键功能测试用例 480 二、 性能基准测试 491 三、 用户体验优化 501 第六节 庭审业务流程设计 512 一、 标准化流程规范 512 二、 特殊场景处理方案 521 三、 权限管理体系 532 第四章 应急保障服务方案 545 第一节 网络安全防护制度 545 一、 网络安全管理制度建设 545 二、 物理安全防护体系 561 第二节 设备故障应急处理 577 一、 应急响应机制建设 577 二、 技术支持与演练机制 591 第五章 售后服务方案 606 第一节 专业技术团队配置 606 一、 专职售后服务团队组建 606 二、 技术团队日常职责划分 608 第二节 定期维护执行流程 625 一、 年度维护计划制定 625 二、 维护问题跟踪机制 643 第三节 快速响应机制建立 656 一、 多渠道服务支持体系 656 二、 分级响应时间保障 671 第四节 系统操作培训计划 689 一、 集中培训课程设计 689 二、 培训效果评估机制 710 第六章 企业认证证书 727 第一节 质量管理体系认证 727 一、 质量管理体系认证证书 727 二、 质量管理体系认证范围 727 第二节 培训管理体系认证 728 一、 培训管理体系认证证书 728 二、 培训管理体系实施保障 729 第七章 设备设施配置 739 第一节 存储服务器配置承诺 739 一、 存储服务器数量承诺 739 二、 存储服务器技术参数 754 第八章 同类项目业绩 765 第一节 近三年同类项目清单 765 一、 信息化系统集成类项目业绩 765 二、 科技法庭建设类项目业绩 766 三、 远程庭审平台类项目业绩 768 四、 项目合同证明材料 770 第九章 技术服务团队 772 第一节 核心技术人员资质 772 一、 信息系统项目管理师资质 772 二、 技术人员证书及社保证明 772 第二节 团队项目经验说明 774 一、 类似项目经验展示 774 二、 系统集成实施能力 775 技术参数响应情况 账户管理对接方案 接口开发实施方案 统一账户平台接口规范 接口格式规范 请求方法规范 依据不同的业务操作,明确规定使用恰当的HTTP请求方法。如使用GET方法获取账户信息,POST方法用于创建账户,PUT方法更新账户信息,DELETE方法删除账户。通过合理运用这些请求方法,可使接口调用更加清晰、高效。以下是具体的请求方法及对应的业务操作表格: 请求方法 业务操作 GET 获取账户信息 POST 创建账户 PUT 更新账户信息 DELETE 删除账户 状态码规范 统一采用标准的HTTP状态码来表示接口请求的结果,方便对接口调用结果进行准确判断。如200表示请求成功,意味着接口按照预期完成了相应操作;400表示请求参数错误,说明客户端传递的参数存在问题;401表示未授权,即客户端没有足够的权限访问该资源;404表示资源未找到,说明请求的资源不存在;500表示服务器内部错误,通常是服务器端出现了异常情况。以下是具体的状态码及含义表格: 状态码 含义 200 请求成功 400 请求参数错误 401 未授权 404 资源未找到 500 服务器内部错误 接口命名规范 路径命名规范 接口路径使用小写字母,以“/”分隔不同的资源层次。对于资源的集合使用复数形式,对于单个资源使用具体的标识符。这样的命名方式能够清晰地反映出资源的层次结构和类型。例如,获取所有账户信息的接口路径为“/accounts”,该路径明确表示这是一个账户资源的集合;获取单个账户信息的接口路径为“/accounts/{account_id}”,其中{account_id}为具体账户的标识符,通过这种方式可以准确地定位到单个账户资源。这种规范的路径命名有助于提高接口的可读性和可维护性,使得开发人员能够快速理解接口的功能和用途。 参数命名规范 接口参数命名采用英文单词或缩写,使用驼峰命名法,避免使用特殊字符和中文。参数名称需具有明确的含义,能够清晰表达参数的作用。具体来说,驼峰命名法使参数名称更符合编程习惯,易于理解和识别。例如,使用“accountId”表示账户的ID,“userName”表示用户的名称。同时,避免使用特殊字符和中文可以防止在不同系统和环境中出现编码问题,确保参数名称的通用性和兼容性。通过遵循这些规范,能够提高接口的一致性和可维护性,减少开发过程中的错误和误解。 1)使用英文单词或缩写:使用英文单词或缩写能够使参数名称具有明确的语义,便于开发人员理解和使用。 2)采用驼峰命名法:驼峰命名法使参数名称更符合编程习惯,易于阅读和区分。 3)避免使用特殊字符和中文:特殊字符和中文可能会在不同系统和环境中出现编码问题,影响接口的正常使用。 4)具有明确的含义:参数名称应能够清晰表达参数的作用,避免使用模糊或歧义的名称。 接口文档规范 文档格式规范 接口文档采用Markdown或Swagger等标准格式编写,确保文档的可读性和可维护性。Markdown格式简洁明了,易于编写和阅读;Swagger则提供了丰富的交互功能,方便开发人员进行接口测试和调试。同时,提供在线文档访问地址,方便开发人员随时查阅。在线文档可以实时更新,确保开发人员获取到最新的接口信息。此外,标准格式的文档有助于团队协作和知识共享,提高开发效率和质量。通过遵循这些文档格式规范,能够使接口文档更加规范、清晰,为开发工作提供有力的支持。 文档更新规范 当接口发生变更时,及时更新接口文档,并记录变更历史。这有助于开发人员及时了解接口的最新情况,避免因使用旧接口文档而导致的错误。记录变更历史可以方便开发人员追溯接口的演变过程,了解每个版本的变化内容。同时,及时更新文档也体现了团队的规范性和专业性,提高了项目的可维护性。在更新文档时,应明确标注变更的日期、内容和原因,确保开发人员能够快速理解变更的影响。通过严格遵循文档更新规范,能够保证接口文档的准确性和及时性,为项目的顺利进行提供保障。 数据字段映射方案 账户信息映射 基本信息映射 对于账户的基本信息,需进行明确的映射关系定义,以保证信息的一致性。例如,将软件中的用户名对应统一账户管理平台的登录名,姓名对应真实姓名。这种映射关系的明确有助于确保在不同系统之间账户基本信息的准确传递和同步。通过建立清晰的映射规则,能够避免因信息不一致而导致的问题,提高系统的稳定性和可靠性。同时,对于基本信息的映射,还需要考虑到数据的格式和类型的兼容性,确保在传输和存储过程中数据的准确性和完整性。 在实际应用中,还可能会涉及到其他基本信息的映射,如邮箱、手机号码等。对于这些信息,同样需要进行明确的映射定义,以保证账户信息在不同平台上的一致性。通过建立全面、准确的基本信息映射关系,能够为系统的集成和协同工作提供有力支持。 扩展信息映射 对于一些扩展的账户信息,如用户角色、权限等,需根据实际业务需求进行合理的映射,以确保账户在不同平台上的功能和权限一致。用户角色决定了用户在系统中的操作范围和权限级别,通过合理映射可以保证用户在不同平台上具有相同的操作权限。权限的映射则需要考虑到系统的安全性和业务规则,确保用户只能访问其被授权的资源和功能。 1)用户角色映射:根据不同平台的角色定义,将软件中的用户角色与统一账户管理平台的角色进行对应。例如,将软件中的“管理员”角色映射到统一账户管理平台的“超级管理员”角色。 2)权限映射:根据业务需求,将软件中的权限与统一账户管理平台的权限进行匹配。例如,将软件中的“创建账户”权限映射到统一账户管理平台的相应权限。 3)动态更新:随着业务的发展和变化,用户角色和权限可能会发生调整。因此,需要建立动态更新机制,确保映射关系能够及时更新,保证账户在不同平台上的功能和权限始终一致。 认证信息映射 认证方式映射 将软件中支持的认证方式,如用户名密码认证、人脸识别认证等,与统一账户管理平台的认证方式进行对应,确保认证流程的一致性。通过建立这种映射关系,能够保证用户在不同平台上使用相同的认证方式进行登录和操作。以下是具体的认证方式映射表格: 软件认证方式 统一账户管理平台认证方式 用户名密码认证 用户名密码认证 人脸识别认证 人脸识别认证 这种映射关系的建立有助于提高系统的安全性和用户体验。用户无需在不同平台上重新学习和适应新的认证方式,减少了操作的复杂性和错误率。同时,对于认证方式的映射,还需要考虑到认证的准确性和可靠性,确保在不同平台上认证结果的一致性。 认证状态映射 将软件中账户的认证状态,如已认证、未认证等,与统一账户管理平台的认证状态进行准确映射,保证账户认证状态的实时同步。这种映射关系的建立有助于确保在不同平台上账户的认证状态一致,避免因认证状态不一致而导致的安全问题。在实际应用中,需要建立有效的同步机制,及时将软件中账户认证状态的变化更新到统一账户管理平台,反之亦然。 对于已认证的账户,在统一账户管理平台上也应显示为已认证状态,确保用户在不同平台上都能正常使用相关功能。对于未认证的账户,同样需要保持状态的一致性,以便系统能够及时提醒用户进行认证操作。通过准确的认证状态映射和实时同步,能够提高系统的安全性和可靠性,为用户提供更好的服务体验。 数据同步机制 定期同步策略 设置合理的定期同步时间间隔,如每天凌晨进行一次全量数据同步。将软件中新增、修改、删除的账户信息同步到统一账户管理平台,同时将统一账户管理平台的账户信息更新到软件中。这种定期同步策略有助于确保两个系统之间账户信息的一致性和完整性。 在进行全量数据同步时,需要对数据进行全面的检查和比对,确保同步的数据准确无误。对于新增的账户信息,要及时添加到统一账户管理平台;对于修改的信息,要更新到相应的位置;对于删除的信息,要从统一账户管理平台中移除。同时,为了保证同步的效率和稳定性,还需要对同步过程进行监控和日志记录,以便及时发现和解决问题。 通过定期同步策略,能够及时更新账户信息,保证系统的正常运行和数据的一致性。同时,合理的时间间隔设置可以避免对系统性能造成过大的影响,确保同步过程不会干扰正常的业务操作。 实时同步策略 当软件中发生账户信息的变更操作时,立即触发实时数据同步,将变更信息及时同步到统一账户管理平台,确保数据的及时性和准确性。实时同步策略能够保证在账户信息发生变化的瞬间,统一账户管理平台就能获取到最新的信息,避免因数据延迟而导致的问题。 在实施实时同步策略时,需要建立高效的同步机制,确保变更信息能够快速、准确地传递到统一账户管理平台。同时,还需要对同步过程进行监控和验证,确保数据的完整性和一致性。对于实时同步,还需要考虑到网络延迟和系统负载等因素,确保在各种情况下都能实现及时、可靠的同步。 通过实时同步策略,能够提高系统的响应速度和数据的准确性,为用户提供更加实时、准确的服务。同时,实时同步也有助于保证系统的安全性,及时发现和处理异常的账户信息变更。 接口安全认证机制 身份认证方式 令牌生成与管理 在客户端进行身份验证后,为其生成唯一的访问令牌,并设置合理的令牌有效期。同时,对令牌进行安全存储和管理,防止令牌泄露。访问令牌是客户端访问接口的凭证,通过生成唯一的令牌可以确保每个客户端的访问是安全和可追溯的。以下是令牌生成与管理的相关信息表格: 项目 详情 令牌生成 在客户端身份验证成功后,生成唯一的访问令牌。 令牌有效期 设置合理的有效期,如1小时,以确保令牌的安全性。 安全存储 采用安全的存储方式,如加密存储,防止令牌泄露。 管理机制 建立令牌的管理机制,包括令牌的发放、刷新和吊销。 在令牌生成过程中,需要使用安全的算法和密钥,确保令牌的唯一性和不可伪造性。对于令牌的有效期,需要根据业务需求和安全要求进行合理设置,避免过长或过短的有效期带来的安全风险。同时,安全存储和管理令牌是防止令牌泄露的关键,需要采取多种安全措施,如加密存储、访问控制等。 令牌刷新机制 当访问令牌过期时,提供令牌刷新机制,允许客户端使用刷新令牌获取新的访问令牌,避免频繁进行身份验证。这种机制可以提高用户体验,减少用户因令牌过期而需要重新登录的次数。以下是令牌刷新机制的相关信息表格: 项目 详情 刷新条件 当访问令牌过期时,客户端可以使用刷新令牌进行刷新。 刷新流程 客户端向服务器发送刷新请求,服务器验证刷新令牌的有效性,并生成新的访问令牌。 刷新次数限制 设置合理的刷新次数限制,以防止刷新令牌被滥用。 安全保障 在刷新过程中,采用安全的通信协议和加密算法,确保刷新过程的安全性。 在令牌刷新机制中,需要确保刷新令牌的安全性和有效性。刷新令牌应具有较长的有效期,但也需要设置合理的刷新次数限制,以防止被滥用。同时,在刷新过程中,需要采用安全的通信协议和加密算法,确保刷新过程的安全性和可靠性。 数据加密传输 SSL/TLS配置 配置SSL/TLS证书,确保HTTPS协议的正常运行,提供安全可靠的数据传输通道。定期更新SSL/TLS证书,保证证书的有效性和安全性。SSL/TLS证书是实现HTTPS协议的关键,通过配置证书可以对数据进行加密传输,防止数据在传输过程中被窃取或篡改。 在配置SSL/TLS证书时,需要选择可靠的证书颁发机构,确保证书的合法性和权威性。同时,定期更新证书可以避免因证书过期而导致的安全问题。对于证书的管理,需要建立完善的机制,包括证书的申请、安装、更新和吊销等环节。 通过SSL/TLS配置,能够为接口数据的传输提供安全保障,确保数据在网络传输过程中的保密性和完整性。同时,安全可靠的数据传输通道也有助于提高系统的信任度和用户的满意度。 数据加密算法选择 根据数据的敏感程度和安全需求,选择合适的对称加密算法,如AES算法,对敏感数据进行加密处理,以确保数据的保密性。AES算法是一种高效、安全的对称加密算法,具有较高的加密强度和性能。 1)选择合适的算法:根据数据的敏感程度和安全需求,选择如AES等对称加密算法。 2)密钥管理:对加密密钥进行严格的管理,确保密钥的安全性和保密性。 3)加密和解密过程:在数据传输和存储过程中,使用加密算法对敏感数据进行加密,在需要使用时进行解密。 4)更新密钥:定期更新加密密钥,以提高加密的安全性。 在选择加密算法时,还需要考虑到算法的性能和兼容性,确保在不同的系统和环境中都能正常使用。同时,对加密密钥的管理也是关键,需要采用安全的存储和传输方式,防止密钥泄露。通过合理选择加密算法和严格管理密钥,能够有效地保护敏感数据的安全。 接口访问控制 角色权限定义 明确不同用户角色(如法官、书记员、当事人等)的接口访问权限,根据角色的职责和业务需求,为其分配相应的接口调用权限。这种访问控制机制可以确保不同角色的用户只能访问其被授权的接口,提高系统的安全性和数据的保密性。 用户角色 接口访问权限 法官 具有较高的权限,如可以访问和管理所有与案件相关的接口。 书记员 可以访问和操作与庭审记录、当事人信息等相关的接口。 当事人 只能访问与自己案件相关的接口,如查看案件进度、提交证据等。 在定义角色权限时,需要充分考虑到不同角色的工作内容和职责,确保权限的分配合理、准确。同时,还需要建立权限管理机制,对权限的分配和变更进行严格的控制和记录。通过明确的角色权限定义,能够有效地防止非法访问和数据泄露,保护系统的安全和稳定。 访问日志记录 对接口的访问情况进行详细的日志记录,包括访问时间、访问IP地址、访问接口、请求参数等信息,便于进行安全审计和问题排查。详细的访问日志记录可以为系统的安全性和稳定性提供有力支持。 1)记录信息全面:记录访问时间、IP地址、接口和请求参数等信息,以便全面了解访问情况。 2)安全存储:采用安全的存储方式,如加密存储,确保日志记录的安全性。 3)审计机制:建立审计机制,定期对访问日志进行审查,发现异常访问行为及时处理。 4)问题排查:在出现问题时,通过访问日志可以快速定位问题的根源,进行及时的处理。 在记录访问日志时,需要确保日志的准确性和完整性,同时要注意保护用户的隐私信息。通过建立完善的访问日志记录和管理机制,能够提高系统的安全性和可维护性,及时发现和处理潜在的安全风险。 联调测试验证流程 测试环境搭建 服务器配置 根据测试需求,合理配置服务器的硬件资源和软件环境,确保服务器能够满足测试期间的性能要求。在硬件资源方面,需要考虑CPU、内存、存储等因素,根据测试的并发量和数据量来确定合适的配置。例如,如果测试需要处理大量的并发请求,就需要配置高性能的CPU和足够的内存。 在软件环境方面,需要安装和配置相应的操作系统、数据库、中间件等。确保软件版本的兼容性和稳定性,避免因软件问题导致测试结果不准确。同时,还需要对服务器进行安全配置,如设置防火墙、权限管理等,以保证测试环境的安全性。 通过合理的服务器配置,能够为测试提供一个稳定、可靠的环境,确保测试结果的准确性和有效性。同时,还需要对服务器进行监控和优化,及时发现和解决性能问题,保证测试的顺利进行。 网络环境模拟 模拟不同的网络环境,如不同的网络带宽、网络延迟等,测试接口在各种网络条件下的稳定性和可靠性。网络环境的不同会对接口的性能产生重要影响,因此需要进行全面的模拟测试。以下是具体的网络环境模拟情况表格: 网络环境 模拟情况 高带宽 模拟高速网络环境,如1000Mbps带宽,测试接口在高速网络下的性能。 低带宽 模拟低速网络环境,如1Mbps带宽,测试接口在低速网络下的响应时间和稳定性。 高延迟 模拟高延迟网络环境,如延迟100ms,测试接口在高延迟情况下的性能。 低延迟 模拟低延迟网络环境,如延迟10ms,测试接口在低延迟情况下的性能。 在模拟网络环境时,需要使用专业的网络模拟工具,确保模拟的准确性和可靠性。通过模拟不同的网络环境,可以全面了解接口在各种网络条件下的性能表现,发现潜在的问题并进行优化。同时,还可以根据模拟测试的结果,为实际应用中的网络环境提供参考,确保接口在不同网络条件下都能稳定运行。 测试用例设计 正常流程测试用例 设计针对接口正常业务流程的测试用例,如账户创建、查询、修改、删除等操作,以验证接口的功能是否正常。通过这些测试用例,可以确保接口在正常情况下能够准确地执行各项业务操作。 1)账户创建测试:验证接口是否能够正确创建新账户,包括输入合法的账户信息,检查返回结果是否正确。 2)账户查询测试:测试接口能否根据不同的条件准确查询账户信息,如根据账户ID、用户名等查询。 3)账户修改测试:检查接口是否能够正确修改账户的信息,如修改用户名、密码等。 4)账户删除测试:验证接口是否能够成功删除指定的账户,并检查删除后的结果。 在设计正常流程测试用例时,需要考虑到各种可能的输入和情况,确保测试用例的全面性和准确性。通过对接口正常业务流程的测试,可以及时发现接口中存在的功能缺陷,提高接口的质量和可靠性。 异常情况测试用例 设计针对接口异常情况的测试用例,如输入非法参数、网络中断、访问令牌过期等,以验证接口的异常处理能力和容错性。在实际应用中,接口可能会遇到各种异常情况,因此需要进行全面的测试。 当输入非法参数时,接口应能够正确识别并返回相应的错误信息,而不是出现系统崩溃或错误的处理结果。对于网络中断的情况,接口应能够在网络恢复后继续正常工作,或者提供相应的提示信息。访问令牌过期时,接口应能够正确处理,并引导用户进行令牌刷新或重新登录。 通过设计异常情况测试用例,可以确保接口在遇到异常情况时能够稳定运行,提高系统的可靠性和用户体验。同时,对于异常情况的处理结果,还需要进行详细的记录和分析,以便对接口进行优化和改进。 测试执行与结果验证 功能验证 检查接口的返回数据是否符合预期,接口的业务逻辑是否正确,以确保接口能够实现账户信息的准确同步和统一管理。在功能验证过程中,需要对接口的各项功能进行详细的测试和检查。 对于账户信息的同步功能,需要验证在不同系统之间账户信息是否能够准确传递和更新。例如,在软件中创建一个新账户后,统一账户管理平台是否能够及时获取到该账户信息。对于统一管理功能,需要检查接口是否能够对账户进行有效的管理,如权限分配、信息修改等。 通过功能验证,可以确保接口的功能符合设计要求,提高系统的可靠性和稳定性。同时,对于验证过程中发现的问题,需要及时进行修复和改进,确保接口能够正常运行。 性能验证 对接口的响应时间、吞吐量等性能指标进行监测和分析,确保接口在高并发情况下仍能保持良好的性能表现。接口的性能直接影响到系统的使用体验和效率,因此需要进行严格的验证。 1)响应时间监测:记录接口在不同请求下的响应时间,分析其是否符合预期。 2)吞吐量测试:测试接口在高并发情况下的处理能力,确保其能够满足业务需求。 3)性能优化:根据监测和分析结果,对接口进行性能优化,如优化代码、调整服务器配置等。 4)持续监测:在系统运行过程中,持续对接口的性能进行监测,及时发现和解决性能问题。 在性能验证过程中,需要使用专业的性能测试工具,模拟高并发场景,对接口的性能进行全面的评估。通过性能验证,可以发现接口的性能瓶颈,及时进行优化和改进,提高系统的性能和稳定性。 数据同步技术实现 增量数据同步策略 实时监控策略 数据库触发器监控 在人民法院互联网统一账户管理平台的数据库里,针对法官、书记员、当事人等账户相关的数据表,特别设置INSERT、UPDATE和DELETE触发器。这些触发器如同敏锐的哨兵,时刻守护着数据的变化。当数据表中的数据发生改变时,无论是新增、修改还是删除,触发器都会迅速做出反应,自动记录下变化的数据信息。具体而言,会记录数据的主键,以此来唯一标识每条数据;记录变化类型,明确是新增了一条数据、修改了原有数据还是删除了某条数据;同时,还会详细记录变化的具体内容,确保数据的每一处变动都能被精准捕捉。 通过这种方式,可以及时发现数据的任何变动,为后续的同步操作提供准确的数据基础。并且,将这些记录下来的信息存储在一个专门的日志文件中,方便后续的数据处理和审计。日志文件会按照时间顺序排列,每一条记录都包含了完整的变化信息,便于工作人员随时查阅和分析。 此外,为了确保触发器的稳定性和可靠性,会定期对其进行检查和维护。检查触发器是否正常工作,是否能够准确记录数据变化信息;同时,对日志文件进行清理,避免因文件过大而影响系统性能。还会根据实际业务需求,对触发器的设置进行调整和优化,确保其能够更好地适应数据的变化。 日志监听监控 通过监听数据库的事务日志,能够捕获数据变化信息。对于采用日志文件系统的数据库,会实时读取日志文件,并解析其中的数据变更记录。在这个过程中,如同一位细心的侦探,不放过任何与庭审账户相关的数据变更。一旦发现有相关数据变更,就会迅速将变更信息提取出来,为后续的同步操作做好充分准备。 日志监听监控 为了确保日志监听的准确性和及时性
东源县人民法院2025年基础设施服务(科技法庭)项目磋商文件(2025062005).docx
下载提示

1.本文档仅提供部分内容试读;

2.支付并下载文件,享受无限制查看;

3.本网站所提供的标准文本仅供个人学习、研究之用,未经授权,严禁复制、发行、汇编、翻译或网络传播等,侵权必究;

4.左侧添加客服微信获取帮助;

5.本文为word版本,可以直接复制编辑使用。


这个人很懒,什么都没留下
未认证用户 查看用户
该文档于 上传
×
精品标书制作
百人专家团队
擅长领域:
工程标 服务标 采购标
16852
已服务主
2892
中标量
1765
平台标师
扫码添加客服
客服二维码
咨询热线:192 3288 5147
公众号
微信客服
客服