文库 服务类投标方案 软件开发

CA签名双机冗余投标方案.docx

DOCX   971页   下载470   2025-08-28   浏览53   收藏77   点赞432   评分-   588662字   198.00

AI慧写标书

十分钟千页标书高效生成

温馨提示:当前文档最多只能预览 15 页,若文档总页数超出了 15 页,请下载原文档以浏览全部内容。
CA签名双机冗余投标方案.docx 第1页
CA签名双机冗余投标方案.docx 第2页
CA签名双机冗余投标方案.docx 第3页
CA签名双机冗余投标方案.docx 第4页
CA签名双机冗余投标方案.docx 第5页
CA签名双机冗余投标方案.docx 第6页
CA签名双机冗余投标方案.docx 第7页
CA签名双机冗余投标方案.docx 第8页
CA签名双机冗余投标方案.docx 第9页
CA签名双机冗余投标方案.docx 第10页
CA签名双机冗余投标方案.docx 第11页
CA签名双机冗余投标方案.docx 第12页
CA签名双机冗余投标方案.docx 第13页
CA签名双机冗余投标方案.docx 第14页
CA签名双机冗余投标方案.docx 第15页
剩余956页未读, 下载浏览全部

开通会员, 优惠多多

6重权益等你来

首次半价下载
折扣特惠
上传高收益
特权文档
AI慧写优惠
专属客服
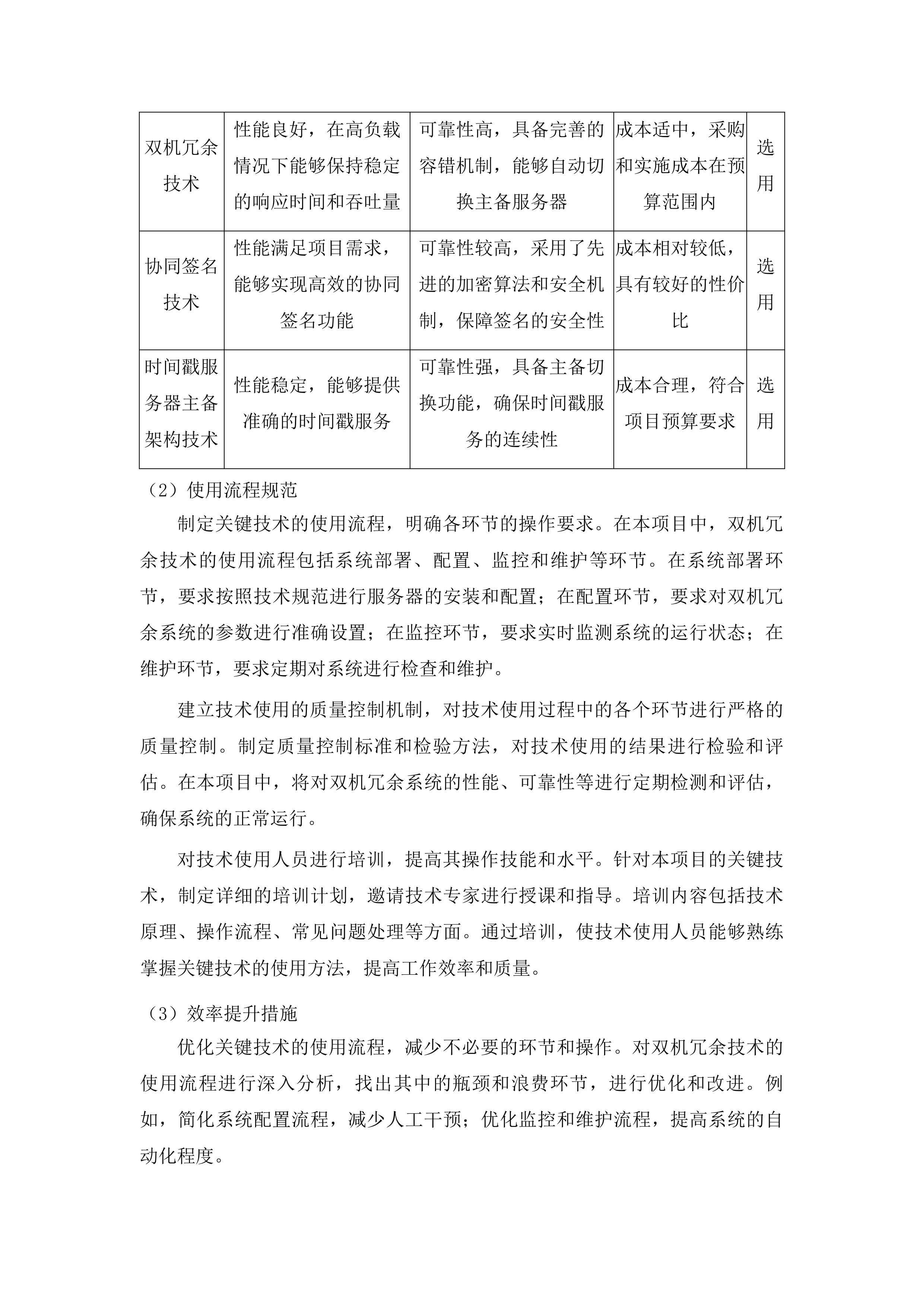
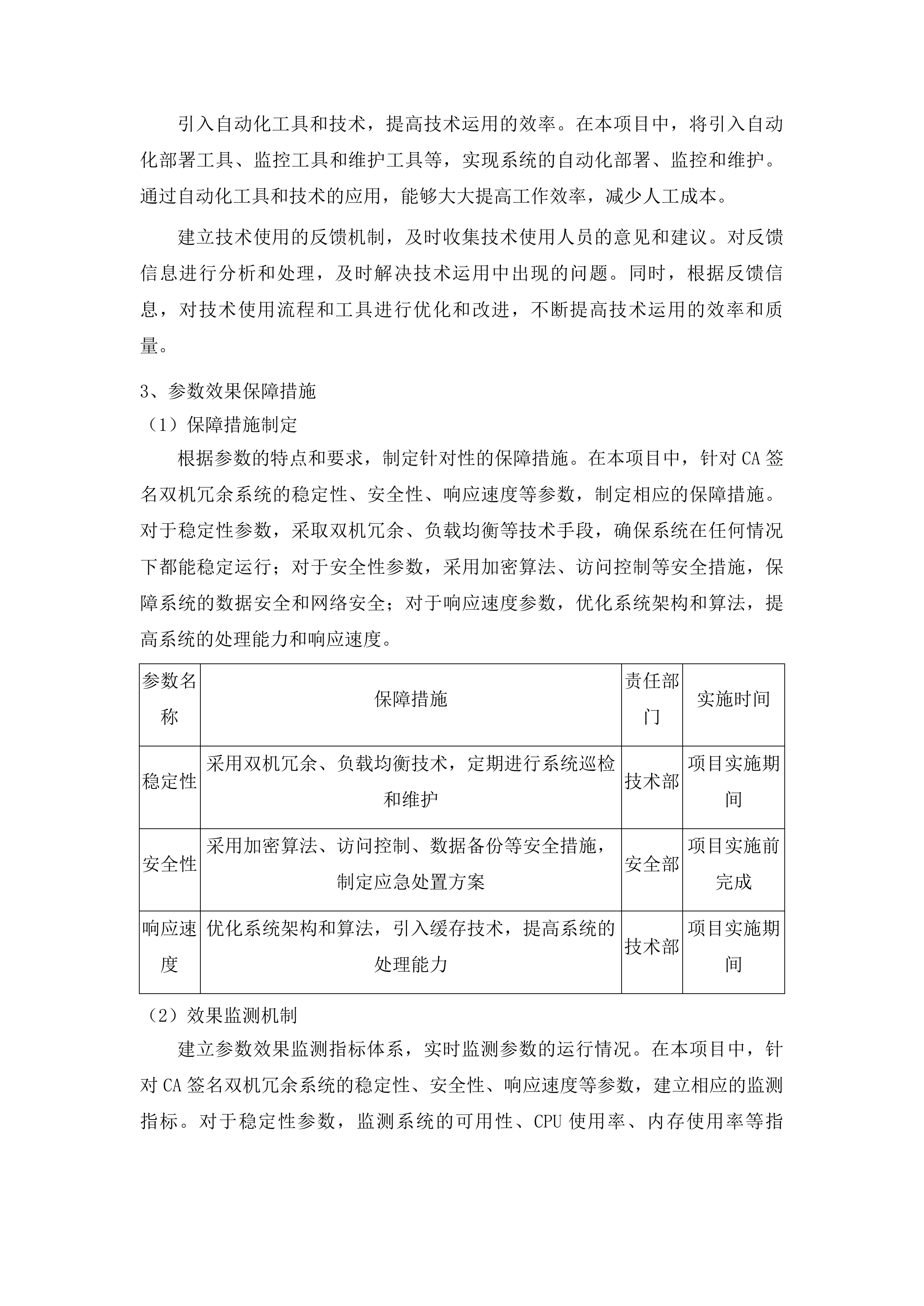
CA签名双机冗余投标方案 第一章 技术要求 7 第一节 技术参数响应 7 一、 全部参数逐项响应说明 7 二、 参数响应表编制 30 第二节 双机冗余架构 49 一、 双机主备技术部署 49 二、 冗余架构运行保障 57 第三节 现有系统兼容性 70 一、 时间戳系统兼容方案 70 二、 协同签名系统对接 86 第四节 接口对接保障 104 一、 第三方系统对接方案 104 二、 接口对接实施保障 118 第五节 技术文档交付 136 一、 交付文档编制规范 136 二、 文档质量保障措施 148 第二章 实施时间 159 第一节 实施启动计划 159 一、 合同生效后启动安排 159 二、 项目启动会议机制 173 第二节 资源调配安排 185 一、 实施人员配置计划 185 二、 软硬件设备到场规划 204 第三节 对接与协调机制 222 一、 现有系统对接流程 222 二、 第三方厂商沟通机制 234 三、 应急协调预案制定 253 第三章 实施周期 268 第一节 实施周期安排 268 一、 项目实施总体周期规划 268 二、 分阶段实施任务分解 282 第二节 进度保障措施 291 一、 项目进度监控机制 291 二、 资源与风险应对策略 305 第四章 服务内容 324 第一节 稳定性保障 324 一、 系统稳定运行保障 324 二、 双机冗余运行支持 332 第二节 安全性机制 338 一、 安全防护部署 338 二、 数据安全保障 348 第三节 响应速度 356 一、 多渠道响应机制 356 二、 专职团队配置 365 第四节 备件供应 369 一、 故障处理流程 370 二、 备件调度机制 383 第五节 定期巡检 388 一、 软硬件巡检计划 388 二、 巡检报告与处理 400 第六节 培训服务 416 一、 培训安排 416 二、 培训材料提交 426 第七节 文档服务 437 一、 验收文档提交 437 二、 文档更新与管理 443 第八节 质保服务 450 一、 硬件质保期限 450 二、 质保服务流程 462 第九节 验收考核 474 一、 月度考核评价 474 二、 考核记录管理 485 第十节 第三方沟通 489 一、 第三方对接要求 489 二、 资源协调处理 498 第十一节 赔偿责任 503 一、 责任归属明确 503 二、 赔偿能力保障 509 第十二节 知识产权 513 一、 知识产权归属 513 二、 合规保障措施 530 第五章 质保服务 547 第一节 硬件质保服务 547 一、 设备功能保障范围 547 二、 质保周期计算标准 558 三、 免费维修服务内容 565 四、 设备运行状态检查 575 第二节 服务响应机制 581 一、 故障响应时效标准 581 二、 备用设备提供规范 591 三、 服务联系人机制 599 四、 电话支持服务保障 603 第三节 服务保障措施 615 一、 质保服务流程规范 615 二、 本地化服务团队配置 625 三、 服务执行沟通机制 638 四、 服务记录文档管理 651 第六章 接口描述 655 第一节 接口对接清单 655 一、 第三方系统厂商信息 655 二、 系统接口技术方案 664 三、 厂商协调沟通机制 685 第二节 接口费用承担 692 一、 接口费用构成明细 692 二、 东软接口费用约定 704 三、 其他厂商费用限制 709 四、 费用预算分配说明 730 第三节 接口服务保障 744 一、 实施计划安排 744 二、 应急处理机制 765 三、 维护支持方案 770 四、 测试验证与上线 787 第七章 建设方案要求 800 第一节 系统兼容性保障 800 一、 时间戳系统技术对接 800 二、 协同签名系统兼容方案 812 三、 兼容性测试验证计划 823 四、 风险应对措施预案 838 第二节 双机冗余方案 852 一、 主备技术架构设计 852 二、 负载均衡实现机制 872 三、 切换测试实施方案 888 四、 故障稳定性保障 900 第三节 技术承诺函提供 920 一、 系统兼容性承诺 920 二、 双机架构实现承诺 948 三、 功能实现技术承诺 962 四、 承诺函提交计划 967 技术要求 技术参数响应 全部参数逐项响应说明 重要参数技术实现详情 参数实现技术原理 原理理论依据 依据先进的技术理论,为参数实现提供坚实的理论支撑。结合行业前沿研究成果,对技术原理进行深入剖析和创新,确保其先进性。同时,通过大量的实验和模拟,对技术原理进行反复验证,确保其在实际应用中的可行性。在本项目中,将运用先进的双机冗余技术理论,确保CA签名业务的稳定运行。通过实验和模拟,验证该技术在不同负载情况下的性能和稳定性,为项目的实施提供可靠的理论依据。 持续关注行业内的最新研究动态和技术发展趋势,及时将新的理论成果应用到项目中,不断优化技术原理。加强与科研机构和高校的合作,开展产学研联合研究,提升技术原理的创新性和竞争力。此外,建立技术原理的评估和改进机制,定期对技术原理进行评估和分析,根据评估结果进行优化和改进,确保其始终保持先进性和可行性。 在项目实施过程中,严格按照技术原理进行操作和管理,确保技术原理的有效落实。加强对技术人员的培训和教育,提高其对技术原理的理解和应用能力。同时,建立技术原理的文档管理体系,对技术原理的相关文档进行规范管理,确保其完整性和可追溯性。 标准规范遵循 严格遵循国家和行业相关标准规范,确保技术实现的合规性。在本项目中,将遵循软件和信息技术服务业的相关标准,如ISO9001质量管理体系标准、ISO27001信息安全管理体系标准等。定期关注标准规范的更新,及时调整技术实现方案,确保项目始终符合最新的标准要求。建立标准规范执行监督机制,对项目实施过程中的标准规范执行情况进行实时监控和检查,确保标准规范的有效落实。 标准规范名称 具体要求 执行情况 监督措施 ISO9001质量管理体系标准 建立质量管理体系,确保项目过程和产品的质量 已建立质量管理体系,并通过认证 定期进行内部审核和管理评审 ISO27001信息安全管理体系标准 建立信息安全管理体系,保障信息安全 正在建立信息安全管理体系,预计XXX时间完成 定期进行信息安全风险评估和审计 软件和信息技术服务业相关标准 符合行业的技术规范和要求 按照相关标准进行项目开发和实施 由专业技术人员进行技术审查 经验优化策略 总结以往项目的成功经验,将其应用到当前参数实现中。在以往的软件集成实施服务项目中,积累了丰富的项目管理、技术实现和客户服务经验。例如,通过优化项目管理流程,提高了项目的执行效率;通过采用先进的技术架构,提升了系统的性能和稳定性。将这些成功经验应用到本项目中,能够有效提高项目的质量和效率。 分析失败案例,深入查找问题根源,总结教训,避免在本项目中出现类似问题。对以往项目中出现的技术难题、进度延误、质量问题等进行全面分析,制定相应的预防措施。在本项目中,将加强对技术方案的评审和验证,确保技术方案的可行性和可靠性;加强对项目进度的监控和管理,及时解决进度延误问题;加强对质量的控制和检验,确保项目交付的质量。 持续改进技术实现方案,根据项目的实际情况和客户的需求,对技术方案进行优化和调整。建立技术实现方案的评估和改进机制,定期对技术方案进行评估和分析,根据评估结果进行优化和改进。同时,关注行业的技术发展趋势,及时引入新的技术和方法,提升项目的技术水平和竞争力。 关键技术运用方案 技术评估选型 从性能、可靠性、成本等方面对关键技术进行综合评估。在本项目中,关键技术包括双机冗余技术、协同签名技术和时间戳服务器主备架构技术等。对这些技术进行性能测试和分析,评估其在不同负载情况下的响应时间、吞吐量等性能指标;评估其可靠性,包括系统的可用性、容错性等;评估其成本,包括技术的采购成本、实施成本、维护成本等。 服务器 技术名称 性能评估 可靠性评估 成本评估 选型结果 双机冗余技术 性能良好,在高负载情况下能够保持稳定的响应时间和吞吐量 可靠性高,具备完善的容错机制,能够自动切换主备服务器 成本适中,采购和实施成本在预算范围内 选用 协同签名技术 性能满足项目需求,能够实现高效的协同签名功能 可靠性较高,采用了先进的加密算法和安全机制,保障签名的安全性 成本相对较低,具有较好的性价比 选用 时间戳服务器主备架构技术 性能稳定,能够提供准确的时间戳服务 可靠性强,具备主备切换功能,确保时间戳服务的连续性 成本合理,符合项目预算要求 选用 使用流程规范 制定关键技术的使用流程,明确各环节的操作要求。在本项目中,双机冗余技术的使用流程包括系统部署、配置、监控和维护等环节。在系统部署环节,要求按照技术规范进行服务器的安装和配置;在配置环节,要求对双机冗余系统的参数进行准确设置;在监控环节,要求实时监测系统的运行状态;在维护环节,要求定期对系统进行检查和维护。 建立技术使用的质量控制机制,对技术使用过程中的各个环节进行严格的质量控制。制定质量控制标准和检验方法,对技术使用的结果进行检验和评估。在本项目中,将对双机冗余系统的性能、可靠性等进行定期检测和评估,确保系统的正常运行。 对技术使用人员进行培训,提高其操作技能和水平。针对本项目的关键技术,制定详细的培训计划,邀请技术专家进行授课和指导。培训内容包括技术原理、操作流程、常见问题处理等方面。通过培训,使技术使用人员能够熟练掌握关键技术的使用方法,提高工作效率和质量。 效率提升措施 优化关键技术的使用流程,减少不必要的环节和操作。对双机冗余技术的使用流程进行深入分析,找出其中的瓶颈和浪费环节,进行优化和改进。例如,简化系统配置流程,减少人工干预;优化监控和维护流程,提高系统的自动化程度。 引入自动化工具和技术,提高技术运用的效率。在本项目中,将引入自动化部署工具、监控工具和维护工具等,实现系统的自动化部署、监控和维护。通过自动化工具和技术的应用,能够大大提高工作效率,减少人工成本。 建立技术使用的反馈机制,及时收集技术使用人员的意见和建议。对反馈信息进行分析和处理,及时解决技术运用中出现的问题。同时,根据反馈信息,对技术使用流程和工具进行优化和改进,不断提高技术运用的效率和质量。 参数效果保障措施 保障措施制定 根据参数的特点和要求,制定针对性的保障措施。在本项目中,针对CA签名双机冗余系统的稳定性、安全性、响应速度等参数,制定相应的保障措施。对于稳定性参数,采取双机冗余、负载均衡等技术手段,确保系统在任何情况下都能稳定运行;对于安全性参数,采用加密算法、访问控制等安全措施,保障系统的数据安全和网络安全;对于响应速度参数,优化系统架构和算法,提高系统的处理能力和响应速度。 参数名称 保障措施 责任部门 实施时间 稳定性 采用双机冗余、负载均衡技术,定期进行系统巡检和维护 技术部 项目实施期间 安全性 采用加密算法、访问控制、数据备份等安全措施,制定应急处置方案 安全部 项目实施前完成 响应速度 优化系统架构和算法,引入缓存技术,提高系统的处理能力 技术部 项目实施期间 效果监测机制 建立参数效果监测指标体系,实时监测参数的运行情况。在本项目中,针对CA签名双机冗余系统的稳定性、安全性、响应速度等参数,建立相应的监测指标。对于稳定性参数,监测系统的可用性、CPU使用率、内存使用率等指标;对于安全性参数,监测系统的网络流量、访问日志、安全漏洞等指标;对于响应速度参数,监测系统的响应时间、吞吐量等指标。 采用先进的监测技术和设备,提高监测的准确性和可靠性。在本项目中,将采用专业的监测软件和硬件设备,对系统的运行情况进行实时监测。同时,建立监测数据的分析和处理机制,对监测数据进行深入分析和挖掘,及时发现系统的潜在问题和风险。 定期对监测数据进行分析和评估,根据分析和评估结果,及时调整保障措施,确保参数效果始终处于良好状态。在本项目中,将每周对监测数据进行一次分析和评估,每月对保障措施进行一次调整和优化。 措施评估优化 定期对参数效果保障措施进行评估,总结经验教训。在本项目中,将每季度对参数效果保障措施进行一次评估。评估内容包括保障措施的有效性、可行性、成本效益等方面。通过评估,总结经验教训,为后续的保障措施优化提供参考。 根据评估结果,对保障措施进行优化和改进。针对评估中发现的问题和不足,制定相应的改进措施。在本项目中,如果发现某一保障措施的效果不理想,将对其进行调整和优化,或者采用新的保障措施。 关注行业最新动态和技术发展趋势,及时调整保障措施。随着行业的发展和技术的进步,系统的参数要求和保障措施也会不断变化。因此,需要及时关注行业最新动态和技术发展趋势,对保障措施进行调整和优化,确保其始终符合项目的需求和发展。 一般参数可行性验证分析 参数技术可行性研究 现有技术评估 对现有相关技术进行全面评估,了解其性能和特点。在本项目中,涉及到的现有技术包括双机冗余技术、协同签名技术、时间戳服务器技术等。对这些技术的性能、可靠性、安全性等方面进行评估,分析其优缺点。双机冗余技术能够提高系统的可用性和可靠性,但需要一定的硬件和软件资源支持;协同签名技术能够实现高效的签名功能,但对系统的性能和安全性要求较高;时间戳服务器技术能够提供准确的时间戳服务,但需要保证服务器的稳定性和安全性。 分析现有技术与一般参数的匹配度,确定技术可行性。将现有技术的性能和特点与本项目的一般参数进行对比分析,评估其是否能够满足项目的需求。在本项目中,经过分析,现有技术能够基本满足项目的一般参数要求,但在某些方面还需要进行优化和改进。 参考行业内类似项目的技术应用情况,验证技术的可靠性。查阅行业内类似项目的技术文档和案例,了解其技术应用情况和效果。在本项目中,参考了多个类似项目的技术应用经验,发现双机冗余技术、协同签名技术和时间戳服务器技术在实际应用中具有较高的可靠性和稳定性,为项目的技术可行性提供了有力的支持。 技术成熟稳定 选择成熟稳定的技术,降低技术风险。在本项目中,优先选择经过市场验证、应用广泛的技术。双机冗余技术、协同签名技术和时间戳服务器技术都是成熟稳定的技术,已经在多个项目中得到了成功应用。选择这些技术能够降低项目的技术风险,确保项目的顺利实施。 对技术进行充分的测试和验证,确保其在实际应用中的稳定性。在项目实施前,对双机冗余技术、协同签名技术和时间戳服务器技术进行严格的测试和验证。通过模拟不同的应用场景和负载情况,对技术的性能、可靠性、安全性等方面进行全面测试。在测试过程中,发现并解决了一些潜在的问题,确保技术在实际应用中的稳定性。 建立技术维护和更新机制,保证技术的持续可用性。在项目实施后,建立技术维护和更新机制,定期对技术进行维护和更新。及时修复技术漏洞,升级技术版本,保证技术的持续可用性。同时,关注技术的发展趋势,及时引入新的技术和方法,提升项目的技术水平和竞争力。 发展趋势考量 关注技术的发展趋势,为参数的未来升级和拓展提供空间。随着信息技术的不断发展,双机冗余技术、协同签名技术和时间戳服务器技术也在不断演进。关注这些技术的发展趋势,在项目实施过程中,预留一定的技术升级和拓展空间。采用模块化的系统架构,便于后续的功能扩展和技术升级。 选择具有前瞻性的技术,确保参数在长期内保持竞争力。在本项目中,选择具有前瞻性的双机冗余技术、协同签名技术和时间戳服务器技术。这些技术采用了先进的算法和架构,具有较高的性能和扩展性。选择这些技术能够确保项目的参数在长期内保持竞争力,适应未来业务的发展需求。 与技术供应商保持密切合作,及时获取技术发展的最新信息。与双机冗余技术、协同签名技术和时间戳服务器技术的供应商建立长期稳定的合作关系,及时获取技术发展的最新信息。参加技术研讨会和培训课程,了解行业的最新动态和技术趋势。通过与技术供应商的合作,能够及时引入新的技术和方法,提升项目的技术水平和竞争力。 资源匹配性验证情况 资源需求分析 明确一般参数实现所需的各类资源,包括人力、物力、财力等。在本项目中,实现CA签名双机冗余系统的一般参数需要以下资源:人力方面,需要专业的技术人员进行系统的开发、部署、维护和管理;物力方面,需要服务器、存储设备、网络设备等硬件资源,以及操作系统、数据库、中间件等软件资源;财力方面,需要支付设备采购费用、软件授权费用、人员工资等费用。 存储设备 对资源需求进行详细的量化分析,为资源调配提供依据。对人力、物力、财力等资源的需求进行详细的量化分析,确定每种资源的具体数量和质量要求。在本项目中,经过量化分析,确定了需要的服务器数量、存储容量、网络带宽等硬件资源,以及需要的技术人员数量和技能要求。 考虑资源的动态变化,制定灵活的资源需求计划。在项目实施过程中,资源需求可能会随着项目的进展和业务的变化而发生动态变化。因此,需要考虑资源的动态变化,制定灵活的资源需求计划。在本项目中,制定了资源需求的动态调整机制,根据项目的实际情况及时调整资源的配置和使用。 现有资源评估 对现有资源进行全面评估,了解资源的数量、质量和分布情况。对公司现有的服务器、存储设备、网络设备等硬件资源,以及操作系统、数据库、中间件等软件资源进行全面评估。同时,对技术人员的数量、技能水平和工作经验进行评估。在本项目中,经过评估,发现公司现有的部分硬件资源和软件资源可以满足项目的需求,但在某些方面还需要进行补充和升级。 资源类型 现有数量 质量情况 分布情况 与参数需求的差距 服务器 XXX台 部分服务器性能较好,部分服务器需要升级 分布在不同的数据中心 需要增加XXX台高性能服务器 存储设备 XXTB 存储容量基本满足需求,但读写性能有待提高 分布在不同的数据中心 需要升级存储设备的读写性能 网络设备 XXX台 网络带宽基本满足需求,但网络可靠性需要加强 分布在不同的数据中心 需要增加网络冗余设备 软件资源 操作系统、数据库、中间件等 部分软件版本较旧,需要升级 安装在不同的服务器上 需要升级软件版本 技术人员 XXX人 部分技术人员具备相关技能,但需要加强培训 分布在不同的部门 需要增加XXX名专业技术人员 资源调配方案 根据资源需求和现有资源情况,制定合理的资源调配方案。在本项目中,对于现有资源能够满足需求的部分,进行合理的配置和优化;对于现有资源不能满足需求的部分,进行采购和补充。对于服务器资源,将现有性能较好的服务器进行整合和优化,同时采购一定数量的高性能服务器;对于存储设备,对现有存储设备进行升级和扩容,同时采购新的存储设备;对于网络设备,增加网络冗余设备,提高网络的可靠性。 明确资源调配的流程和责任,确保资源调配的高效执行。制定资源调配的详细流程,明确各个环节的责任人和时间节点。在本项目中,资源调配的流程包括资源需求申请、资源评估、资源采购、资源安装和配置等环节。每个环节都明确了责任人,确保资源调配的高效执行。 对资源调配方案进行动态调整,适应项目的变化需求。在项目实施过程中,根据项目的实际进展和变化需求,对资源调配方案进行动态调整。如果项目的进度提前或滞后,相应地调整资源的调配时间和数量;如果项目的需求发生变化,及时调整资源的配置和使用。 潜在风险与应对策略 风险识别方法 采用科学的风险识别方法,全面识别潜在风险。在本项目中,采用头脑风暴法、德尔菲法、故障树分析法等多种方法,对项目的各个环节进行全面的风险识别。通过头脑风暴法,组织项目团队成员和相关专家进行讨论,集思广益,识别出可能存在的风险;通过德尔菲法,向多位专家征求意见,对风险进行评估和排序;通过故障树分析法,对系统的故障进行分析,找出可能导致故障的原因和风险。 结合项目经验和专家意见,提高风险识别的准确性。参考公司以往类似项目的经验,以及行业内专家的意见,对识别出的风险进行筛选和确认。在本项目中,参考了多个类似项目的风险案例,发现了一些潜在的风险点,并结合专家的意见,对这些风险点进行了进一步的分析和评估。 建立风险识别的动态机制,及时发现新出现的风险。在项目实施过程中,不断关注项目的进展情况和外部环境的变化,及时发现新出现的风险。建立风险识别的定期检查制度,每周对项目的风险情况进行一次检查和评估。同时,鼓励项目团队成员及时报告发现的风险,确保风险能够得到及时的识别和处理。 风险评估排序 对识别出的风险进行评估,确定风险的可能性和影响程度。在本项目中,采用定性和定量相结合的方法,对风险的可能性和影响程度进行评估。对于风险的可能性,分为高、中、低三个等级;对于风险的影响程度,分为严重、较大、一般、较小四个等级。通过评估,确定每个风险的可能性等级和影响程度等级。 根据风险评估结果,对风险进行排序,确定重点应对的风险。将风险按照可能性和影响程度的乘积进行排序,乘积越大的风险,越需要重点关注和应对。在本项目中,经过排序,确定了几个重点应对的风险,如服务器故障风险、数据安全风险、技术难题风险等。 建立风险评估的指标体系,提高评估的科学性和客观性。建立风险评估的指标体系,包括风险的可能性、影响程度、风险暴露度等指标。通过指标体系的建立,使风险评估更加科学和客观。在本项目中,采用风险矩阵法对风险进行评估,将风险的可能性和影响程度分别划分为不同的等级,通过矩阵的交叉点确定风险的等级。 应对策略制定 针对不同的风险,制定相应的应对策略,包括风险规避、减轻、转移等。对于服务器故障风险,采用双机冗余技术进行风险规避,确保系统的可用性;对于数据安全风险,采用加密算法、访问控制等安全措施进行风险减轻,降低风险的影响程度;对于技术难题风险,与技术供应商合作进行风险转移,将技术难题交给专业的技术人员解决。 明确应对策略的实施步骤和责任,确保策略的有效执行。制定应对策略的详细实施步骤,明确各个步骤的责任人和时间节点。在本项目中,对于服务器故障风险的应对策略,实施步骤包括服务器的选型、安装、配置、测试等环节,每个环节都明确了责任人,确保策略的有效执行。 对应对策略进行定期评估和调整,提高策略的适应性。在项目实施过程中,定期对应对策略的实施效果进行评估,根据评估结果进行调整和优化。如果发现某一应对策略的效果不理想,及时调整策略或者采用新的应对策略。在本项目中,每季度对应对策略进行一次评估和调整,确保策略始终能够适应项目的实际情况。 技术实现路径规划 关键阶段目标设定 目标明确性要求 关键阶段目标应清晰明确,避免模糊和歧义。在本项目中,关键阶段目标包括系统部署、系统测试、系统上线等。对于系统部署目标,明确要求在XXX时间内完成服务器的安装、配置和网络连接;对于系统测试目标,明确要求在XXX时间内完成功能测试、性能测试、安全测试等各项测试工作,并达到规定的测试指标;对于系统上线目标,明确要求在XXX时间内将系统正式投入使用,并确保系统的稳定运行。 明确目标的具体内容和完成标准,便于考核和评估。为每个关键阶段目标制定详细的工作内容和完成标准。在本项目中,系统部署目标的工作内容包括服务器的选型、采购、安装、配置等,完成标准为服务器能够正常运行,网络连接稳定;系统测试目标的工作内容包括功能测试用例的编写、执行,性能测试工具的使用,安全测试漏洞的修复等,完成标准为功能测试通过率达到XXX%,性能测试指标符合要求,安全测试未发现严重漏洞;系统上线目标的工作内容包括系统的切换、数据迁移、用户培训等,完成标准为系统能够正常提供服务,用户满意度达到XXX%。 与相关人员进行沟通,确保目标得到理解和认同。在制定关键阶段目标后,与项目团队成员、客户等相关人员进行沟通,确保他们对目标的理解和认同。在本项目中,组织项目团队成员进行目标培训,向他们详细介绍目标的内容和要求;与客户进行沟通,了解他们对目标的期望和意见,根据客户的反馈对目标进行调整和完善。 目标可衡量性 为关键阶段目标设定可量化的指标,便于对目标的完成情况进行衡量。在本项目中,为系统部署目标设定服务器安装完成率、配置正确率等指标;为系统测试目标设定功能测试通过率、性能测试指标达成率、安全测试漏洞修复率等指标;为系统上线目标设定系统可用性、用户满意度等指标。通过这些可量化的指标,能够准确地衡量目标的完成情况。 关键阶段目标 可量化指标 指标值 衡量方法 系统部署 服务器安装完成率 100% 统计已安装服务器的数量与计划安装服务器的数量之比 系统部署 配置正确率 95%以上 检查服务器的配置参数,统计正确配置的数量与总配置数量之比 系统测试 功能测试通过率 90%以上 统计通过功能测试用例的数量与总功能测试用例的数量之比 系统测试 性能测试指标达成率 80%以上 对比性能测试结果与性能测试指标的要求,统计达成指标的数量与总指标数量之比 系统测试 安全测试漏洞修复率 100% 统计已修复安全测试漏洞的数量与总安全测试漏洞的数量之比 系统上线 系统可用性 99.9%以上 统计系统在一定时间内的可用时间与总时间之比 系统上线 用户满意度 85%以上 通过用户满意度调查,统计满意用户的数量与总用户数量之比 目标一致性保障 确保关键阶段目标与项目整体目标保持一致,避免目标冲突。在本项目中,项目整体目标是实现CA签名双机冗余系统的稳定运行,提高CA签名业务的可靠性和安全性。关键阶段目标的设定应围绕项目整体目标展开,确保每个关键阶段目标的实现都有助于项目整体目标的达成。例如,系统部署目标的实现为系统的稳定运行提供了硬件和软件基础;系统测试目标的实现确保了系统的功能、性能和安全符合要求;系统上线目标的实现使系统能够正式投入使用,为用户提供服务。 关键阶段目标 与项目整体目标的一致性体现 保障措施 系统部署 为系统的稳定运行提供硬件和软件基础,确保系统的可用性和可靠性 选择合适的服务器和软件,进行科学的配置和部署 系统测试 确保系统的功能、性能和安全符合要求,提高系统的质量和稳定性 制定详细的测试计划,严格执行测试流程 系统上线 使系统能够正式投入使用,为用户提供服务,实现项目的业务价值 进行充分的用户培训和数据迁移,确保系统的顺利切换 实施流程详细设计 流程步骤明确 对实施流程的每个环节进行详细描述,明确操作步骤和要求。在本项目中,实施流程包括系统需求调研、系统设计、系统开发、系统测试、系统上线等环节。对于系统需求调研环节,操作步骤包括与客户进行沟通、收集需求信息、整理需求文档等,要求准确理解客户的需求,形成详细的需求规格说明书;对于系统设计环节,操作步骤包括架构设计、模块设计、数据库设计等,要求设计出合理的系统架构和模块,确保系统的可扩展性和可维护性;对于系统开发环节,操作步骤包括代码编写、单元测试、集成测试等,要求按照设计文档进行开发,保证代码的质量和性能;对于系统测试环节,操作步骤包括功能测试、性能测试、安全测试等,要求按照测试计划进行测试,发现并解决系统中的问题;对于系统上线环节,操作步骤包括系统切换、数据迁移、用户培训等,要求确保系统的顺利上线和稳定运行。 系统上线流程 绘制流程图,直观展示流程的结构和逻辑关系。绘制系统实施流程图,清晰地展示各个环节之间的先后顺序和依赖关系。在本项目中,系统需求调研环节完成后,才能进入系统设计环节;系统设计环节完成后,才能进入系统开发环节;系统开发环节完成后,才能进入系统测试环节;系统测试环节完成后,才能进入系统上线环节。通过流程图,能够使项目团队成员和相关人员更加直观地了解系统实施流程。 制定流程操作手册,为操作人员提供指导。为每个环节制定详细的操作手册,包括操作步骤、注意事项、技术要求等内容。在本项目中,系统需求调研操作手册详细介绍了与客户沟通的技巧、需求信息收集的方法、需求文档整理的规范等;系统设计操作手册介绍了架构设计的原则、模块设计的方法、数据库设计的技巧等;系统开发操作手册介绍了代码编写的规范、单元测试的方法、集成测试的流程等;系统测试操作手册介绍了功能测试用例的设计、性能测试工具的使用、安全测试漏洞的修复等;系统上线操作手册介绍了系统切换的步骤、数据迁移的方法、用户培训的计划等。操作手册为操作人员提供了详细的指导,确保他们能够正确地执行每个环节的操作。 流程效率优化 分析实施流程中可能存在的瓶颈和浪费,采取措施进行优化。在本项目中,通过对实施流程的分析,发现系统开发环节中的代码审查和修改环节可能存在瓶颈,系统测试环节中的测试用例执行和问题修复环节可能存在浪费。针对这些问题,采取以下优化措施:在系统开发环节,引入代码审查工具,提高代码审查的效率;在系统测试环节,优化测试用例的设计,减少不必要的测试用例,提高测试效率。 流程环节 可能存在的瓶颈和浪费 优化措施 预期效果 系统开发 代码审查和修改环节效率低下 引入代码审查工具,建立代码审查标准和流程 缩短代码审查时间,提高代码质量 系统测试 测试用例执行和问题修复环节存在浪费 优化测试用例设计,建立问题跟踪和解决机制 减少测试时间,提高测试效率 引入先进的管理理念和方法,提高流程的运行效率。在本项目中,引入敏捷开发管理理念和方法,采用迭代式开发模式,快速响应客户需求的变化。同时,引入项目管理工具,对项目的进度、质量、成本等进行实时监控和管理。通过引入先进的管理理念和方法,能够提高项目的执行效率和管理水平。 建立流程优化的持续改进机制,不断提高流程的性能。定期对实施流程进行评估和分析,根据评估结果发现流程中存在的问题和不足,及时采取措施进行优化和改进。在本项目中,每季度对实施流程进行一次评估和分析,根据评估结果制定改进计划,并跟踪改进计划的执行情况。通过建立流程优化的持续改进机制,能够使实施流程不断适应项目的发展需求,提高流程的性能和效率。 流程监控反馈 建立实施流程的监控指标体系,实时监测流程的运行情况。在本项目中,为实施流程的每个环节设定监控指标,如系统需求调研环节的需求收集完成率、系统设计环节的设计文档提交及时率、系统开发环节的代码编写进度、系统测试环节的测试用例执行率、系统上线环节的系统切换成功率等。通过对这些监控指标的实时监测,能够及时了解流程的运行情况,发现流程中存在的问题和风险。 设置流程反馈渠道,及时收集操作人员的意见和建议。在项目实施过程中,鼓励项目团队成员和相关人员及时反馈流程中存在的问题和改进建议。设置意见箱、在线反馈平台等渠道,方便他们提交反馈信息。同时,定期召开项目会议,听取他们的意见和建议,对反馈信息进行整理和分析。 根据监控和反馈结果,及时调整流程,保证流程的正常运行。根据监控指标的变化情况和反馈信息,及时发现流程中存在的问题和不足,采取相应的调整措施。在本项目中,如果发现系统开发环节的代码编写进度滞后,及时调整开发计划,增加开发人员或者延长开发时间;如果收到操作人员的反馈,提出系统测试环节的测试用例设计不合理,及时对测试用例进行优化和调整。通过及时调整流程,能够保证流程的正常运行,提高项目的实施效率和质量。 资源分配与进度安排 资源合理分配 根据技术实现的需求和资源的特点,合理分配人力、物力、财力等资源。在本项目中,根据系统实施流程的各个环节的需求,合理分配技术人员、服务器、存储设备、网络设备等资源。在系统需求调研环节,分配专业的需求分析师与客户进行沟通;在系统设计环节,分配经验丰富的架构设计师和模块设计师进行系统设计;在系统开发环节,分配开发人员进行代码编写和测试;在系统测试环节,分配测试人员进行各项测试工作;在系统上线环节,分配运维人员进行系统切换和维护。同时,根据项目的预算和资源的成本,合理分配财力资源,确保项目在预算范围内完成。 优化资源分配方案,提高资源的利用效率。对资源分配方案进行优化,避免资源的闲置和浪费。在本项目中,通过对技术人员的技能和经验进行评估,合理安排他们的工作任务,提高他们的工作效率;通过对服务器、存储设备、网络设备等硬件资源的性能和配置进行优化,提高它们的利用率。同时,建立资源共享机制,实现资源的合理调配和共享。 建立资源共享机制,避免资源的闲置和浪费。在项目实施过程中,建立资源共享平台,实现服务器、存储设备、网络设备等硬件资源的共享。同时,鼓励项目团队成员之间进行知识和经验的共享,提高团队的整体能力和效率。通过建立资源共享机制,能够充分利用现有资源,避免资源的闲置和浪费,降低项目的成本。 进度计划制定 根据关键阶段目标和实施流程,制定详细的进度计划。在本项目中,根据系统部署、系统测试、系统上线等关键阶段目标,以及系统需求调研、系统设计、系统开发、系统测试、系统上线等实施流程,制定详细的进度计划。明确每个环节的开始时间、结束时间和持续时间,以及各个环节之间的先后顺序和依赖关系。在本项目中,系统需求调研环节计划在XXX时间内完成,系统设计环节计划在XXX时间内完成,系统开发环节计划在XXX时间内完成,系统测试环节计划在XXX时间内完成,系统上线环节计划在XXX时间内完成。 明确各阶段的时间节点和任务,确保进度计划的合理性和可行性。为每个阶段设定明确的时间节点和任务,使项目团队成员清楚地知道每个阶段的工作目标和要求。在本项目中,系统部署阶段的时间节点为XXX时间,任务包括服务器的安装、配置和网络连接;系统测试阶段的时间节点为XXX时间,任务包括功能测试、性能测试、安全测试等各项测试工作;系统上线阶段的时间节点为XXX时间,任务包括系统的切换、数据迁移、用户培训等。通过明确各阶段的时间节点和任务,能够确保进度计划的合理性和可行性。 将进度计划与资源分配相结合,保证资源的供应与进度相匹配。在制定进度计划的同时,考虑资源的供应情况,确保资源的供应与进度相匹配。在本项目中,根据进度计划,合理安排技术人员的工作时间和任务,确保他们在各个阶段都有足够的工作量;根据进度计划,提前采购服务器、存储设备、网络设备等硬件资源,确保它们在需要的时候能够及时到位。通过将进度计划与资源分配相结合,能够保证项目的顺利进行。 进度监控调整 建立进度监控机制,实时掌握项目的进展情况。在本项目中,建立项目进度监控平台,实时更新项目的进度信息。通过进度监控平台,能够及时了解各个环节的完成情况、剩余工作量、预计完成时间等信息。同时,定期召开项目进度会议,汇报项目的进展情况,讨论解决项目中出现的问题和风险。 定期对进度计划进行评估和分析,及时发现偏差并采取措施进行调整。每周对进度计划进行一次评估和分析,对比实际进度与计划进度之间的偏差。如果发现实际进度滞后于计划进度,分析原因并采取相应的措施进行调整。在本项目中,如果发现系统开发环节的进度滞后,可能是由于技术难题、人员不足等原因导致的,采取增加开发人员、延长开发时间、优化开发流程等措施进行调整。 根据项目的实际情况,灵活调整进度计划,保证项目按时完成。在项目实施过程中,可能会遇到各种意外情况,如客户需求变更、技术难题、人员变动等,需要根据实际情况灵活调整进度计划。在本项目中,如果客户提出了新的需求,需要对进度计划进行相应的调整,增加相应的工作任务和时间;如果遇到了技术难题,需要延长相应的工作时间,确保问题得到解决。通过灵活调整进度计划,能够保证项目按时完成。 验证方式说明文档 验证方法与标准制定 方法科学准确 选择科学准确的验证方法,确保能够真实反映技术参数的实际情况。在本项目中,对于CA签名双机冗余系统的稳定性、安全性、响应速度等技术参数,选择合适的验证方法。对于稳定性参数,采用压力测试、负载测试等方法,模拟不同的负载情况,验证系统在高负载下的稳定性;对于安全性参数,采用漏洞扫描、渗透测试等方法,检测系统的安全漏洞和风险;对于响应速度参数,采用性能测试工具,测量系统的响应时间和吞吐量。 对验证方法进行充分的研究和试验,验证其有效性和可靠性。在选择验证方法后,对其进行充分的研究和试验,确保其在本项目中的有效性和可靠性。在本项目中,对压力测试、负载测试、漏洞扫描、渗透测试、性能测试工具等验证方法进行了试验,调整测试参数和测试环境,确保测试结果的准确性和可靠性。 结合多种验证方法,提高验证结果的可信度。单一的验证方法可能存在局限性,为了提高验证结果的可信度,结合多种验证方法进行验证。在本项目中,对于稳定性参数,同时采用压力测试和负载测试两种方法进行验证;对于安全性参数,同时采用漏洞扫描和渗透测试两种方法进行验证;对于响应速度参数,采用性能测试工具进行多次测试,取平均值作为最终的测试结果。通过结合多种验证方法,能够更全面、准确地验证技术参数的实际情况。 标准参考依据 参考国家和行业相关标准规范,为验证标准的制定提供依据。在本项目中,参考软件和信息技术服务业的相关标准规范,如ISO9001质量管理体系标准、ISO27001信息安全管理体系标准等,为CA签名双机冗余系统的稳定性、安全性、响应速度等技术参数的验证标准提供依据。同时,参考行业内类似项目的技术要求和验收标准,结合本项目的实际情况,制定合理的验证标准。 分析项目的特殊要求和目标,对标准进行适当的调整和补充。在参考国家和行业相关标准规范的基础上,分析本项目的特殊要求和目标,对验证标准进行适当的调整和补充。在本项目中,由于CA签名双机冗余系统对稳定性和安全性要求较高,因此在验证标准中适当提高了稳定性和安全性的指标要求;由于系统需要处理大量的签名业务,因此在验证标准中对响应速度的指标要求也进行了相应的提高。 与相关部门和专家进行沟通,确保验证标准的合理性和权威性。在制定验证标准后,与项目团队成员、客户、行业专家等相关部门和人员进行沟通,听取他们的意见和建议,对验证标准进行进一步的完善和优化。在本项目中,组织了多次专家论证会议,邀请行业内的专家对验证标准进行评审和论证,确保验证标准的合理性和权威性。 方法标准评审 组织相关人员对验证方法和标准进行评审,提出意见和建议。在本项目中,组织项目团队成员、客户、技术专家等相关人员对验证方法和标准进行评审。通过评审会议、书面意见征集等方式,广泛听取各方的意见和建议。在评审过程中,对验证方法的科学性、准确性和可行性进行评估,对验证标准的合理性、权威性和适用性进行评估。 根据评审结果,对方法和标准进行修改和完善。对评审过程中提出的意见和建议进行整理和分析,根据分析结果对验证方法和标准进行修改和完善。在本项目中,如果发现某一验证方法存在缺陷或者验证标准不合理,及时对其进行调整和优化。 对修改后的方法和标准进行再次评审,确保其符合要求。在对验证方法和标准进行修改和完善后,再次组织相关人员对其进行评审,确保修改后的方法和标准符合要求。在本项目中,经过再次评审,验证方法和标准得到了进一步的完善和优化,能够更好地满足项目的验证需求。 验证流程详细说明 流程环节描述 对验证流程的每个环节进行详细描述,包括准备工作、操作步骤、注意事项等。在本项目中,验证流程包括验证计划制定、验证环境搭建、验证数据准备、验证执行、验证结果分析等环节。对于验证计划制定环节,操作步骤包括确定验证目标、选择验证方法、制定验证标准等,要求明确验证的范围和重点,选择合适的验证方法和标准;对于验证环境搭建环节,操作步骤包括服务器的安装、配置、网络连接等,要求搭建与实际生产环境相似的验证环境;对于验证数据准备环节,操作步骤包括数据的收集、整理、清洗等,要求准备具有代表性和真实性的验证数据;对于验证执行环节,操作步骤包括按照验证计划和验证方法进行测试,记录测试结果等,要求严格按照操作规范进行测试,确保测试结果的准确性;对于验证结果分析环节,操作步骤包括对测试结果进行统计、分析、评估等,要求根据验证标准对测试结果进行判断,得出验证结论。 绘制验证流程图,直观展示流程的结构和逻辑关系。绘制验证流程图,清晰地展示各个环节之间的先后顺序和依赖关系。在本项目中,验证计划制定环节完成后,才能进入验证环境搭建环节;验证环境搭建环节完成后,才能进入验证数据准备环节;验证数据准备环节完成后,才能进入验证执行环节;验证执行环节完成后,才能进入验证结果分析环节。通过流程图,能够使项目团队成员和相关人员更加直观地了解验证流程。 制定流程操作手册,为验证人员提供指导。为每个环节制定详细的操作手册,包括操作步骤、注意事项、技术要求等内容。在本项目中,验证计划制定操作手册详细介绍了确定验证目标的方法、选择验证方法的原则、制定验证标准的依据等;验证环境搭建操作手册介绍了服务器的安装、配置、网络连接的步骤和要求;验证数据准备操作手册介绍了数据收集、整理、清洗的方法和技巧;验证执行操作手册介绍了测试工具的使用方法、测试用例的执行流程、测试结果的记录方式等;验证结果分析操作手册介绍了测试结果统计、分析、评估的方法和标准。操作手册为验证人员提供了详细的指导,确保他们能够正确地执行每个环节的操作。 操作责任明确 明确各环节的操作责任,确保每个人员清楚自己的职责和任务。在本项目中,对于验证计划制定环节,由项目负责人和技术专家共同负责,确保验证计划的科学性和合理性;对于验证环境搭建环节,由技术人员负责,确保验证环境的稳定性和可靠性;对于验证数据准备环节,由数据分析师负责,确保验证数据的准确性和代表性;对于验证执行环节,由测试人员负责,确保测试过程的规范性和准确性;对于验证结果分析环节,由技术专家负责,确保验证结论的客观性和权威性。 验证环节 操作责任 职责和任务 验证计划制定 项目负责人和技术专家 确定验证目标、选择验证方法、制定验证标准 验证环境搭建 技术人员 服务器的安装、配置、网络连接 验证数据准备 数据分析师 数据的收集、整理、清洗 验证执行 测试人员 按照验证计划和验证方法进行测试,记录测试结果 验证结果分析 技术专家 对测试结果进行统计、分析、评估,得出验证结论 建立操作责任追究制度,对操作失误和违规行为进行处理。建立操作责任追究制度,明确操作失误和违规行为的处理方式和处罚措施。在本项目中,如果发现验证人员在操作过程中出现失误或者违规行为,将根据情节轻重进行相应的处理,如警告、罚款、辞退等。通过建立操作责任追究制度,能够增强验证人员的责任意识,确保验证工作的质量和安全。 加强人员培训,提高操作人员的业务水平和责任意识。对验证人员进行培训,提高他们的业务水平和责任意识。在本项目中,组织验证人员参加相关的培训课程和技术交流活动,学习最新的验证方法和技术,了解验证工作的重要性和责任。同时,加强对验证人员的日常管理和监督,定期对他们的工作进行考核和评价,激励他们不断提高工作质量和效率。 流程优化改进 定期对验证流程进行评估和分析,发现问题并采取措施进行优化。在本项目中,每季度对验证流程进行一次评估和分析,检查验证流程的各个环节是否存在问题和不足。如果发现验证计划制定环节存在目标不明确、方法选择不当等问题,及时调整验证计划;如果发现验证环境搭建环节存在环境不稳定、配置不合理等问题,及时优化验证环境;如果发现验证数据准备环节存在数据不准确、不完整等问题,及时改进数据准备方法;如果发现验证执行环节存在操作不规范、结果记录不准确等问题,及时加强操作培训和管理;如果发现验证 参数响应表编制 参数对应关系梳理 明确重要参数对应 功能匹配检查 1)对重要参数的功能要求与设备实际功能进行逐项对比,确保每一项功能都能在设备中找到对应实现方式。深入分析功能的细节和逻辑,保证设备能够精准满足重要参数的功能需求。对于涉及复杂业务流程的功能,模拟实际业务场景进行验证,确保设备在实际使用中能够稳定运行。 2)针对复杂功能,详细分析其实现的逻辑和步骤,确认设备能够按照要求完成相应操作。与技术团队进行沟通,了解功能实现的技术原理和难点,评估设备在不同情况下的性能表现。通过测试用例对复杂功能进行全面测试,确保其可靠性和稳定性。 3)仔细检查功能的完整性,避免出现重要参数要求的功能在设备中缺失的情况。制定详细的功能清单,逐一核对设备的功能实现情况。对于可能存在的功能缺失,及时与供应商沟通,寻求解决方案。在测试过程中,重点关注功能的边界条件和异常情况,确保设备能够处理各种复杂情况。 4)验证功能的稳定性,确保设备在长时间运行过程中能够持续稳定地实现重要参数规定的功能。进行长时间的稳定性测试,记录设备在运行过程中的性能指标和异常情况。分析测试数据,找出可能影响功能稳定性的因素,并采取相应的措施进行优化。定期对设备进行维护和保养,确保其始终处于良好的运行状态。 性能指标核对 对重要参数的性能指标与设备的实际性能进行详细对比,确保设备性能不低于要求。关注处理速度、存储容量等关键性能指标,通过专业的测试工具进行评估。同时,检查性能指标的可扩展性,确保设备在未来业务增长时能够通过升级等方式满足更高的性能要求。以下是具体的核对内容: 性能指标 重要参数要求 设备实际性能 是否满足要求 可扩展性评估 处理速度 每秒处理XXX个请求 每秒处理XXX个请求 是/否 可通过升级CPU等方式提升 存储容量 不低于XXXGB XXXGB 是/否 可通过添加硬盘等方式扩展 响应时间 不超过XXX毫秒 XXX毫秒 是/否 可通过优化算法等方式改善 特殊功能确认 1)针对重要参数中涉及的特殊功能,详细了解其原理和应用场景,确认设备具备相应的实现能力。与技术专家进行交流,深入了解特殊功能的技术细节和优势。对设备进行实际测试,验证其是否能够准确实现特殊功能。同时,收集用户反馈,评估特殊功能在实际使用中的效果和价值。 2)检查特殊功能的兼容性,确保其与设备的其他功能和系统环境能够良好配合。进行兼容性测试,模拟不同的系统环境和使用场景,检查特殊功能是否会与其他功能产生冲突或干扰。对于发现的兼容性问题,及时与供应商沟通,共同寻找解决方案。在测试过程中,记录详细的测试数据和结果,为后续的优化提供依据。 3)验证特殊功能的可靠性,通过模拟测试等方式确保其在实际使用中能够稳定运行。制定详细的测试计划,对特殊功能进行全面的模拟测试。在测试过程中,设置各种异常情况和边界条件,检查设备的应对能力。对测试结果进行分析和总结,找出可能影响特殊功能可靠性的因素,并采取相应的措施进行改进。 4)确认特殊功能的操作方式和用户界面是否符合重要参数的要求,方便用户使用。邀请用户进行实际操作体验,收集用户对操作方式和用户界面的反馈意见。根据用户反馈,对操作方式和用户界面进行优化和改进。同时,提供详细的操作手册和培训资料,帮助用户快速掌握特殊功能的使用方法。 组合功能分析 1)若重要参数的功能需要设备多个功能模块组合实现,对组合的逻辑和流程进行深入分析,确保其合理性和可行性。绘制功能模块组合的流程图,清晰展示各个模块之间的交互关系和数据流向。与技术团队进行讨论,评估组合方案的技术难度和实现成本。通过模拟测试,验证组合功能的实际效果。 2)检查组合功能的协同性,确保各个功能模块之间能够高效协作,共同完成重要参数要求的功能。建立协同性测试环境,对组合功能进行全面的测试。在测试过程中,监控各个功能模块的运行状态和性能指标,及时发现并解决协同性问题。优化功能模块之间的接口和通信协议,提高协同效率。 3)验证组合功能的稳定性,通过长时间运行测试等方式确保其在实际使用中不会出现故障或异常。进行长时间的稳定性测试,记录组合功能在运行过程中的性能指标和异常情况。分析测试数据,找出可能影响组合功能稳定性的因素,并采取相应的措施进行优化。定期对组合功能进行维护和保养,确保其始终处于良好的运行状态。 4)确认组合功能的维护和管理方式,确保在出现问题时能够及时进行排查和修复。制定详细的维护和管理手册,明确各个功能模块的维护责任和流程。建立故障排查机制,快速定位和解决组合功能出现的问题。提供远程维护和技术支持服务,确保在第一时间响应客户的需求。 一般参数对应分析 基本要求检查 1)对一般参数的基本要求进行逐项检查,如设备的外观尺寸、重量等,确保设备符合规定。依据设计图纸和技术规范,对设备的外观尺寸进行精确测量,与参数要求进行对比。检查设备的重量是否在合理范围内,避免因过重或过轻影响设备的安装和使用。同时,关注设备的外观质量,确保无明显瑕疵和缺陷。 2)验证一般参数中关于设备的安装、调试等要求,确认设备能够按照规定的流程和标准进行安装和调试。制定详细的安装和调试方案,明确各个环节的操作步骤和技术要求。安排专业的技术人员进行安装和调试工作,确保操作规范、安全。在安装和调试过程中,严格按照参数要求进行检查和测试,确保设备正常运行。 3)检查一般参数的环境适应性要求,如温度、湿度等,确保设备能够在规定的环...
CA签名双机冗余投标方案.docx
下载提示

1.本文档仅提供部分内容试读;

2.支付并下载文件,享受无限制查看;

3.本网站所提供的标准文本仅供个人学习、研究之用,未经授权,严禁复制、发行、汇编、翻译或网络传播等,侵权必究;

4.左侧添加客服微信获取帮助;

5.本文为word版本,可以直接复制编辑使用。


这个人很懒,什么都没留下
未认证用户 查看用户
该文档于 上传
推荐文档
×
精品标书制作
百人专家团队
擅长领域:
工程标 服务标 采购标
16852
已服务主
2892
中标量
1765
平台标师
扫码添加客服
客服二维码
咨询热线:192 3288 5147
公众号
微信客服
客服