文库 服务类投标方案 绿化养护

疾控中心绿化项目投标方案585页.docx

中心 绿化 DOCX   585页   下载395   2024-10-10   浏览138073   收藏81   点赞246   评分-   346256字   119.00

AI慧写标书

十分钟千页标书高效生成

温馨提示:当前文档最多只能预览 15 页,若文档总页数超出了 15 页,请下载原文档以浏览全部内容。
疾控中心绿化项目投标方案585页.docx 第1页
疾控中心绿化项目投标方案585页.docx 第2页
疾控中心绿化项目投标方案585页.docx 第3页
疾控中心绿化项目投标方案585页.docx 第4页
疾控中心绿化项目投标方案585页.docx 第5页
疾控中心绿化项目投标方案585页.docx 第6页
疾控中心绿化项目投标方案585页.docx 第7页
疾控中心绿化项目投标方案585页.docx 第8页
疾控中心绿化项目投标方案585页.docx 第9页
疾控中心绿化项目投标方案585页.docx 第10页
疾控中心绿化项目投标方案585页.docx 第11页
疾控中心绿化项目投标方案585页.docx 第12页
疾控中心绿化项目投标方案585页.docx 第13页
疾控中心绿化项目投标方案585页.docx 第14页
疾控中心绿化项目投标方案585页.docx 第15页
剩余570页未读, 下载浏览全部

开通会员, 优惠多多

6重权益等你来

首次半价下载
折扣特惠
上传高收益
特权文档
AI慧写优惠
专属客服
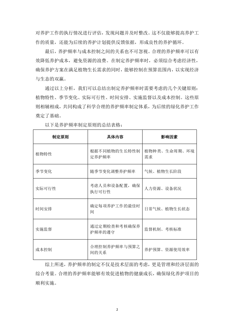
疾控中心绿化项目投标方案 目 录 第一章 项目实施方案 1 1.1. 绿化日常养护内容及标准 1 1.1.1. 养护频率与计划 1 1.1.1.1. 养护频率的制定原则 1 1.1.1.2. 养护频率与季节变化的关系 3 1.1.1.3. 养护计划的时间安排 5 1.1.1.4. 养护频率对植物生长的影响 7 1.1.1.5. 养护计划的调整机制 8 1.1.1.6. 养护频率的实施监督 10 1.1.1.7. 养护频率与成本控制的关系 12 1.1.1.8. 养护频率的记录与评估 13 1.1.1.9. 养护频率与养护效果的反馈机制 16 1.1.2. 植物修剪及管理 18 1.1.2.1. 修剪季节性要求 18 1.1.2.2. 修剪方法与工具 19 1.1.2.3. 修剪后的养护措施 21 1.1.2.4. 修剪对植物生长的影响 23 1.1.2.5. 特殊植物的修剪技巧 25 1.1.2.6. 修剪记录与评估标准 27 1.1.3. 施肥与灌溉标准 29 1.1.3.1. 施肥种类及选择标准 29 1.1.3.2. 施肥时间及频率 30 1.1.3.3. 施肥方法及技巧 32 1.1.3.4. 灌溉标准及要求 33 1.1.3.5. 灌溉设备及管理 35 1.1.3.6. 土壤检测与改良 36 1.1.3.7. 施肥对植物生长的影响 38 1.1.3.8. 施肥与灌溉的综合管理方案 40 1.1.4. 清洁与卫生维护 42 1.1.4.1. 清洁范围及标准 42 1.1.4.2. 清洁工具及设备 43 1.1.4.3. 清洁频率与安排 45 1.1.4.4. 清洁人员职责 47 1.1.4.5. 垃圾分类与处理 49 1.1.4.6. 特殊天气下的清洁措施 50 1.1.4.7. 绿化区域卫生死角处理 52 1.1.4.8. 保洁检查与记录 54 1.1.4.9. 保洁效果评估与反馈 55 1.1.5. 养护人员培训 57 1.1.5.1. 养护人员选拔标准 57 1.1.5.2. 养护人员培训内容 59 1.1.5.3. 养护人员考核机制 61 1.1.5.4. 养护人员安全培训 63 1.1.5.5. 养护人员工作职责 64 1.1.5.6. 养护人员技术培训 66 1.1.5.7. 养护人员职业道德培养 68 1.2. 绿化设施设备使用及维护 70 1.2.1. 设备操作规程 70 1.2.1.1. 设备操作流程 70 1.2.1.2. 设备使用注意事项 72 1.2.1.3. 设备故障处理指南 74 1.2.1.4. 设备日常检查标准 76 1.2.1.5. 设备清洁与保养方法 77 1.2.1.6. 设备安全操作规程 79 1.2.1.7. 设备使用记录管理 81 1.2.1.8. 设备维护周期与频率 84 1.2.1.9. 设备使用反馈与改进建议 86 1.2.2. 设施维护计划 88 1.2.2.1. 维护频率及周期 88 1.2.2.2. 维护人员及责任分工 89 1.2.2.3. 维护方法及技术要求 91 1.2.2.4. 维护材料及工具准备 94 1.2.2.5. 维护效果评估标准 97 1.2.2.6. 维护记录及反馈机制 99 1.2.2.7. 突发情况应急处理方案 100 1.2.2.8. 维护费用预算及控制 102 1.2.3. 设备使用培训 104 1.2.3.1. 培训目标与内容 104 1.2.3.2. 培训方式与方法 106 1.2.3.3. 培训时间安排 108 1.2.3.4. 培训师资与资质 110 1.2.3.5. 培训评估与反馈 111 1.2.3.6. 培训记录与档案管理 113 1.2.3.7. 常见问题解答 114 1.2.3.8. 后续支持与指导 116 1.2.4. 维护记录管理 118 1.2.4.1. 维护记录的定义与重要性 118 1.2.4.2. 维护记录的内容要求 120 1.2.4.3. 维护记录的格式与规范 122 1.2.4.4. 维护记录的存档与保管 124 1.2.4.5. 维护记录的定期审核与评估 126 1.2.4.6. 维护记录的更新与维护流程 128 1.2.4.7. 维护记录的使用与信息共享 130 1.3. 病虫害防治管理方式及具体方案 131 1.3.1. 病虫害识别与监测 131 1.3.1.1. 病虫害监测技术概述 131 1.3.1.2. 常见病虫害的识别方法 134 1.3.1.3. 病虫害监测工具与设备 136 1.3.1.4. 监测数据的收集与分析 138 1.3.1.5. 病虫害发生的环境因素分析 140 1.3.1.6. 监测频率与时间安排 141 1.3.1.7. 监测结果的报告与反馈 143 1.3.2. 防治药剂及使用方法 144 1.3.2.1. 防治药剂的分类与选择 144 1.3.2.2. 农药使用的注意事项 146 1.3.2.3. 防治药剂的施用技术 147 1.3.2.4. 防治药剂的安全储存 149 1.3.2.5. 防治药剂的环境影响评估 151 1.3.2.6. 常用防治药剂的效果分析 153 1.3.2.7. 农药使用的法律法规 154 1.3.2.8. 防治药剂的配比与使用频率 155 1.3.2.9. 防治药剂的售后服务与技术支持 157 1.3.3. 预防措施与计划 159 1.3.3.1. 预防措施的制定与实施 159 1.3.3.2. 季节性预防措施 163 1.3.3.3. 病虫害发生的风险评估 165 1.3.3.4. 防治计划的时间安排 168 1.3.3.5. 人员培训与责任分配 170 1.3.3.6. 预防设施与设备的配置 173 1.3.3.7. 预防效果的监测与评估 175 1.3.3.8. 应急预案的制定与实施 176 1.3.3.9. 预防措施的宣传与推广 178 1.3.4. 环境友好防治技术 180 1.3.4.1. 环境友好农药的选择与应用 180 1.3.4.2. 生物防治技术的实施 181 1.3.4.3. 生态恢复与环境保护措施 183 1.3.4.4. 土壤改良与健康管理 185 1.3.4.5. 绿色施肥技术 187 1.3.4.6. 作物轮作与间作策略 188 1.3.4.7. 病虫害防治的信息化管理 190 1.3.4.8. 环境友好型养护设备及工具 192 1.4. 极端天气绿化养护方案 194 1.4.1. 极端天气监测与预警 194 1.4.1.1. 极端天气监测技术方案 194 1.4.1.2. 监测设备选择与配置 196 1.4.1.3. 监测数据采集与分析 198 1.4.1.4. 监测系统集成方案 200 1.4.1.5. 预警信息发布机制 203 1.4.1.6. 预警信息接收与反馈流程 205 1.4.1.7. 极端天气响应团队组建 206 1.4.1.8. 监测与预警效果评估 208 1.4.1.9. 后期优化与改进方案 209 1.4.2. 应急响应措施 212 1.4.2.1. 应急响应组织架构 212 1.4.2.2. 应急响应流程 213 1.4.2.3. 应急人员培训与演练 215 1.4.2.4. 应急物资配置与调度 217 1.4.2.5. 应急通讯与信息传递 219 1.4.2.6. 应急现场指挥与协调 221 1.4.2.7. 应急事件评估与报告 223 1.4.2.8. 应急恢复工作方案 225 1.4.2.9. 应急响应经验总结与改进 227 1.4.2.10. 应急响应后期评估与考核 229 1.4.3. 灾后恢复计划 230 1.4.3.1. 恢复目标与原则 230 1.4.3.2. 恢复工作流程 232 1.4.3.3. 恢复资金预算 234 1.4.3.4. 恢复人员安排 236 1.4.3.5. 恢复植物选择与补种方案 238 1.4.3.6. 恢复后的监测与评估 240 1.4.3.7. 恢复后维护计划 242 1.4.3.8. 恢复效果的验收标准 244 1.4.3.9. 恢复过程中应急预案 246 1.4.4. 物资储备与管理 248 1.4.4.1. 物资种类及规格管理 248 1.4.4.2. 物资采购流程 251 1.4.4.3. 物资存储与保管措施 253 1.4.4.4. 物资领用与使用记录 255 1.4.4.5. 物资盘点与清查机制 257 1.5. 质量保证措施 259 1.5.1. 质量检查与评估 259 1.5.1.1. 质量检查的定义与重要性 259 1.5.1.2. 质量检查的频率与方法 261 1.5.1.3. 现场质量检查的标准 263 1.5.1.4. 质量评估报告的编写与提交 264 1.5.1.5. 问题整改的跟踪与落实 266 1.5.1.6. 质量检查记录的保存与管理 268 1.5.1.7. 客户反馈的收集与分析 269 1.5.1.8. 质量控制的关键指标 271 1.5.1.9. 持续改进的质量管理措施 272 1.5.2. 反馈与改进机制 274 1.5.2.1. 反馈机制的定义与重要性 274 1.5.2.2. 反馈收集方式 276 1.5.2.3. 反馈分析与处理流程 279 1.5.2.4. 反馈信息的分类与整理 281 1.5.2.5. 反馈结果的应用与实施 283 1.5.2.6. 定期反馈会议的组织 285 1.5.2.7. 客户反馈的跟踪与评估 287 1.5.2.8. 反馈机制的持续改进 289 1.5.2.9. 反馈机制的培训与宣传 291 1.5.3. 质量控制流程 293 1.5.3.1. 质量控制目标与原则 293 1.5.3.2. 质量控制工具与方法 294 1.5.3.3. 质量控制计划与实施 296 1.5.3.4. 质量控制记录与报告 298 1.5.3.5. 质量控制培训与能力提升 300 1.5.3.6. 质量控制问题识别与处理 301 1.5.3.7. 质量控制审核与评审 303 1.5.3.8. 质量控制改进与优化措施 304 1.5.4. 质量保证人员配备 306 1.5.4.1. 人员资质要求 306 1.5.4.2. 岗位职责分配 308 1.5.4.3. 培训与考核机制 310 1.5.4.4. 人员流动管理 312 1.5.4.5. 团队协作与沟通 313 1.5.4.6. 人员激励措施 315 1.5.5. 客户满意度调查 317 1.5.5.1. 客户满意度调查目的 317 1.5.5.2. 调查对象及范围 319 1.5.5.3. 调查方法与工具 320 1.5.5.4. 数据收集与分析 322 1.5.5.5. 调查结果反馈机制 324 1.5.5.6. 持续改进措施 326 1.5.5.7. 调查频率与时间安排 327 第二章 售后服务 329 2.1. 售前售中和售后服务 329 2.1.1. 服务流程与标准 329 2.1.1.1. 服务标准制定 329 2.1.1.2. 服务流程图示 331 2.1.1.3. 服务人员培训 333 2.1.1.4. 服务响应时间 336 2.1.1.5. 服务内容细化 337 2.1.1.6. 客户反馈机制 339 2.1.1.7. 服务质量持续改进 341 2.1.2. 客户咨询与支持 343 2.1.2.1. 客户咨询渠道设定 343 2.1.2.2. 客户服务响应时间 345 2.1.2.3. 客户满意度调查 347 2.1.2.4. 客户反馈处理机制 348 2.1.2.5. 客户服务热线管理 350 2.1.2.6. 客户信息保护措施 353 2.1.2.7. 客户咨询记录管理 354 2.1.2.8. 客户服务人员培训 356 2.1.2.9. 客户问题解决方案 358 2.1.2.10. 客户关系维护策略 360 2.1.3. 服务质量评估 362 2.1.3.1. 服务质量评估的定义与重要性 362 2.1.3.2. 服务质量评估的指标体系 365 2.1.3.3. 服务质量评估的方法与工具 367 2.1.3.4. 服务质量评估的实施步骤 369 2.1.3.5. 服务质量评估的反馈机制 371 2.1.3.6. 服务质量评估的定期审查与改进 372 2.1.3.7. 客户满意度调查与分析 375 2.1.3.8. 服务质量评估的案例分析 376 2.1.3.9. 服务质量评估的最佳实践与经验分享 378 2.1.4. 客户关系管理 380 2.1.4.1. 客户关系管理的目标与策略 380 2.1.4.2. 客户需求分析与满意度调查 381 2.1.4.3. 客户信息管理系统 383 2.1.4.4. 客户反馈机制与处理流程 385 2.1.4.5. 客户投诉处理与改进措施 386 2.1.4.6. 客户忠诚度提升计划 389 2.1.4.7. 客户关系维护与定期沟通 391 2.1.4.8. 客户关系管理的绩效评估 392 2.2. 售后人员配备 394 2.2.1. 人员数量与结构 394 2.2.1.1. 人员配备标准 394 2.2.1.2. 人员岗位职责 397 2.2.1.3. 人员招募流程 399 2.2.1.4. 人员绩效考核 402 2.2.1.5. 人员健康管理 404 2.2.1.6. 人员职业道德培训 406 2.2.1.7. 人员流动与留用策略 408 2.2.2. 技术培训与认证 409 2.2.2.1. 培训目标与内容 409 2.2.2.2. 培训方式与方法 412 2.2.2.3. 培训周期与频率 413 2.2.2.4. 培训效果评估 415 2.2.2.5. 培训资料与工具 416 2.2.2.6. 继续教育与职业发展 418 2.2.3. 人员调度与管理 420 2.2.3.1. 人员调度流程 420 2.2.3.2. 人员工作考核机制 422 2.2.3.3. 人员调度信息系统 424 2.2.3.4. 人员应急调度方案 426 2.2.3.5. 人员调度沟通协调机制 427 2.2.4. 职责与分工 429 2.2.4.1. 职责概述 429 2.2.4.2. 岗位职责分配 431 2.2.4.3. 工作流程与标准 434 2.2.4.4. 沟通与协调机制 436 2.2.4.5. 绩效考核标准 438 2.2.4.6. 人员培训与发展 439 2.2.4.7. 应急响应职责 441 2.2.4.8. 信息记录与反馈 442 2.2.4.9. 责任追究机制 445 2.3. 售后响应时间 447 2.3.1. 响应时间标准 447 2.3.1.1. 响应时间定义 447 2.3.1.2. 标准响应时间分类 449 2.3.1.3. 不同情况的响应时间要求 450 2.3.1.4. 响应时间监控机制 452 2.3.1.5. 响应时间优化策略 454 2.3.1.6. 响应时间记录与反馈 455 2.3.1.7. 响应时间的绩效评估 457 2.3.2. 快速响应机制 459 2.3.2.1. 快速响应团队组建 459 2.3.2.2. 快速响应流程定义 462 2.3.2.3. 快速响应工具与设备 464 2.3.2.4. 快速响应培训与演练 466 2.3.2.5. 快速响应信息通报机制 468 2.3.2.6. 快速响应绩效评估 470 2.3.2.7. 快速响应客户满意度调查 472 2.3.3. 紧急事件处理 474 2.3.3.1. 紧急事件定义与分类 474 2.3.3.2. 紧急事件响应流程 475 2.3.3.3. 紧急事件处理团队组成 478 2.3.3.4. 紧急事件处理标准操作程序 480 2.3.3.5. 紧急事件后评估与反馈 482 2.3.3.6. 紧急事件处理案例分析 484 2.3.3.7. 紧急事件处理培训与演练 486 2.3.4. 客户反馈机制 487 2.3.4.1. 客户反馈渠道设计 487 2.3.4.2. 客户反馈信息收集 489 2.3.4.3. 客户反馈处理流程 491 2.3.4.4. 客户反馈分析与改进 493 2.3.4.5. 客户反馈满意度调查 496 2.3.4.6. 客户反馈定期报告 497 2.3.4.7. 客户反馈案例分享 499 2.3.5. 响应时间评估 501 2.3.5.1. 响应时间评估标准 501 2.3.5.2. 响应时间评估方法 503 2.3.5.3. 响应时间评估工具 505 2.3.5.4. 响应时间数据分析 508 2.3.5.5. 客户满意度调查 509 2.3.5.6. 评估结果反馈机制 511 2.3.5.7. 持续改进计划 514 2.3.5.8. 响应时间考核指标 516 2.3.5.9. 定期评估与审查 518 2.4. 售后服务体系 519 2.4.1. 服务网络布局 519 2.4.1.1. 服务网络覆盖区域 519 2.4.1.2. 服务点选择与布局 522 2.4.1.3. 服务人员配置标准 523 2.4.1.4. 服务响应时间要求 525 2.4.1.5. 服务车辆与设备管理 526 2.4.1.6. 区域服务质量监控 528 2.4.1.7. 客户反馈与改进机制 530 2.4.2. 服务流程标准化 532 2.4.2.1. 服务流程设计 532 2.4.2.2. 服务标准制定 535 2.4.2.3. 服务人员培训与管理 537 2.4.2.4. 服务反馈机制 539 2.4.2.5. 服务质量监控 541 2.4.2.6. 服务案例分析 543 2.4.2.7. 服务改进与优化 545 2.4.3. 体系管理与优化 547 2.4.3.1. 体系目标设定与评估 547 2.4.3.2. 服务质量管理机制 549 2.4.3.3. 技术支持与资源配置 552 2.4.3.4. 绩效考核与反馈机制 554 2.4.3.5. 持续改进与创新方案 555 2.4.4. 质量跟踪与改进 557 2.4.4.1. 质量跟踪机制建立 557 2.4.4.2. 质量指标设定与评估 559 2.4.4.3. 质量问题反馈与处理流程 561 2.4.4.4. 定期质量审查与评估 563 2.4.4.5. 持续改进措施与效果评估 564 2.4.5. 客户满意度调查 565 2.4.5.1. 调查方法与工具 565 2.4.5.2. 调查对象及样本选取 567 2.4.5.3. 数据分析与结果解读 568 2.4.5.4. 反馈机制与改进措施 570 2.4.5.5. 定期评估与持续改进 572 项目实施方案 绿化日常养护内容及标准 养护频率与计划 养护频率的制定原则 首先,养护频率的制定需要考虑植物种类的特性和生长规律。不同种类的植物对水分、养分和光照的需求是不同的。例如,乔木和灌木的生长周期不同,前者一般需要更长的生长周期,而后者则可能更为旺盛。因此,在制定养护频率时,必须基于植物的生长特性,结合具体的生长阶段进行调整,以确保植物能够在最佳的条件下生长。 其次,季节变化对养护频率的影响也不可忽视。随着季节的变化,植物的生理状态和环境要求会有所不同。例如,春季是植物生长的旺季,此时需要增加浇水和施肥的频率,以促进新芽的生长;而在冬季,植物进入休眠期,养护频率应相应减少,以避免不必要的资源浪费。因此,制定的养护频率必须具备灵活性,能够根据季节变化进行调整,以适应植物的生长需求。 此外,养护频率的制定还要考虑到实际操作的可行性。养护工作的实施者需要具备相应的人员配置和设备支持,才能保证养护频率的有效执行。在人员不足或设备故障的情况下,无法达到既定的养护频率,可能导致植物的养护效果不佳。因此,养护频率的制定应结合实际人力和物力资源的情况,确保可操作性。 在养护计划的制定中,时间安排是关键因素。合理的时间安排能够确保养护工作在最佳时机进行,避免错过重要的养护节点。例如,浇水应选择在早晨或傍晚进行,以减少水分的蒸发;施肥则应在植物生长旺盛的时期进行,以提高肥料的吸收效率。因此,在制定养护频率时,应综合考虑每项工作的最佳时间节点,确保养护工作的高效进行。 此外,养护频率的实施监督也是制定原则的重要组成部分。只有通过有效的监督,才能确保养护频率得到遵守并及时调整。可以通过定期检查和考核机制,对养护工作的执行情况进行评估,发现问题并及时整改。这不仅能够提高养护工作的质量,还能为后续的养护计划提供反馈依据,形成良性的养护循环。 最后,养护频率与成本控制之间的关系也不可忽视。合理的养护频率可以有效降低养护成本,避免资源的浪费。在制定养护频率时,必须综合考虑经济性,确保养护方案在满足植物生长需求的同时,能够控制在预算范围内,以实现经济与生态的双赢。 通过以上分析,我们可以总结出制定养护频率时需要考虑的几个关键原则:植物特性、季节变化、实际可行性、时间安排、实施监督以及成本控制。这些原则相辅相成,共同构成了科学合理的养护频率制定体系,为后续的绿化养护工作奠定了基础。 以下是养护频率制定原则的总结表格: 制定原则 具体内容 影响因素 植物特性 根据不同植物的生长特性制定养护频率 植物种类、生命周期、环境需求 季节变化 随季节变化调整养护频率 气候、植物生长阶段 实际可行性 考虑人员和设备配置,确保执行可行性 人力资源、设备状况 时间安排 确定每项养护工作的最佳时间 日常气候、植物生长状态 实施监督 通过定期检查和考核确保养护频率的遵守 监督机制、考核标准 成本控制 合理控制养护频率与预算之间的关系 养护预算、资源使用效率 综上所述,养护频率的制定不仅是技术层面的考虑,更是管理和经济层面的综合考量。合理的养护频率能够有效促进植物的健康成长,确保绿化养护项目的顺利实施。 养护频率与季节变化的关系 ● 春季(3月至5月) - 春季是植物生长的旺盛期,气温逐渐回暖,植物开始萌芽。此时养护频率应增加,以满足植物对水分和养分的需求。 - 养护措施: - 浇水:每周至少2次,确保土壤湿润,以促进新根生长。 - 施肥:建议使用氮肥和复合肥,每月施肥1 - 2次,以提供足够的养分。 - 修剪:对乔木和灌木进行适时修剪,促进新枝发芽,增加通风透光。 - 除草:每周进行一次除草,控制杂草生长,减少养分竞争。 ● 夏季(6月至8月) - 夏季高温多雨,植物生长迅速,但也容易受到病虫害的侵扰,因此养护频率仍需保持较高水平。 - 养护措施: - 浇水:根据天气情况,干旱时每周浇水2 - 3次,保持土壤湿润。 - 施肥:每月施肥1次,使用高氮肥,促进生长。 - 病虫害防治:每两周进行一次农药喷洒,防治病虫害,确保植物健康。 - 修剪:定期检查植物生长情况,及时修剪枯萎和病虫害枝条。 ● 秋季(9月至11月) - 秋季是植物的成熟期,生长速度减缓,此时应适当减少养护频率。 - 养护措施: - 浇水:根据降雨情况,通常每周浇水1 - 2次,避免水涝。 - 施肥:在9月份施一次基肥,以增强植物越冬能力。 - 修剪:适度修剪,清理枯黄叶,改善通风。 - 除草:每两周进行一次除草,控制杂草。 ● 冬季(12月至2月) - 冬季气温低,植物进入休眠期,养护频率可大幅降低。 - 养护措施: - 浇水:每月1次,保持土壤微湿,防止植物干枯。 - 施肥:冬季一般不施肥,待春季再进行。 - 修剪:可以进行轻度修剪,去除病虫害枝条,促进春季发芽。 - 除草:每月进行一次除草,防止杂草影响植物生长。 养护频率与季节变化的关系还需关注以下几个方面: ■ 植物种类差异 - 不同植物对养护的需求不同,比如热带植物在冬季仍需较高的温度和湿度,而耐寒植物则能耐受寒冷天气。 ■ 土壤条件 - 土壤的排水性、透气性和养分含量会影响植物的生长,需根据土壤状况调整浇水和施肥频率。 ■ 气候因素 - 气候变化,如降雨量、温度波动等,都会影响植物的水分需求,养护计划应根据实时气象数据进行调整。 下表总结了不同季节的养护频率和主要措施: 季节 浇水频率 施肥频率 修剪频率 除草频率 病虫害防治 春季 每周2次 每月1-2次 根据需要修剪 每周1次 每月1次 夏季 每周2-3次 每月1次 根据需要修剪 每两周1次 每两周1次 秋季 每周1-2次 每月1次 适度修剪 每两周1次 根据需要防治 冬季 每月1次 不施肥 轻度修剪 每月1次 根据需要防治 通过合理安排养护频率并结合实际情况进行调整,可以有效保障植物的生长、健康和美观。适时的养护措施不仅能提高植物的存活率,还能改善整个绿化环境的景观效果,为湖南省疾病控制中心的绿化项目提供优质的服务。 养护计划的时间安排 ● 养护工作分阶段进行 养护工作可分为四个主要阶段:春季、夏季、秋季和冬季。每个阶段的养护内容和时间安排应根据植物的生长特性和季节变化进行调整。 ■ 春季(0至30天内) - 进行全面的绿地检查,记录植物的生长状况。 - 开展施肥工作,使用复合肥和有机肥,满足植物生长需求。 - 进行第一次修剪,主要针对灌木和乔木,促进新芽生长。 - 开展病虫害监测,及时进行防治措施。 ■ 夏季(31至120天内) - 定期浇水,确保土壤湿润,特别是在干旱天气。 - 进行草坪修剪,保持草坪高度在10厘米以内。 - 加强病虫害的监测与防治,确保植物健康。 - 根据植物生长情况调整肥料施用频率,确保营养供应。 ■ 秋季(121至210天内) - 进行秋季修剪,清理枯叶和病弱枝,促进植物通风。 - 准备冬季防护措施,适当施肥以增强植物抗寒能力。 - 加强对草坪的管理,适时进行补水和施肥。 - 进行全面的绿地检查,记录植物的生长状况,并为冬季养护做准备。 ■ 冬季(211至365天内) - 进行冬季修剪,主要针对乔木和常绿植物。 - 定期检查植物状态,尤其是防寒措施的落实情况。 - 进行病虫害防治,确保植物在冬季不受侵害。 - 根据天气情况,适时进行浇水,保持土壤湿润。 ● 日常养护安排 在四个季节的养护工作中,日常养护安排同样重要。日常养护包括浇水、施肥、除草、修剪等工作,具体安排如下: ■ 每周工作安排 - 每周安排至少两次的浇水,尤其是在干旱天气,确保植物生长所需水分。 - 每周进行一次病虫害监测,及时发现并处理问题。 - 每周检查草坪,确保无杂草和病虫害,必要时进行修剪。 - 每周记录养护作业情况,确保养护记录详实。 ■ 每月工作安排 - 每月对乔木和灌木进行一次全面检查,记录生长情况。 - 每月进行一次施肥,确保植物的营养需求。 - 每月对绿地进行清扫,保持环境整洁,无垃圾和杂物。 ● 项目时间节点 根据项目要求,具体时间节点安排如下: 时间节点 工作内容 频率 0-30天 春季全面检查,施肥,首次修剪 一次 31-120天 夏季定期浇水,病虫害监测,草坪修剪 每周2次 121-210天 秋季修剪,施肥,全面检查 一次 211-365天 冬季修剪,病虫害防治,浇水 每周1次 ● 养护计划调整机制 养护计划应具备灵活性,根据实际情况进行调整。具体措施包括: - 定期召开养护工作会议,讨论养护计划的实施情况。 - 根据天气变化、植物生长情况及时调整养护频率和内容。 - 收集养护效果的反馈意见,优化后续的养护工作。 ● 养护效果评估 养护效果的评估是确保养护计划有效实施的重要环节。每季度进行一次效果评估,主要内容包括: - 绿地植物的存活率和生长情况。 - 病虫害的发生情况及处理效果。 - 养护记录的完整性和准确性。 通过以上详细的时间安排,湖南省疾病控制中心绿化维护项目将能够高效实施,确保绿地植物的健康生长,实现良好的观赏效果。这不仅符合招标文件的技术要求,也为后续的养护工作奠定了坚实的基础。 养护频率对植物生长的影响 养护频率对植物生长的影响是一个至关重要的因素,它直接关系到绿化项目的成效及植物的健康成长。在绿化养护过程中,合理的养护频率能够有效促进植物的生长,增强其抵御外界环境压力的能力。通过定期的养护措施,如浇水、施肥、修剪等,能够确保植物的营养需求和生长需求得到及时满足,从而达到最佳的生长状态。 首先,养护频率的高低直接影响植物的水分供应。植物在生长过程中需要适量的水分来维持其生命活动。如果养护频率过低,植物可能会因缺水而出现生长缓慢、叶片枯黄等问题。根据植物的种类及其生长阶段,合理安排浇水频率,通常在春夏季节需要增加浇水次数,而在秋冬季节则可以适当减少。此外,定期的灌溉还能促进根系的深层生长,使植物在干旱条件下更具适应性。 其次,养护频率对植物的营养供应同样具有重要影响。施肥是促进植物生长的关键环节,而施肥的频率和时间安排必须科学合理。过频的施肥可能导致植物根系受损,而施肥不足则会导致植物缺乏必需的养分,影响其生长。因此,养护计划中需明确施肥的时间间隔、施肥量和施肥方法,以确保植物在生长周期内获得均衡的营养供给。 再者,养护频率也影响植物的修剪效果。定期的修剪能够促进新枝的生长,使植物形态更加美观,同时也能有效防止病虫害的发生。针对不同植物的生长特性,合理安排修剪的频率和时间,能够最大限度地发挥植物的观赏价值和生态功能。比如,春季是许多植物的生长季节,此时进行修剪,能够促进其新枝的萌发;而在花期后进行修剪,可以有效去除残花,促进植物的再次开花。 此外,养护频率还与病虫害的防治紧密相关。植物在生长过程中容易受到病虫害的侵袭,定期的检查和防治措施能够及时发现问题并进行处理。养护频率不足可能导致病虫害蔓延,进而影响整个绿化区域的健康。因此,建立定期的病虫害监测机制,结合养护频率,能够有效降低病虫害对植物的影响。 在实际养护中,养护频率的制定应综合考虑植物的生长特性、季节变化以及环境因素。随着季节的变化,植物的生长需求也会随之改变,养护计划应随之调整。例如,在春季和夏季,植物生长旺盛,需要增
疾控中心绿化项目投标方案585页.docx
下载提示

1.本文档仅提供部分内容试读;

2.支付并下载文件,享受无限制查看;

3.本网站所提供的标准文本仅供个人学习、研究之用,未经授权,严禁复制、发行、汇编、翻译或网络传播等,侵权必究;

4.左侧添加客服微信获取帮助;

5.本文为word版本,可以直接复制编辑使用。


这个人很懒,什么都没留下
个人认证 查看用户
该文档于 上传
×
精品标书制作
百人专家团队
擅长领域:
工程标 服务标 采购标
16852
已服务主
2892
中标量
1765
平台标师
扫码添加客服
客服二维码
咨询热线:192 3288 5147
公众号
微信客服
客服