文库 货物类投标方案 食品食材

广东省广州监狱警察职工食材原料配送服务项目(2025-2027).docx

DOCX   699页   下载928   2025-07-02   浏览90   收藏22   点赞68   评分-   419899字   158.00

AI慧写标书

十分钟千页标书高效生成

温馨提示:当前文档最多只能预览 15 页,若文档总页数超出了 15 页,请下载原文档以浏览全部内容。
广东省广州监狱警察职工食材原料配送服务项目(2025-2027).docx 第1页
广东省广州监狱警察职工食材原料配送服务项目(2025-2027).docx 第2页
广东省广州监狱警察职工食材原料配送服务项目(2025-2027).docx 第3页
广东省广州监狱警察职工食材原料配送服务项目(2025-2027).docx 第4页
广东省广州监狱警察职工食材原料配送服务项目(2025-2027).docx 第5页
广东省广州监狱警察职工食材原料配送服务项目(2025-2027).docx 第6页
广东省广州监狱警察职工食材原料配送服务项目(2025-2027).docx 第7页
广东省广州监狱警察职工食材原料配送服务项目(2025-2027).docx 第8页
广东省广州监狱警察职工食材原料配送服务项目(2025-2027).docx 第9页
广东省广州监狱警察职工食材原料配送服务项目(2025-2027).docx 第10页
广东省广州监狱警察职工食材原料配送服务项目(2025-2027).docx 第11页
广东省广州监狱警察职工食材原料配送服务项目(2025-2027).docx 第12页
广东省广州监狱警察职工食材原料配送服务项目(2025-2027).docx 第13页
广东省广州监狱警察职工食材原料配送服务项目(2025-2027).docx 第14页
广东省广州监狱警察职工食材原料配送服务项目(2025-2027).docx 第15页
剩余684页未读, 下载浏览全部

开通会员, 优惠多多

6重权益等你来

首次半价下载
折扣特惠
上传高收益
特权文档
AI慧写优惠
专属客服
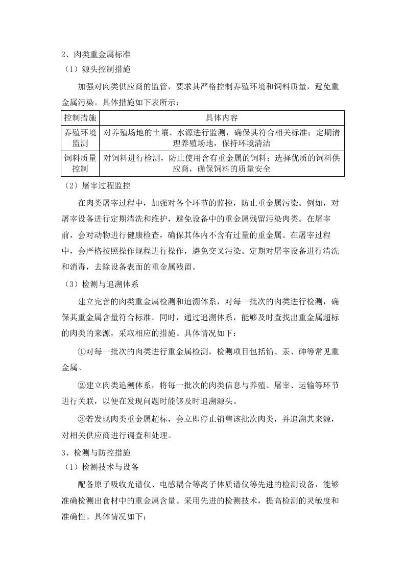
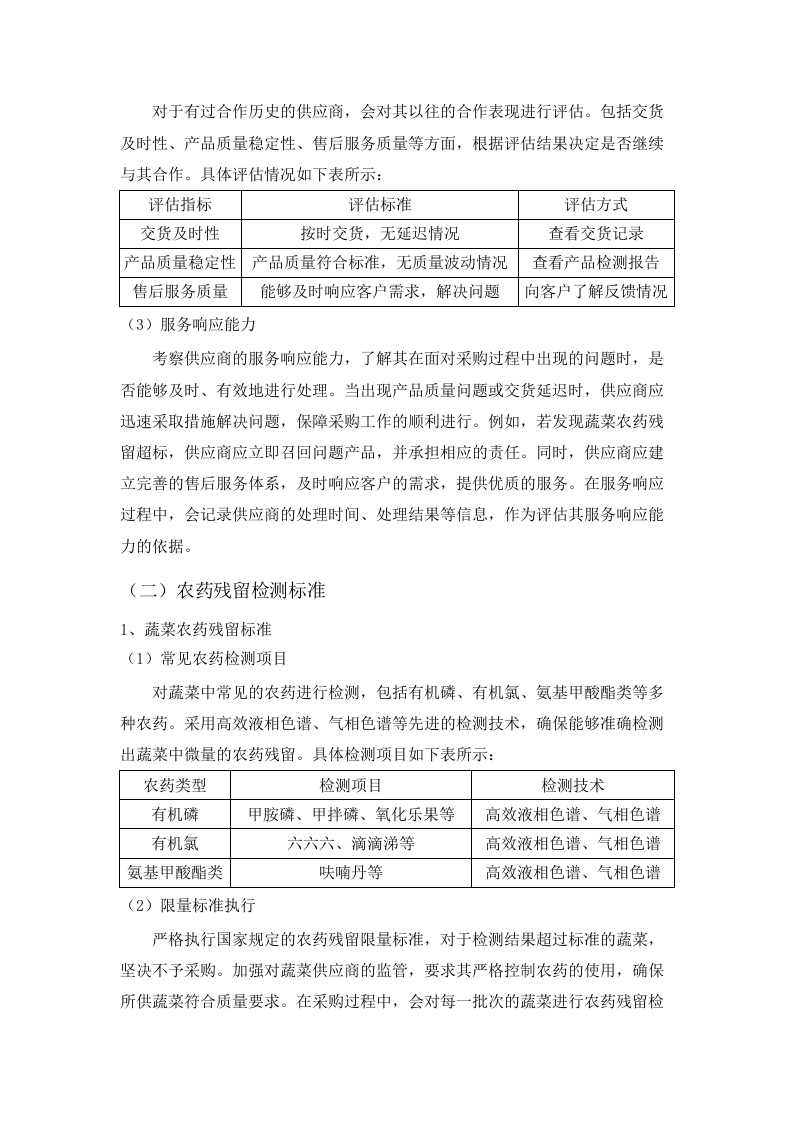
广东省广州监狱警察职工食材原料配送服务项目(2025-2027) 第一章 质量及安全保证措施 6 第一节 质量管理制度 6 一、 原材料采购标准 6 二、 仓储管理规范 18 第二节 安全检测计划 43 一、 蔬菜农残检测 43 二、 肉类检疫程序 62 第三节 冷链运输保障 76 一、 冷藏车辆配置 76 二、 水产品运输方案 89 第四节 配送安全保障 108 一、 人员健康管理 108 二、 智能调度系统 121 第五节 应急响应机制 138 一、 突发事件处置 138 二、 应急物资储备 157 第六节 食品安全追溯 173 一、 溯源系统建设 173 二、 问题产品处理 186 第二章 食品配送管理及安全追溯能力 198 第一节 采购订单网上流转 198 一、 食材配送管理信息系统 198 二、 肉类采购订单管理 210 第二节 配送流程管控 222 一、 物流智能调度系统 222 二、 水产类配送管理 238 第三节 对账结算 243 一、 自动结算报表系统 243 二、 蔬菜类结算标准 256 第四节 食材来源追溯 267 一、 全流程溯源系统 267 二、 米面油追溯管理 287 第三章 冷藏运输能力 300 第一节 冷藏车辆配置 300 一、 自有冷藏运输车辆配置 300 二、 租赁冷藏运输车辆管理 302 三、 冷藏车辆配置承诺 306 第二节 冷藏运输保障 319 一、 广州监狱配送调度 319 二、 温控管理措施 336 三、 车辆维护保养计划 352 第四章 投标人食品安全检测能力 369 第一节 检测设备清单 369 一、 真菌霉素检测仪 369 二、 农药残留检测仪 381 三、 亚硝检测仪 390 四、 细菌检测仪 398 五、 食品添加剂检测仪 420 第二节 设备佐证材料 436 一、 自有设备证明文件 436 二、 租赁设备证明文件 441 三、 等效设备说明文件 443 第三节 设备图片展示 444 一、 光学显微镜实物图 444 二、 莱克多巴胺检测仪 445 三、 肉类综合检测仪 447 第四节 设备功能说明 449 一、 抗生素检测仪 449 二、 食品重金属检测仪 466 第五节 检测能力承诺 482 一、 设备投入承诺书 482 二、 检测标准承诺 496 三、 应急处理方案 519 第五章 货物来源组织保障实力 531 第一节 自有基地证明 531 一、 蔬菜类自有生产基地 531 二、 猪肉类自有生产基地 533 三、 禽肉类自有生产基地 536 四、 水产类自有生产基地 540 五、 副食品类自有生产基地 544 第二节 合作供货协议 549 一、 蔬菜类供货协议 549 二、 猪肉类供货协议 551 三、 禽肉类供货协议 551 四、 水产类供货协议 553 五、 副食品类供货协议 554 第三节 供货能力保障 555 一、 蔬菜类货源保障 555 二、 猪肉类货源保障 558 三、 禽肉类货源保障 571 四、 水产类货源保障 575 五、 副食品类货源保障 579 第六章 突发应急供应及售后服务情况 583 第一节 应急配送响应 583 一、 30分钟应急配送承诺 583 二、 应急配送资源保障 602 第二节 应急物资储备 616 一、 5天物资储备能力 616 二、 24小时配送保障 631 第三节 售后服务体系 649 一、 24小时服务热线 649 二、 配送过程追溯机制 665 三、 服务质量提升措施 685 质量及安全保证措施 质量管理制度 原材料采购标准 供应商准入评估机制 资质审核标准 证书有效性审查 在供应商准入阶段,会仔细核查其提供的各类证书的有效期,保证在项目合同履行期内持续有效。对于如营业执照、食品生产许可证、动物检疫合格证明等关键证书,会与发证机构进行核实。若发现证书有效期无法覆盖合同履行期,会要求供应商提前按规定办理延期手续,并提供相应的承诺函。具体核查情况如下表所示: 证书类型 有效期核查要求 处理方式 营业执照 确保在项目合同履行期内有效 若无法覆盖,要求办理延期并提供承诺函 食品生产许可证 确保在项目合同履行期内有效 若无法覆盖,要求办理延期并提供承诺函 动物检疫合格证明 确保在项目合同履行期内有效 若无法覆盖,要求办理延期并提供承诺函 产地来源核实 为保证食材来源的可靠性和合法性,会通过实地考察、资料查验等方式,核实蔬菜供应商的产地是否为广州地区范围内的自营基地、商品菜基地或蔬菜专业流通市场,以及肉类供应商是否为广州地区正规屠宰场。具体核实情况如下表所示: 产地来源核实 供应商类型 产地来源要求 核实方式 蔬菜供应商 产地为广州地区范围内的自营基地、商品菜基地或蔬菜专业流通市场 实地考察、资料查验 肉类供应商 为广州地区正规屠宰场 实地考察、资料查验 资质更新跟踪 建立供应商资质档案,对其资质证书的更新情况进行定期跟踪,确保始终符合准入要求。对于证书即将到期或需要年审、继续教育等的供应商,会及时提醒办理相关手续。具体跟踪情况如下表所示: 证书类型 更新要求 跟踪方式 提醒时间 营业执照 按时进行年审 定期检查档案信息 到期前3个月 食品生产许可证 有效期内保持有效 定期检查档案信息 到期前3个月 动物检疫合格证明 每次供货时确保有效 每次供货时检查 无 产品质量评估 感官指标评估 通过感官检测的方式,对蔬菜的色泽、气味、滋味、形态以及肉类的外观、质地、气味等进行评估。具体评估情况如下表所示: 产品类型 感官指标 评估标准 蔬菜 色泽 具有本品种固有的颜色,大多数有发亮的光泽 蔬菜 气味 多数具有清馨、甘辛香、甜酸香等气味,无腐烂变质的亚硝酸盐味和其他异常气味 蔬菜 滋味 因品种不同而各异,多数滋味甘淡、甜酸、清爽鲜美,少数具有辛酸、苦涩等特殊风味 蔬菜 形态 尽量避免萎蔫、枯塌、损伤、病变、虫害侵蚀等引起的形态异常 肉类 外观 肌肉有光泽,红色均匀,脂肪乳白色 肉类 质地 纤维清晰,有坚韧性,外表湿润,不粘手 肉类 气味 无异味 理化指标检测 按照国家标准和相关行业规范,对蔬菜的农药残留、亚硝酸盐含量,肉类的抗生素残留、重金属含量等理化指标进行检测。采用专业的检测设备和方法,确保检测结果的准确性和可靠性。具体检测情况如下: ①对于蔬菜,会检测甲胺磷、甲拌磷、氧化乐果等常见农药的残留量,以及亚硝酸盐的含量,确保符合国家规定的限量标准。 ②对于肉类,会检测抗生素残留和重金属含量,如铅、汞、砷等,保证肉类的质量安全。 ③采用高效液相色谱、气相色谱等先进的检测技术,能够准确检测出微量的农药残留和重金属含量。 微生物指标检验 对供应商提供的产品进行微生物指标检验,检测其中的细菌总数、大肠杆菌、霉菌等微生物的含量,确保产品符合食品安全标准。具体检验情况如下: ①对于熟食类产品,严格控制其微生物指标,防止因微生物超标导致食品安全问题。会检测细菌总数、大肠杆菌、霉菌等微生物的含量,确保符合行业标准。 重金属含量控制指标 ②对于生鲜产品,也会进行微生物指标检验,保证其在运输和储存过程中的质量安全。 ③采用专业的检测方法和设备,确保检验结果的准确性和可靠性。定期对检测设备进行校准和维护,保证其性能稳定。 信誉与服务评价 市场口碑调查 通过网络搜索、行业咨询、客户反馈等方式,了解供应商在市场上的口碑和声誉。查看其是否有不良记录,如质量事故、合同纠纷等,评估其商业信誉。具体调查情况如下表所示: 调查方式 调查内容 评估标准 网络搜索 供应商的相关新闻报道、客户评价等 无负面新闻和不良评价 行业咨询 向同行业企业了解供应商的信誉情况 在行业内有良好的口碑 客户反馈 向供应商的现有客户了解其产品质量、服务态度等情况 客户满意度高 历史合作评估 对于有过合作历史的供应商,会对其以往的合作表现进行评估。包括交货及时性、产品质量稳定性、售后服务质量等方面,根据评估结果决定是否继续与其合作。具体评估情况如下表所示: 评估指标 评估标准 评估方式 交货及时性 按时交货,无延迟情况 查看交货记录 产品质量稳定性 产品质量符合标准,无质量波动情况 查看产品检测报告 售后服务质量 能够及时响应客户需求,解决问题 向客户了解反馈情况 服务响应能力 考察供应商的服务响应能力,了解其在面对采购过程中出现的问题时,是否能够及时、有效地进行处理。当出现产品质量问题或交货延迟时,供应商应迅速采取措施解决问题,保障采购工作的顺利进行。例如,若发现蔬菜农药残留超标,供应商应立即召回问题产品,并承担相应的责任。同时,供应商应建立完善的售后服务体系,及时响应客户的需求,提供优质的服务。在服务响应过程中,会记录供应商的处理时间、处理结果等信息,作为评估其服务响应能力的依据。 农药残留检测标准 蔬菜农药残留标准 常见农药检测项目 对蔬菜中常见的农药进行检测,包括有机磷、有机氯、氨基甲酸酯类等多种农药。采用高效液相色谱、气相色谱等先进的检测技术,确保能够准确检测出蔬菜中微量的农药残留。具体检测项目如下表所示: 农药类型 检测项目 检测技术 有机磷 甲胺磷、甲拌磷、氧化乐果等 高效液相色谱、气相色谱 有机氯 六六六、滴滴涕等 高效液相色谱、气相色谱 氨基甲酸酯类 呋喃丹等 高效液相色谱、气相色谱 限量标准执行 严格执行国家规定的农药残留限量标准,对于检测结果超过标准的蔬菜,坚决不予采购。加强对蔬菜供应商的监管,要求其严格控制农药的使用,确保所供蔬菜符合质量要求。在采购过程中,会对每一批次的蔬菜进行农药残留检测,若发现超标情况,会立即与供应商沟通,要求其采取整改措施。同时,会建立供应商黑名单制度,对于多次出现农药残留超标问题的供应商,将其列入黑名单,不再与其合作。 检测频率与范围 定期对采购的蔬菜进行抽样检测,增加检测频率和范围,确保蔬菜的质量安全。具体情况如下: ①对于重点品种和易受农药污染的蔬菜,如绿叶菜、茄果类等,加大检测力度,提高检测的准确性和可靠性。 ②增加检测频率,每周至少对采购的蔬菜进行一次抽样检测。 ③扩大检测范围,不仅检测常见农药的残留量,还会检测其他可能存在的农药残留。 水产类农药残留要求 特定农药检测 针对水产类食材可能接触到的农药,如杀虫剂、杀菌剂等,进行特定的检测。采用专业的检测方法,准确检测出水产类食材中的农药残留情况。具体检测情况如下表所示: 农药类型 检测项目 检测方法 杀虫剂 敌敌畏、马拉硫磷等 专业的化学分析方法 杀菌剂 多菌灵、百菌清等 专业的化学分析方法 水质与环境影响 考虑到水产类食材的生长环境对其农药残留的影响,加强对水产养殖水质和环境的监测。要求水产供应商提供水质检测报告,确保养殖环境符合相关标准,减少农药残留的风险。在与水产供应商合作前,会对其养殖水质和环境进行实地考察,检查水质是否清洁、无污染,养殖环境是否符合卫生要求。同时,会要求供应商定期提供水质检测报告,对水质进行实时监测。若发现水质不符合标准,会要求供应商采取整改措施,如更换水源、加强水质处理等。 风险评估与控制 对水产类食材的农药残留风险进行评估,根据评估结果采取相应的控制措施。如加强对水产供应商的管理,要求其规范用药,避免使用高毒、高残留的农药。具体评估和控制情况如下表所示: 风险等级 评估依据 控制措施 低风险 水产养殖环境良好,用药规范,农药残留检测结果符合标准 定期进行抽检,加强对供应商的监督 中风险 水产养殖环境存在一定风险,用药基本规范,但农药残留检测结果偶尔超标 增加检测频率,要求供应商加强用药管理 高风险 水产养殖环境较差,用药不规范,农药残留检测结果经常超标 暂停合作,要求供应商进行整改,整改合格后再恢复合作 检测方法与设备 先进检测技术应用 不断引进和应用先进的检测技术,如液相色谱-质谱联用技术、气相色谱-质谱联用技术等,提高检测的灵敏度和准确性。能够检测出更低浓度的农药残留,为食品安全提供更可靠的保障。具体应用情况如下表所示: 检测技术 优势 应用范围 液相色谱-质谱联用技术 灵敏度高,能够检测出更低浓度的农药残留 适用于各种类型的农药残留检测 气相色谱-质谱联用技术 准确性高,能够准确鉴定农药的种类和含量 适用于挥发性农药的残留检测 设备校准与维护 建立完善的检测设备校准和维护制度,定期对检测设备进行校准和保养。确保设备的性能稳定,检测结果准确可靠。同时,配备专业的技术人员,负责设备的操作和维护。在设备使用过程中,会按照规定的时间间隔对设备进行校准,确保其测量精度。定期对设备进行保养,清洁设备内部的部件,更换磨损的零件。专业技术人员会对设备进行日常检查和维护,及时发现并解决设备出现的问题。 检测人员培训 加强对检测人员的培训,提高其专业技能和检测水平。定期组织检测人员参加培训和考核,确保其能够熟练掌握检测方法和设备的操作,准确进行农药残留检测。培训内容包括检测方法、设备操作、数据分析等方面的知识。通过培训和考核,提高检测人员的专业素养和工作责任心。同时,会建立检测人员档案,记录其培训和考核情况,作为其职业发展的依据。 重金属含量控制指标 蔬菜重金属限量 产地环境监测 对蔬菜产地的土壤、水源等环境因素进行监测,评估其重金属污染情况。对于重金属污染超标的产地,不予采购其蔬菜。同时,要求蔬菜供应商采取有效的措施,减少重金属对蔬菜的污染。在监测过程中,会采集土壤和水样进行检测,分析其中铅、汞、砷等重金属的含量。若发现产地环境存在重金属污染问题,会与供应商沟通,要求其采取土壤改良、水源净化等措施。对于无法解决污染问题的产地,将不再采购其蔬菜。 抽样检测频率 定期对采购的蔬菜进行抽样检测,增加检测频率,及时发现和处理重金属含量超标的蔬菜。具体情况如下: ①每周至少对采购的蔬菜进行一次抽样检测,确保及时发现问题。 ②对于检测结果异常的蔬菜,进一步追溯其来源,采取相应的措施,如与供应商沟通、要求其整改等。 ③建立蔬菜重金属检测档案,记录每次检测的结果和处理情况,以便进行数据分析和管理。 污染防控措施 要求蔬菜供应商采取有效的污染防控措施,如合理使用化肥、农药,避免使用含有重金属的肥料和农药。同时,加强对蔬菜种植过程的管理,减少重金属的积累。具体措施如下表所示: 防控措施 具体内容 合理使用化肥、农药 选择不含重金属的化肥和农药,按照规定的用量和方法使用 加强种植过程管理 定期对土壤进行检测,根据检测结果调整种植方案;及时清理田间杂草和病虫害,减少重金属的积累 肉类重金属标准 源头控制措施 加强对肉类供应商的监管,要求其严格控制养殖环境和饲料质量,避免重金属污染。具体措施如下表所示: 控制措施 具体内容 养殖环境监测 对养殖场地的土壤、水源进行监测,确保其符合相关标准;定期清理养殖场地,保持环境清洁 饲料质量控制 对饲料进行检测,防止使用含有重金属的饲料;选择优质的饲料供应商,确保饲料的质量安全 屠宰过程监控 在肉类屠宰过程中,加强对各个环节的监控,防止重金属污染。例如,对屠宰设备进行定期清洗和维护,避免设备中的重金属残留污染肉类。在屠宰前,会对动物进行健康检查,确保其体内不含有过量的重金属。在屠宰过程中,会严格按照操作规程进行操作,避免交叉污染。定期对屠宰设备进行清洗和消毒,去除设备表面的重金属残留。 检测与追溯体系 建立完善的肉类重金属检测和追溯体系,对每一批次的肉类进行检测,确保其重金属含量符合标准。同时,通过追溯体系,能够及时查找出重金属超标的肉类的来源,采取相应的措施。具体情况如下: ①对每一批次的肉类进行重金属检测,检测项目包括铅、汞、砷等常见重金属。 ②建立肉类追溯体系,将每一批次的肉类信息与养殖、屠宰、运输等环节进行关联,以便在发现问题时能够及时追溯源头。 ③若发现肉类重金属超标,会立即停止销售该批次肉类,并追溯其来源,对相关供应商进行调查和处理。 检测与防控措施 检测技术与设备 配备原子吸收光谱仪、电感耦合等离子体质谱仪等先进的检测设备,能够准确检测出食材中的重金属含量。采用先进的检测技术,提高检测的灵敏度和准确性。具体情况如下: ①原子吸收光谱仪能够快速、准确地检测出食材中的重金属含量,适用于各种类型的食材检测。 ②电感耦合等离子体质谱仪具有高灵敏度和高分辨率的特点,能够检测出更低浓度的重金属含量。 ③定期对检测设备进行校准和维护,确保其性能稳定,检测结果准确可靠。 供应商管理与监督 加强对供应商的管理和监督,要求其提供产地环境监测报告、饲料检测报告等相关资料,证明其所供食材的重金属含量符合标准。定期对供应商进行检查和评估,对不符合要求的供应商进行整改或淘汰。在与供应商合作前,会要求其提供产地环境监测报告、饲料检测报告等资料,对其进行审核。在合作过程中,会定期对供应商进行实地检查,查看其生产环境和管理情况。若发现供应商存在问题,会要求其限期整改,整改不合格的将与其终止合作。 污染应急处理 制定重金属污染应急处理预案,当发现食材中的重金属含量超标时,能够及时采取措施进行处理。具体措施如下表所示: 应急处理措施 具体内容 召回超标食材 立即停止销售超标食材,将其召回并进行处理 调查供应商 对相关供应商进行调查,查明污染原因,追究其责任 处罚供应商 根据情节轻重,对供应商进行处罚,如罚款、列入黑名单等 冷链运输温度要求 冷藏食材温度标准 温度监测设备 在冷藏运输车辆上安装温度监测设备,如温度传感器、记录仪等,能够实时监测车厢内的温度,并将数据传输到监控中心。通过对温度数据的分析和处理,及时发现温度异常情况,并采取相应的措施。温度传感器能够准确测量车厢内的温度,记录仪会记录温度变化情况。监控中心可以随时查看温度数据,若发现温度异常,会立即通知司机采取措施,如检查制冷设备、调整货物装载方式等。同时,会建立温度异常报警机制,当温度超出规定范围时,系统会自动发出报警信号。 冷链运输温度要求 温度控制措施 采用先进的制冷设备和保温材料,确保车厢内的温度稳定在规定的范围内。定期对制冷设备进行维护和保养,保证其正常运行。同时,合理安排货物的装载方式,避免货物遮挡通风口,影响温度均匀性。选择高效的制冷设备,能够快速降低车厢内的温度,并保持稳定。使用优质的保温材料,减少热量的传递。定期对制冷设备进行检查和维护,更换磨损的零部件。在装载货物时,会合理安排货物的位置,确保通风口畅通,使车厢内的温度均匀分布。 异常温度处理 当发现车厢内的温度异常时,及时采取措施进行处理。具体情况如下: ①检查制冷设备是否正常运行,若设备出现故障,及时进行维修或更换。 ②调整货物的装载方式,避免货物遮挡通风口,影响温度均匀性。 ③增加保温措施,如在车厢内覆盖保温材料,减少热量的传递。 ④对于温度异常导致的食材质量问题,及时进行处理,如更换食材、进行赔偿等,确保食品安全。 冷冻食材运输温度 专业运输车辆 配备专业的冷冻运输车辆,其制冷设备能够满足冷冻食材的运输要求。车辆的保温性能良好,能够有效减少热量的传递,保证车厢内的温度稳定。同时,车辆的密封性好,防止外界空气进入车厢,影响温度控制。选择具有良好制冷性能的车辆,能够快速将车厢内的温度降低到规定的范围。使用优质的保温材料和密封材料,提高车辆的保温和密封性能。定期对车辆进行维护和保养,确保其性能稳定。 制冷设备维护 定期对冷冻运输车辆的制冷设备进行维护和保养,检查制冷系统的运行情况,更换磨损的零部件。确保制冷设备的性能稳定,能够持续提供低温环境。具体维护情况如下表所示: 维护项目 维护内容 维护周期 检查制冷系统 检查制冷压缩机、冷凝器、蒸发器等部件的运行情况 每月一次 更换零部件 更换磨损的密封件、过滤器等零部件 每季度一次 清洁制冷设备 清洁制冷设备的表面和内部,去除灰尘和杂物 每周一次 运输过程监控 在冷冻运输过程中,实时监控车厢内的温度和制冷设备的运行状态。通过远程监控系统,能够及时发现异常情况,并采取相应的措施。同时,记录运输过程中的温度数据,以备查验。具体监控情况如下表所示: 监控内容 监控方式 处理措施 车厢内温度 通过温度传感器实时监测 若温度异常,及时通知司机采取措施 制冷设备运行状态 通过远程监控系统实时监控 若设备出现故障,及时安排维修人员进行维修 温度记录与追溯 记录方式与频率 采用电子记录的方式,实时记录车厢内的温度数据。记录频率不少于每10分钟一次,确保温度数据的准确性和完整性。同时,将温度记录数据存储在服务器中,便于查询和管理。电子记录方式具有准确性高、存储方便等优点。每10分钟记录一次温度数据,能够及时反映车厢内温度的变化情况。服务器会对温度记录数据进行备份,防止数据丢失。可以通过服务器随时查询温度记录数据,为运输过程的管理和追溯提供依据。 追溯体系建立 建立温度追溯体系,将温度记录数据与采购订单、供应商信息、运输车辆信息等进行关联。当发现食材质量问题时,能够通过温度追溯体系,快速查找出问题的原因和责任方。具体情况如下: ①在采购订单中记录食材的来源、数量、质量要求等信息。 ②在供应商信息中记录供应商的名称、地址、联系方式等信息。 ③在运输车辆信息中记录车辆的车牌号、司机信息等。 ④将温度记录数据与上述信息进行关联,建立温度追溯体系。当发现食材质量问题时,可以通过查询温度记录数据,了解运输过程中的温度变化情况,同时结合采购订单、供应商信息和运输车辆信息,快速查找出问题的原因和责任方。 数据安全与保存 加强对温度记录数据的安全管理,采取加密、备份等措施,确保数据的安全。温度记录数据保存期限不少于项目合同履行期,以备相关部门的检查和查询。具体情况如下: ①对温度记录数据进行加密处理,防止数据泄露。 ②定期对温度记录数据进行备份,存储在不同的存储介质中,防止数据丢失。 ③建立数据访问权限管理制度,只有授权人员才能访问温度记录数据。 ④温度记录数据保存期限不少于项目合同履行期,在保存期限内,确保数据的完整性和可查询性。 仓储管理规范 生鲜食材分区存放 肉类专区设置 鲜肉类冷藏管理 鲜肉类需存于冷藏区,精确把控温度在0-4℃,此温度范围能最大程度保证肉类的新鲜度和口感。定期对冷藏设备的运行状态展开检查,查看制冷系统是否正常、温度传感器是否精准,确保温度稳定无波动。 生鲜食材分区存放 鲜肉类冷藏管理 对鲜肉类进行科学分类摆放,依据不同的种类、部位、批次等进行区分,避免相互挤压和碰撞,减少物理损伤的风险。安排专人负责鲜肉类的管理,每天至少检查一次其质量状况,一旦发现变质或即将过期的肉类,立即进行处理。 在鲜肉类存放区域配备充足的保鲜材料,如保鲜膜、保鲜袋等,对肉类进行妥善包装,有效防止水分流失和氧化变质。严格遵守先进先出的原则,在存放时做好标记,确保先入库的鲜肉类先被使用,减少库存积压和浪费。 管理要点 具体措施 温度控制 将冷藏区温度严格控制在0-4℃,定期检查设备运行状态 分类摆放 按种类、部位、批次分类,避免挤压碰撞 专人管理 每天检查质量,及时处理变质或过期肉类 保鲜包装 配备保鲜膜、保鲜袋等进行包装 先进先出 做好标记,确保先入库的先使用 冻肉类冷冻要求 冻肉类应存放在冷冻区,温度稳定保持在-18℃以下,以此确保肉体冻实而坚硬,无化冻现象。定期检查冷冻设备的制冷效果,查看压缩机工作情况、制冷剂是否充足,保证温度恒定。 冻肉类冷冻要求 对冻肉类进行细致分类包装,明确标明种类、重量和生产日期等关键信息,便于高效管理和精准追溯。严格按照包装上的标识进行存放,保证相同种类和批次的冻肉类集中放置在一起。 在冻肉类存放区域设置防护措施,如安装防撞栏、缓冲垫等,防止货物受到外力撞击和损坏。定期清理冷冻区的冰霜和杂物,保持环境整洁,每月至少进行一次全面清洁。 严格控制冻肉类的存放时间,依据不同的肉类品种和质量要求,设定合理的保质期。对于即将超过保质期的冻肉类,及时进行处理,如降价促销、加工成其他产品等,确保食品安全。 ①温度要求:保持在-18℃以下,定期检查制冷效果。 ②分类包装:标明种类、重量、生产日期等信息。 ③防护措施:设置防撞栏、缓冲垫等,防止货物受损。 ④环境清理:定期清理冰霜和杂物,每月全面清洁一次。 ⑤存放时间控制:设定合理保质期,处理即将过期肉类。 分区标识清晰 在每个肉类存放区域设置明显的标识牌,采用统一、规范的标识标准,清晰注明肉类的种类、批次、入库时间和保质期等关键信息。标识牌应确保清晰可见,无论是在白天还是夜晚,工作人员都能轻松识别。 分区标识清晰 定期对标识牌的完整性和准确性进行检查,查看是否有损坏、褪色、信息错误等情况,如有则及时进行更换和修正。同时,建立标识牌的管理档案,详细记录标识牌的更换和使用情况。 在仓库的显著位置设置区域分布图,准确标明各个肉类存放区域的位置和名称,方便工作人员快速找到所需的肉类。对工作人员进行标识牌使用和管理的培训,使其熟悉标识牌的信息内容、识别方法和操作规范,提高工作效率和准确性。 每两周对标识牌进行一次全面检查,确保其清晰、准确。若发现标识牌损坏或信息模糊,应在24小时内完成更换或修正。建立标识牌管理档案,记录每次检查和更换情况,以备追溯和查询。区域分布图应根据仓库实际布局的变化及时更新,确保其准确性和实用性。工作人员培训应定期进行,每年至少组织一次,提高其对标识牌的识别和管理能力。 避免交叉污染 在肉类存放过程中,采取有效的隔离措施,使用隔板、货架等设备对不同种类和批次的肉类进行分隔存放,避免相互接触和交叉污染。选用符合
广东省广州监狱警察职工食材原料配送服务项目(2025-2027).docx
下载提示

1.本文档仅提供部分内容试读;

2.支付并下载文件,享受无限制查看;

3.本网站所提供的标准文本仅供个人学习、研究之用,未经授权,严禁复制、发行、汇编、翻译或网络传播等,侵权必究;

4.左侧添加客服微信获取帮助;

5.本文为word版本,可以直接复制编辑使用。


这个人很懒,什么都没留下
未认证用户 查看用户
该文档于 上传
推荐文档
×
精品标书制作
百人专家团队
擅长领域:
工程标 服务标 采购标
16852
已服务主
2892
中标量
1765
平台标师
扫码添加客服
客服二维码
咨询热线:192 3288 5147
公众号
微信客服
客服