文库 服务类投标方案 审计服务

5个PPP项目竣工结算复核及竣工财务决算审计投标方案.docx

DOCX   1282页   下载770   2025-09-03   浏览52   收藏71   点赞897   评分-   750611字   228.00

AI慧写标书

十分钟千页标书高效生成

温馨提示:当前文档最多只能预览 15 页,若文档总页数超出了 15 页,请下载原文档以浏览全部内容。
5个PPP项目竣工结算复核及竣工财务决算审计投标方案.docx 第1页
5个PPP项目竣工结算复核及竣工财务决算审计投标方案.docx 第2页
5个PPP项目竣工结算复核及竣工财务决算审计投标方案.docx 第3页
5个PPP项目竣工结算复核及竣工财务决算审计投标方案.docx 第4页
5个PPP项目竣工结算复核及竣工财务决算审计投标方案.docx 第5页
5个PPP项目竣工结算复核及竣工财务决算审计投标方案.docx 第6页
5个PPP项目竣工结算复核及竣工财务决算审计投标方案.docx 第7页
5个PPP项目竣工结算复核及竣工财务决算审计投标方案.docx 第8页
5个PPP项目竣工结算复核及竣工财务决算审计投标方案.docx 第9页
5个PPP项目竣工结算复核及竣工财务决算审计投标方案.docx 第10页
5个PPP项目竣工结算复核及竣工财务决算审计投标方案.docx 第11页
5个PPP项目竣工结算复核及竣工财务决算审计投标方案.docx 第12页
5个PPP项目竣工结算复核及竣工财务决算审计投标方案.docx 第13页
5个PPP项目竣工结算复核及竣工财务决算审计投标方案.docx 第14页
5个PPP项目竣工结算复核及竣工财务决算审计投标方案.docx 第15页
剩余1267页未读, 下载浏览全部

开通会员, 优惠多多

6重权益等你来

首次半价下载
折扣特惠
上传高收益
特权文档
AI慧写优惠
专属客服
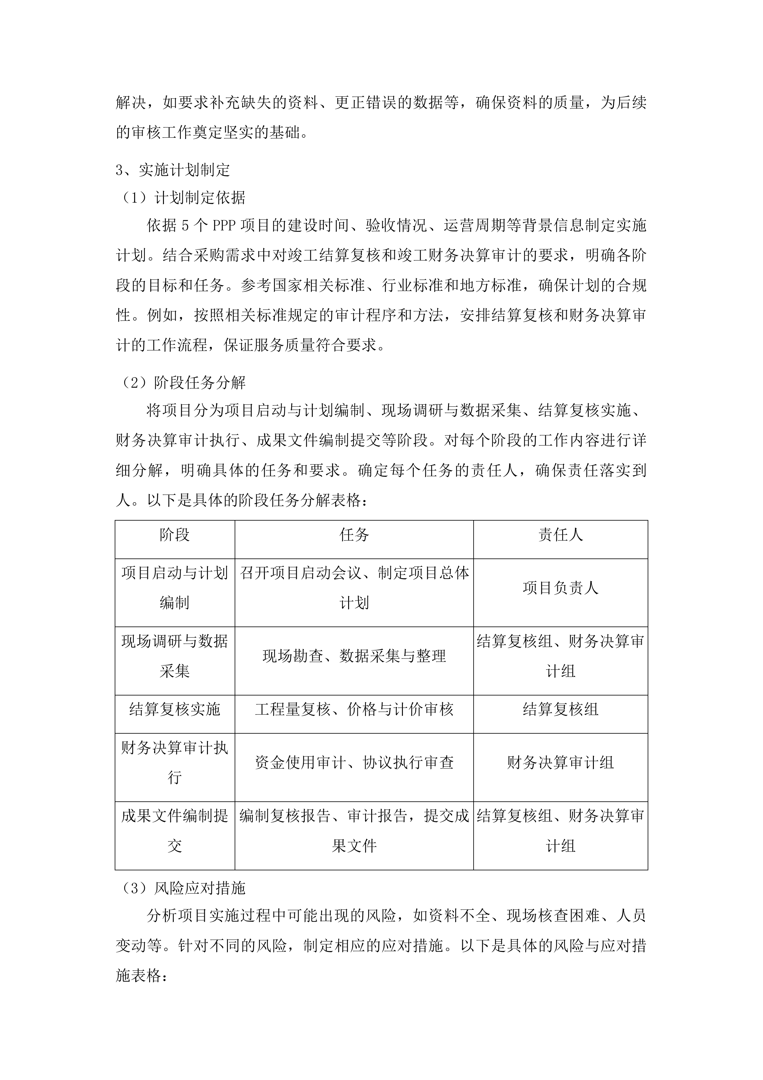
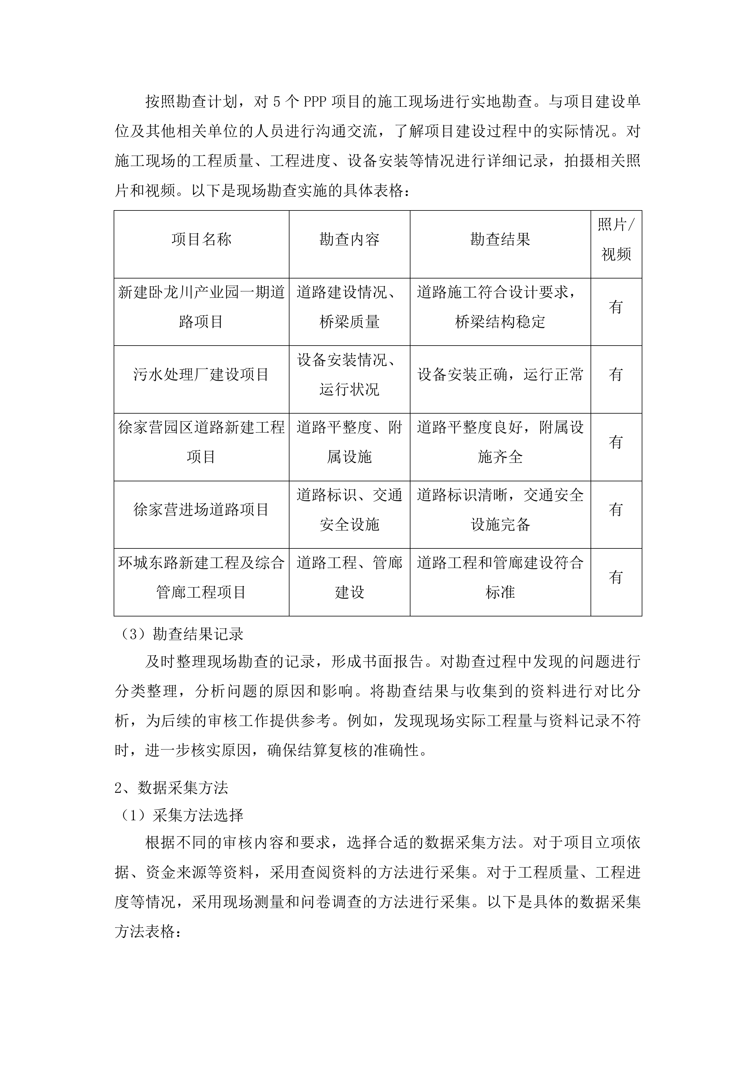
5个PPP项目竣工结算复核及竣工财务决算审计投标方案 第一章 项目实施方案 8 第一节 总体实施计划 8 一、 项目全流程阶段划分 8 二、 各PPP项目实施适配 24 第二节 进度保障措施 42 一、 时间节点控制体系 42 二、 延期风险应急处理 58 第三节 团队分工安排 75 一、 核心岗位配置 75 二、 专业人员配置方案 98 第四节 岗位职责划分 110 一、 管理岗位权责界定 110 二、 业务岗位工作范围 124 第五节 对项目目标的理解 142 一、 服务核心目标认知 142 二、 审计重点内容把握 163 第二章 拟投入本项目班组人员配备情况 179 第一节 人员结构与配备 179 一、 项目团队岗位配置 179 二、 人员执业资格要求 200 三、 项目经验匹配度 210 第二节 岗位职责划分 222 一、 项目经理职责范围 222 二、 审计人员工作内容 237 三、 质量控制岗位职责 255 四、 辅助人员保障职责 264 第三节 人员分工合理性 278 一、 项目分组实施安排 278 二、 具体项目责任分配 294 三、 分工效率保障措施 312 第四节 人员责任划分清晰 325 一、 岗位责任清单建立 325 二、 项目成果责任归属 340 三、 责任追究管理办法 349 第五节 人员调配与替补机制 371 一、 关键岗位替补安排 371 二、 人员调配响应流程 385 三、 进度质量保障措施 397 第三章 质量保证及控制措施 411 第一节 质量保证体系 411 一、 质量目标设定 411 二、 质量责任机制构建 423 三、 内部复核流程设计 432 第二节 复核及审计制度 444 一、 复核审计流程规范 445 二、 岗位责任分工机制 460 三、 三级复核制度实施 478 第三节 质量控制节点设置 491 一、 新建卧龙川产业园一期道路项目质控节点 491 二、 污水处理厂建设项目质控节点 504 三、 徐家营园区道路新建工程项目质控节点 514 四、 徐家营进场道路项目质控节点 524 五、 环城东路新建工程及综合管廊工程项目质控节点 536 第四节 风险应对预案 550 一、 结算数据偏差应对 550 二、 财务数据不实处理 559 三、 合同执行争议协调 572 四、 资料不全应对措施 583 第五节 差错预防与纠正措施 590 一、 差错预防机制建设 590 二、 差错纠正处理流程 598 三、 质量持续改进措施 607 第四章 工作进度计划及进度保障措施 621 第一节 进度计划编制 621 一、 阶段性工作计划制定 621 二、 工作目标与交付成果 637 第二节 关键节点安排 658 一、 项目启动与资料收集 658 二、 初步审核与成果提交 674 第三节 进度保障机制 691 一、 进度跟踪与协调 691 二、 责任人制度建立 707 第四节 资源调配方案 713 一、 人力资源配置 713 二、 设备与工具保障 727 第五节 应急响应预案 742 一、 进度风险应对措施 742 二、 应急保障与启动条件 759 第五章 对项目背景、规模、特点的理解及应对方案 767 第一节 项目背景理解 767 一、 项目类型与领域范围 767 二、 项目建设实施概况 782 第二节 项目规模理解 797 一、 投资与付费规模 797 二、 建设与运营规模 815 第三节 项目特点分析 822 一、 财务与回报机制 822 二、 工程实施复杂性 843 第四节 关键环节识别 869 一、 竣工结算复核要点 869 二、 财务决算审计重点 891 第五节 潜在风险识别 907 一、 工程结算风险 907 二、 财务审计风险 923 第六节 应对方案制定 932 一、 审计实施计划 932 二、 风险应对措施 941 第六章 审计思路及审计程序 959 第一节 审计总体思路 959 一、 审计依据标准规范 959 二、 审计对象及方法确定 973 第二节 竣工结算复核审计程序 988 一、 新建卧龙川产业园一期道路项目结算复核 988 二、 污水处理厂建设项目结算复核 1003 三、 徐家营园区道路新建工程项目结算复核 1020 四、 徐家营进场道路项目结算复核 1033 五、 环城东路新建工程及综合管廊工程项目结算复核 1046 第三节 竣工财务决算审计程序 1066 一、 工程价款结算审计 1066 二、 项目资金使用审计 1083 三、 待摊费用及资产计价审计 1092 四、 建设程序及合规性审计 1102 第四节 审计成果文件编制 1120 一、 竣工结算复核报告编制 1120 二、 竣工财务决算审计报告编制 1133 第五节 审计质量控制措施 1149 一、 三级复核制度实施 1149 二、 质量控制节点管理 1162 第七章 售后服务 1173 第一节 服务响应机制 1173 一、 质量保证期服务承诺 1173 二、 全天候服务响应体系 1182 三、 远程与现场联动服务 1189 第二节 质量保证期 1195 一、 服务质保期限界定 1195 二、 服务质量持续优化 1203 三、 质保期服务回访 1210 第三节 现场服务流程 1216 一、 标准化服务流程规范 1216 二、 服务人员职责体系 1223 三、 服务记录管理机制 1231 第四节 服务补偿机制 1239 一、 超时问题补偿方案 1239 二、 应急服务资源储备 1246 三、 问题解决保障机制 1253 第五节 管理制度执行 1261 一、 采购人制度遵守承诺 1261 二、 服务责任追究机制 1268 三、 服务风险预防体系 1275 项目实施方案 总体实施计划 项目全流程阶段划分 项目启动与计划编制 项目启动会议 目标明确 明确为5个PPP项目开展竣工结算复核及竣工财务决算审计服务的目标,确保工程造价真实、合法、准确,杜绝虚报工程价款、超标准建设等问题,保证项目资金使用合规,避免资金挪用现象。强调成果文件需具备法律效力,严格执行国家相关标准、行业标准和地方标准,以保证报告的规范性和权威性。阐述对政府付费、可行性缺口补助等回报机制的理解,在审计过程中重点关注这些方面,确保政府资金的合理使用。 项目启动会议 团队介绍 介绍项目负责人、技术负责人、结算复核组、财务决算审计组、质量复核组等团队成员。各岗位人员均具备相应的专业资质和丰富经验,涵盖工程造价、财务审计、合同管理等专业领域。明确各岗位的职责和权限,项目负责人全面统筹项目进度和质量,技术负责人提供技术支持和指导,结算复核组负责工程量和价格的审核,财务决算审计组专注于资金使用和财务报表的审计,质量复核组对整个服务过程进行质量把控,确保团队协作顺畅。 计划讨论 讨论项目总体实施计划,包含项目启动、现场调研、数据采集、结算复核、财务决算审计、成果文件编制提交等阶段。根据各项目的建设时间、验收情况、运营周期等背景,合理安排各阶段的时间节点。例如,对于已运营较长时间的项目,优先安排数据采集和结算复核工作。确定每个阶段的目标和任务,项目启动阶段要完成团队组建和计划制定,现场调研阶段要全面了解项目实际情况,数据采集阶段要确保数据的准确和完整,结算复核阶段要对工程造价进行严格审核,财务决算审计阶段要审查资金使用的合规性,成果文件编制提交阶段要保证报告的质量和按时交付,确保流程清晰、节点明确、执行有序。 资料收集整理 资料收集范围 收集新建卧龙川产业园一期道路项目、污水处理厂建设项目、徐家营园区道路新建工程项目、徐家营进场道路项目、环城东路新建工程及综合管廊工程项目的相关资料。涵盖被审核单位基本情况、项目立项依据、性质、建设规模、评审、概算(计划)总投资、开竣工时间、各类前期审批手续情况、资金来源、参建单位招投标情况、各类合同订立情况、投资完成情况等。同时,收集项目建设过程中的各类文件,如设计文件、施工图纸、变更通知、验收报告等,为后续的审核工作提供全面的依据。 资料整理方法 按照项目名称和资料类型进行分类整理,建立电子和纸质档案。对资料进行编号和索引,例如,按照项目编号和资料类别进行编号,方便快速查找和使用。定期对资料档案进行更新和维护,及时补充新的资料,确保资料的完整性和准确性。同时,建立资料备份机制,防止资料丢失或损坏。 资料审核检查 检查资料是否齐全,是否符合审核要求。核对资料中的数据和信息是否准确一致,有无矛盾和错误。例如,检查工程量数据与施工图纸是否相符,资金支付记录与合同约定是否一致。对于资料中存在的问题,及时与相关单位沟通解决,如要求补充缺失的资料、更正错误的数据等,确保资料的质量,为后续的审核工作奠定坚实的基础。 实施计划制定 计划制定依据 依据5个PPP项目的建设时间、验收情况、运营周期等背景信息制定实施计划。结合采购需求中对竣工结算复核和竣工财务决算审计的要求,明确各阶段的目标和任务。参考国家相关标准、行业标准和地方标准,确保计划的合规性。例如,按照相关标准规定的审计程序和方法,安排结算复核和财务决算审计的工作流程,保证服务质量符合要求。 阶段任务分解 将项目分为项目启动与计划编制、现场调研与数据采集、结算复核实施、财务决算审计执行、成果文件编制提交等阶段。对每个阶段的工作内容进行详细分解,明确具体的任务和要求。确定每个任务的责任人,确保责任落实到人。以下是具体的阶段任务分解表格: 阶段 任务 责任人 项目启动与计划编制 召开项目启动会议、制定项目总体计划 项目负责人 现场调研与数据采集 现场勘查、数据采集与整理 结算复核组、财务决算审计组 结算复核实施 工程量复核、价格与计价审核 结算复核组 财务决算审计执行 资金使用审计、协议执行审查 财务决算审计组 成果文件编制提交 编制复核报告、审计报告,提交成果文件 结算复核组、财务决算审计组 风险应对措施 分析项目实施过程中可能出现的风险,如资料不全、现场核查困难、人员变动等。针对不同的风险,制定相应的应对措施。以下是具体的风险与应对措施表格: 现场勘查 风险 应对措施 资料不全 加强与相关单位的沟通协调,及时补充资料;建立资料催办机制,确保资料按时提供 现场核查困难 提前与项目建设单位沟通,安排合适的核查时间;增加人员投入,提高核查效率 人员变动 提前做好人员储备,确保人员及时补充;加强新老人员的交接和培训,保证工作的连续性 定期对风险进行评估和监控,及时调整应对措施,确保项目风险可控。 现场调研与数据采集 现场勘查安排 勘查计划制定 根据项目实施计划,合理安排现场勘查的时间,确保不影响项目的正常进度。确定参与现场勘查的人员,包括项目负责人、技术负责人、结算复核组和财务决算审计组的成员。明确勘查的重点和范围,如新建卧龙川产业园一期道路项目的道路建设情况、污水处理厂建设项目的设备安装情况等。制定详细的勘查计划,包括勘查的时间、地点、人员分工等,确保勘查工作有序进行。 现场勘查实施 按照勘查计划,对5个PPP项目的施工现场进行实地勘查。与项目建设单位及其他相关单位的人员进行沟通交流,了解项目建设过程中的实际情况。对施工现场的工程质量、工程进度、设备安装等情况进行详细记录,拍摄相关照片和视频。以下是现场勘查实施的具体表格: 项目名称 勘查内容 勘查结果 照片/视频 新建卧龙川产业园一期道路项目 道路建设情况、桥梁质量 道路施工符合设计要求,桥梁结构稳定 有 污水处理厂建设项目 设备安装情况、运行状况 设备安装正确,运行正常 有 徐家营园区道路新建工程项目 道路平整度、附属设施 道路平整度良好,附属设施齐全 有 徐家营进场道路项目 道路标识、交通安全设施 道路标识清晰,交通安全设施完备 有 环城东路新建工程及综合管廊工程项目 道路工程、管廊建设 道路工程和管廊建设符合标准 有 勘查结果记录 及时整理现场勘查的记录,形成书面报告。对勘查过程中发现的问题进行分类整理,分析问题的原因和影响。将勘查结果与收集到的资料进行对比分析,为后续的审核工作提供参考。例如,发现现场实际工程量与资料记录不符时,进一步核实原因,确保结算复核的准确性。 数据采集方法 采集方法选择 根据不同的审核内容和要求,选择合适的数据采集方法。对于项目立项依据、资金来源等资料,采用查阅资料的方法进行采集。对于工程质量、工程进度等情况,采用现场测量和问卷调查的方法进行采集。以下是具体的数据采集方法表格: 审核内容 采集方法 项目立项依据、资金来源 查阅资料 工程质量 现场测量、问卷调查 工程进度 现场测量、问卷调查 设备安装情况 现场勘查、查阅资料 合同签订情况 查阅资料 数据整理分析 对采集到的数据进行分类整理,去除重复和无效的数据。运用统计分析方法,对数据进行分析,找出数据中的规律和趋势。将分析结果与项目的实际情况进行对比,验证数据的准确性和可靠性。例如,通过分析工程量数据的变化趋势,判断是否存在异常情况。以下是数据整理分析的具体表格: 数据类型 整理方法 分析方法 验证结果 工程量数据 分类汇总、去除重复 统计分析、趋势分析 数据准确可靠 价格数据 筛选比较、去除异常 对比分析、成本分析 价格合理 资金数据 核对账目、清理差错 流量分析、收支分析 资金使用合规 数据档案建立 建立数据采集档案,对采集到的数据进行编号和索引。采用电子和纸质相结合的方式,对数据进行妥善保存。定期对数据档案进行更新和维护,确保数据的完整性和安全性。以下是数据档案建立的具体表格: 档案类型 保存方式 更新周期 安全措施 电子档案 服务器存储、备份 每月更新 加密、权限管理 纸质档案 文件柜存放、防潮 每季度整理 防火、防盗 信息沟通协调 沟通机制建立 建立与项目建设单位及其他相关单位的沟通渠道,如电话、邮件、会议等。明确沟通的时间和频率,确保信息的及时传递。指定专人负责沟通协调工作,保证沟通的有效性和顺畅性。制定沟通计划,定期与相关单位进行沟通,及时了解项目进展情况和存在的问题。 问题协调解决 对于数据采集过程中出现的问题和矛盾,及时与相关单位进行沟通协调。分析问题的原因,提出解决方案,争取各方的支持和配合。对于无法解决的问题,及时向上级领导汇报,寻求进一步的支持和指导。建立问题解决机制,对问题进行分类处理,确保问题得到及时解决。 会议汇报总结 定期召开沟通协调会议,汇报数据采集的进展情况和存在的问题。听取各方的意见和建议,对数据采集工作进行调整和优化。对会议的内容进行记录和整理,形成会议纪要,作为后续工作的参考。在会议中,总结经验教训,提出改进措施,提高工作效率和质量。 结算复核实施 工程量复核要点 图纸与现场核对 将施工图纸与现场实际情况进行核对,检查工程量的计算是否与实际相符。对于图纸中存在的疑问和不清楚的地方,及时与设计单位和施工单位沟通确认。记录核对过程中发现的问题,为后续的复核工作提供依据。以下是图纸与现场核对的具体表格: 项目名称 图纸内容 现场情况 核对结果 问题记录 新建卧龙川产业园一期道路项目 道路长度、宽度 与图纸相符 一致 无 污水处理厂建设项目 设备数量、安装位置 部分设备位置有偏差 不一致 记录偏差情况 徐家营园区道路新建工程项目 道路附属设施 与图纸一致 一致 无 徐家营进场道路项目 道路标识、交通安全设施 与图纸相符 一致 无 环城东路新建工程及综合管廊工程项目 管廊尺寸、结构 与图纸相符 一致 无 计算方法审查 审查工程量的计算方法是否符合国家相关标准和规范。检查计算过程中是否存在错误和遗漏,确保工程量的计算准确无误。对于复杂的工程量计算,采用多种方法进行验算,验证计算结果的准确性。例如,对于大型桥梁的工程量计算,采用不同的计算模型进行验算,确保计算结果的可靠性。 变更情况审查 对工程量的变更情况进行审查,查看变更的审批手续是否齐全。分析变更的原因和影响,判断变更是否合理和必要。核实变更后的工程量是否准确,是否存在借变更之名虚报工程量的情况。以下是变更情况审查的具体表格: 项目名称 变更内容 审批手续 变更原因 变更影响 核实结果 新建卧龙川产业园一期道路项目 部分道路走向变更 齐全 地质条件变化 增加工程量 变更合理,工程量准确 污水处理厂建设项目 设备型号变更 齐全 技术升级 费用增加 变更合理,费用计算准确 徐家营园区道路新建工程项目 道路宽度变更 齐全 规划调整 增加投资 变更合理,投资计算准确 徐家营进场道路项目 附属设施变更 齐全 使用需求变化 费用增加 变更合理,费用计算准确 环城东路新建工程及综合管廊工程项目 管廊结构变更 齐全 安全要求提高 增加工程量 变更合理,工程量准确 价格与计价审核 价格市场调研 收集市场上同类材料(设备)的价格信息,建立价格数据库。对比项目中使用的材料(设备)价格与市场价格,判断价格是否合理。对于价格差异较大的材料(设备),进一步调查原因,如是否存在质量差异、采购渠道不同等。以下是价格市场调研的具体表格: 项目名称 材料/设备名称 项目价格 市场价格 价格差异 原因调查 新建卧龙川产业园一期道路项目 水泥 500元/吨 480元/吨 20元/吨 采购渠道不同 污水处理厂建设项目 污水处理设备 50万元/套 48万元/套 2万元/套 品牌差异 徐家营园区道路新建工程项目 沥青 3800元/吨 3700元/吨 100元/吨 运输成本差异 徐家营进场道路项目 交通标志 2000元/个 1800元/个 200元/个 材质差异 环城东路新建工程及综合管廊工程项目 钢材 4500元/吨 4400元/吨 100元/吨 采购时间差异 计价方法审查 审查计价方法是否符合合同约定和国家相关规定。检查计价过程中是否存在错误和不合理的地方,如费率的选取是否正确、计算基数是否准确等。对于计价方法的变更,查看变更的审批手续是否齐全,变更是否合理。例如,检查费率的选取是否根据项目的实际情况和相关标准进行确定,确保计价的准确性。 计价过程复核 对计价过程进行详细复核,检查每一项费用的计算是否正确。核对各项费用的汇总是否准确,是否存在漏算或重复计算的情况。运用审计软件对计价过程进行验算,提高复核的准确性和效率。以下是计价过程复核的具体表格: 项目名称 费用项目 计算方法 计算结果 复核结果 新建卧龙川产业园一期道路项目 直接费 工程量×单价 1000万元 计算正确 污水处理厂建设项目 间接费 直接费×费率 200万元 计算正确 徐家营园区道路新建工程项目 利润 (直接费+间接费)×利润率 120万元 计算正确 徐家营进场道路项目 税金 (直接费+间接费+利润)×税率 132万元 计算正确 环城东路新建工程及综合管廊工程项目 总造价 直接费+间接费+利润+税金 1452万元 计算正确 审核结果记录 结果详细记录 对结算复核过程中发现的问题进行详细记录,包括问题的描述、产生的原因和影响。提出具体的处理意见和建议,如要求施工单位整改、调整工程量或价格等。记录审核过程中的重要事项和沟通情况,保证审核工作的可追溯性。以下是结果详细记录的具体表格: 项目名称 问题描述 产生原因 影响 处理意见 沟通情况 新建卧龙川产业园一期道路项目 部分工程量计算错误 计算方法不当 多计工程款 要求施工单位重新计算并调整 已与施工单位沟通 污水处理厂建设项目 设备价格偏高 采购渠道不合理 增加项目成本 要求施工单位重新询价并调整价格 已与施工单位沟通 徐家营园区道路新建工程项目 计价方法不符合合同约定 理解偏差 计价不准确 要求施工单位按照合同约定调整计价方法 已与施工单位沟通 徐家营进场道路项目 部分变更手续不全 管理不善 变更费用无法确认 要求施工单位补充完善变更手续 已与施工单位沟通 环城东路新建工程及综合管廊工程项目 部分费用漏算 疏忽大意 少计工程款 要求施工单位补充计算并调整 已与施工单位沟通 报告初稿形成 对审核结果进行整理和分析,按照规定的格式和要求形成审核报告初稿。报告中应包括审核的范围、方法、结果和结论,以及针对发现的问题提出的建议。对报告初稿进行内部审核,确保报告内容准确、逻辑清晰。以下是报告初稿形成的具体表格: 报告内容 说明 审核范围 5个PPP项目的竣工结算复核 审核方法 详查法和抽查法相结合 审核结果 发现部分工程量计算错误、价格偏高、计价方法不符合约定等问题 审核结论 部分项目结算存在一定问题,需要整改 建议 要求施工单位重新计算工程量、调整价格、完善计价方法等 结果反馈沟通 将审核结果反馈给项目建设单位及其他相关单位,以书面或会议的形式进行沟通。听取他们的意见和建议,对合理的意见进行采纳和修改。对于存在争议的问题,进一步协商解决,达成一致意见。建立反馈沟通机制,及时处理反馈意见,确保审核结果得到有效落实。 财务决算审计执行 资金使用审计 资金来源审查 核对项目资金的来源是否符合相关规定,是否按照合同约定及时到位。检查资金的筹集方式是否合法合规,是否存在非法集资等问题。对资金来源的证明文件进行审查,确保文件的真实性和有效性。例如,检查资金的银行对账单、融资协议等文件,确保资金来源的合法性和可靠性。 资金去向核查 对资金的使用情况进行详细核查,查看资金是否按照规定的用途使用。检查资金的支付是否符合审批程序,是否存在擅自改变资金用途的情况。追踪资金的流向,确保资金最终用于项目建设,不存在挪用或截留的问题。建立资金流向监控机制,对资金的使用情况进行实时监控。 违规问题检查 重点检查是否存在超标准支付资金的情况,如支付的工程款是否超过合同约定的比例。审查是否存在挪用项目资金用于其他项目或个人消费的问题。对于发现的违规问题,及时进行调查和处理,追究相关人员的责任。以下是违规问题检查的具体表格: 项目名称 违规问题 违规金额 处理结果 新建卧龙川产业园一期道路项目 超标准支付工程款 50万元 追回多支付款项,追究责任人责任 污水处理厂建设项目 挪用项目资金 30万元 追回挪用资金,追究责任人责任 徐家营园区道路新建工程项目 无违规问题 0万元 无 徐家营进场道路项目 无违规问题 0万元 无 环城东路新建工程及综合管廊工程项目 无违规问题 0万元 无 协议执行审查 协议条款审查 仔细审查协议条款的内容,确保协议的签订符合法律法规和项目要求。检查协议中关于资金支付、工程质量、违约责任等条款的约定是否明确和合理。对比协议条款与实际执行情况,查看是否存在违约行为。以下是协议条款审查的具体表格: 项目名称 协议条款 实际执行情况 是否违约 新建卧龙川产业园一期道路项目 资金支付时间 按协议支付 否 污水处理厂建设项目 工程质量标准 符合协议要求 否 徐家营园区道路新建工程项目 违约责任 无违约情况 否 徐家营进场道路项目 资金支付金额 按协议支付 否 环城东路新建工程及综合管廊工程项目 工程进度要求 符合协议要求 否 资金支付核对 核对资金的支付情况是否符合同约定的时间、金额和方式。检查支付凭证是否齐全,是否有相关的审批手续。对于不符合合同约定的支付情况,分析原因并提出整改建议。例如,对于提前支付或超金额支付的情况,分析原因并要求相关单位进行整改。 问题风险分析 分析协议执行过程中存在的问题和风险,如合同条款不完善、市场价格波动等。评估这些问题和风险对项目的影响程度,提出相应的应对措施。建议项目建设单位及其他相关单位及时完善协议条款,加强风险防控。以下是问题风险分析的具体表格: 问题风险 影响程度 应对措施 合同条款不完善 较高 及时完善协议条款,明确双方权利义务 市场价格波动 中等 建立价格调整机制,降低价格波动影响 资金支付不及时 较高 加强资金管理,确保按时支付 工程质量问题 较高 加强质量监督,严格验收标准 违约风险 中等 明确违约责任,加强合同执行监督 审计报告编制 报告内容确定 明确审计报告的范围,包括5个PPP项目的资金使用、协议执行等方面。详细描述审计的方法和过程,如采用的审计程序、抽样方法等。总结审计的结果和结论,指出发现的问题和存在的风险。以下是报告内容确定的具体表格: 报告内容 说明 审计范围 5个PPP项目的资金使用、协议执行审计 审计方法 详查法和抽查法相结合 审计结果 发现部分资金使用违规、协议执行存在问题等情况 审计结论 部分项目资金使用和协议执行存在一定风险,需要整改 发现的问题 超标准支付资金、挪用资金、协议条款不完善等 存在的风险 资金损失风险、项目进度延误风险等 建议提出撰写 针对审计发现的问题,提出具体的改进建议和措施。建议应具有可操作性和针对性,能够帮助项目建设单位及其他相关单位解决实际问题。对建议的实施效果进行评估和预测,为项目的后续管理提供参考。例如,针对资金使用违规问题,建议加强资金监管;针对协议条款不完善问题,建议完善协议条款。 审核校对完善 对审计报告进行内部审核,检查报告内容是否准确、完整,逻辑是否清晰。校对报告中的数据和文字,避免出现错误和歧义。根据审核和校对的意见,对报告进行修改和完善,确保报告的质量。建立审核校对机制,对报告进行多次审核和校对,提高报告的准确性和可靠性。 成果文件编制提交 复核报告编制 报告内容架构 确定复核报告的结构和内容,包括封面、目录、正文、附件等。正文部分详细描述复核的范围、方法、过程和结果,重点突出发现的问题和处理意见。附件部分包括相关的资料和数据,如工程量计算表、价格分析表等,作为报告的支撑材料。制定详细的报告内容架构,确保报告内容完整、逻辑清晰。 建议总结提炼 对结算复核过程中发现的问题进行总结和分析,提出具体的改进建议。建议应具有针对性和可操作性,能够帮助项目建设单位及其他相关单位提高工程造价管理水平。对建议的实施效果进行评估和预测,为项目的后续结算工作提供参考。例如,针对工程量计算错误问题,建议加强工程量计算的审核;针对价格偏高问题,建议加强市场价格调研。 审核校对定稿 对复核报告进行内部审核,检查报告内容是否准确、完整,逻辑是否清晰。校对报告中的数据和文字,避免出现错误和歧义。根据审核和校对的意见,对报告进行修改和完善,最终确定报告的定稿。建立审核校对流程,对报告进行严格审核和校对,确保报告质量。 审计报告整理 格式内容检查 按照规定的格式和要求,检查审计报告的内容是否完整,排版是否整齐。核对报告中的数据和信息是否准确无误,与实际审计结果一致。检查报告中的语言表达是否清晰、准确,避免出现模糊和歧义的表述。以下是格式内容检查的具体表格: 检查项目 检查内容 检查结果 内容完整性 审计范围、方法、结果、结论、建议等是否完整 完整 排版整齐度 字体、字号、行距、页边距等是否符合要求 符合要求 数据准确性 报告中的数据与实际审计结果是否一致 一致 语言表达清晰度 报告中的语言是否清晰、准确 清晰准确 规范性审查 审查审计报告是否符合国家相关法律法规和行业标准的要求。检查报告中的审计程序和方法是否合规,审计结论是否合理。确保报告的规范性和权威性,为项目的验收和结算提供可靠的依据。建立规范性审查机制,对报告进行严格审查,确保报告符合相关标准。 装订成册保存 将审计报告与相关的资料和数据进行装订成册,如审计工作底稿、凭证复印件等。采用合适的装订方式,确保装订牢固,不易散落。对装订好的报告进行妥善保存,建立档案管理制度,便于后续的查询和使用。以下是装订成册保存的具体表格: 装订内容 装订方式 保存方式 档案管理 审计报告、审计工作底稿、凭证复印件 胶装 专柜存放 建立档案目录,定期盘点 文件提交交付 按时提交报告 根据合同约定的时间节点,按时将竣工结算复核报告和竣工财务决算审计报告提交给项目建设单位。确保报告的提交不影响项目的验收和结算进度。如因特殊情况需要延期提交,提前与项目建设单位沟通协商,取得同意。建立报告提交计划,严格按照计划提交报告,确保项目顺利推进。 交付手续办理 办理文件提交的手续,如签署文件交接单、开具收据等。记录文件的交付时间、方式和接收人,确保文件的交付有完整的记录。保留好相关的手续凭证,以备后续查询和核对。建立交付手续办理流程,确保文件交付的规范性和可追溯性。 跟踪反馈沟通 对提交的文件进行跟踪,了解项目建设单位的意见和反馈。及时与项目建设单位沟通,解答他们的疑问和问题。根据项目建设单位的意见和需求,对文件进行进一步的修改和完善。建立跟踪反馈机制,及时处理反馈意见,提高服务质量。 各PPP项目实施适配 道路项目建设周期衔接 新建道路施工进度跟进 基础建设阶段审计 1)在基础建设阶段,对项目的前期审批手续进行严格审计,涵盖立项依据、建设规模评审等方面,确保项目建设合法合规。同时审查招投标情况,包括参建单位招投标流程是否规范,以及合同订立情况,如各类合同条款是否合理合法,保障项目从源头开始就遵循相关规定。 2)仔细审查项目的资金来源和使用情况,明确资金的具体出处,确保资金使用合理、合规。监督资金是否按照规定用于项目建设,有无挪用、挤占等现象,保障资金安全和项目顺利推进。 3)对项目的工程造价管理情况进行深入审计,重点聚焦单项工程结算的真实性、合法性和准确性。审查工程量计算是否准确,材料(设备)价格是否合理,计价方法和过程是否符合规定,防止虚报工程价款、高估冒算等问题。 基础建设阶段审计 主体施工阶段复核 1)在主体施工阶段,对项目的工程量、材料(设备)价格、计价方法、计价过程进行全面细致的审查、复核。依据设计图纸和实际施工情况,核对工程量的准确性;参考市场价格,评估材料(设备)价格的合理性;检查计价方法是否符合规定,计价过程是否严谨,确保工程造价真实、准确。 2)严格审查项目的工程质量管理情况,重点关注项目有无肢解发包、施工单位是否转分包工程、项目是否办理工程质量监督手续等。防止因违规操作导致工程质量下降,保障工程质量符合相关标准和要求。 3)对项目的工程和设备材料采购招投标及合同管理情况进行审计,审查是否按规定进行招投标,有无违规操作;检查合同签订是否规范,条款是否明确,履行情况是否良好,确保项目建设过程中的招投标和合同管理合法合规。 主体施工阶段复核 收尾验收阶段审查 1)在收尾验收阶段,对项目的投资完成情况进行详细审计,核实各项投资是否按照计划完成,有无超支或资金闲置情况。同时检查资产交付使用情况,确保项目建设成果真实、完整地交付使用。 2)认真审查项目的竣工结算情况,重点审查工程价款结算是否准确、是否按照合同约定和国家有关规定进行。核对工程量、单价、费用等结算内容,防止多算和重复计算工程量、高估冒算建筑材料价格等现象。 3)对项目的竣工财务决算情况进行审计,审查待摊费用支出及其分摊是否合理、正确,项目形成资产是否全面反映、计价是否准确等。检查竣工财务决算报表所填列的数据是否完整,表间勾稽关系是否清晰、正确,确保财务决算真实、准确地反映项目建设的财务状况。 收尾验收阶段审查 审查内容 审查要点 审查方法 投资完成情况 各项投资是否按计划完成,有无超支或闲置 核对投资计划和实际支出 资产交付使用情况 资产是否完整交付,使用情况是否正常 实地检查和查阅相关资料 竣工结算情况 工程价款结算是否准确,是否符合规定 审查结算文件和相关凭证 竣工财务决算情况 待摊费用分摊、资产计价等是否合理准确 审查财务报表和相关账目 阶段性验收配合审计 初验环节核查 1)在初验环节,对项目的工程质量进行全面核查,依据设计要求和相关标准,检查工程的各个方面是否符合质量要求。同时核对工程量和工程造价,确保项目符合设计要求和相关标准。 2)严格审查项目的验收资料是否齐全、真实、有效,包括施工图纸、检验报告、质量证明文件等。确保验收工作的合法性和规范性,为后续的验收工作提供可靠依据。 3)对初验中发现的问题,及时提出针对性的整改意见和建议,并安排专人跟踪整改情况。确保问题得到及时解决,保证项目顺利通过初验。 工程质量整改 复验内容审查 1)在复验环节,对初验中提出的整改问题进行逐一复查,检查整改措施是否落实到位,问题是否得到彻底解决。确保项目质量达到验收标准。 2)审查项目的整改资料是否齐全、真实、有效,包括整改方案、整改记录、检验报告等。确保整改工作的合法性和规范性,保证整改工作经得起检验。 3)对复验中发现的新问题,及时提出新的整改意见和建议,并持续跟踪整改情况。确保问题得到及时解决,推动项目顺利进行。 终验报告审计 1)在终验环节,对项目的验收报告进行严格审计,检查报告内容是否真实、准确、完整,是否如实反映项目的实际情况。确保验收报告的可靠性。 2)审查项目的验收结论是否合理、合法,依据相关标准和规定,判断验收结论是否公正、客观。确保验收工作的公正性和权威性。 3)对终验中发现的问题,及时提出整改意见和建议,并安排专人跟踪整改情况。确保问题得到及时解决,保证项目顺利交付使用。 竣工验收成果审计 结算报告合规性 1)审查竣工结算复核报告的编制是否符合国家有关规定和工程量清单计价格式的要求,包括报告的格式、内容、计算方法等。确保报告的规范性和合法性。 2)审核竣工结算复核报告中的工程量、材料(设备)价格、计价方法、计价过程等是否真实、准确、合法。核对各项数据的来源和计算依据,防止虚报和高估。 3)检查竣工结算复核报告中的审核范围、审核对象、审核内容、审核方法等是否符合相关规定和要求。确保审核工作的全面性和准确性。 决算审计准确性 1)审查竣工财务决算审计报告的编制是否符合国家有关规定和财务会计制度的要求,包括报告的格式、内容、编制方法等。确保报告的规范性和合法性。 2)审核竣工财务决算审计报告中的资金使用情况、协议执行情况、资产计价情况等是否真实、准确、合法。核对各项数据的真实性和合理性,防止虚报和挪用。 3)检查竣工财务决算审计报告中的重点审查内容、审计程序、审计方法等是否符合相关规定和要求。确保审计工作的全面性和准确性。 成果文件完整性 1)检查竣工结算复核报告和竣工财务决算审计报告的内容是否完整,是否包含了所有必要的信息和数据,如项目概况、审核结果、审计意见等。确保报告能够全面反映项目的情况。 2)审核竣工结算复核报告和竣工财务决算审计报告的格式是否规范,是否符合相关规定和要求,如字体、字号、排版等。确保报告的规范性和可读性。 3)确保竣工结算复核报告和竣工财务决算审计报告的附件是否齐全,是否与报告内容相符,如相关的合同、凭证、报表等。确保报告的真实性和可靠性。 成果文件 检查内容 检查要点 竣工结算复核报告 内容完整性 是否包含必要信息和数据 竣工结算复核报告 格式规范性 是否符合规定和要求 竣工结算复核报告 附件齐全性 附件是否齐全且与报告相符 竣工财务决算审计报告 内容完整性 是否包含必要信息和数据 竣工财务决算审计报告 格式规范性 是否符合规定和要求 竣工财务决算审计报告 附件齐全性 附件是否齐全且与报告相符 污水处理厂运营期融合 运营初期审计评估 成本效益分析 1)深入分析污水处理厂的运营成本构成,涵盖原材料成本、能源成本、人工成本等各个方面。评估成本的合理性和可控性,找出成本控制的关键点和潜在的节约空间。 2)全面审查污水处理厂的收入来源和收入情况,包括污水处理费收入、政府补贴收入等。评估收入的稳定性和可持续性,预测未来收入的变化趋势。 3)通过成本效益分析,提出针对性的降低运营成本、提高收入水平的建议和措施。如优化工艺流程以降低能源消耗,拓展污水处理服务范围以增加收入等,确保项目的经济效益。 污水处理厂运营审计 管理制度审查 1)审查污水处理厂的运营管理制度,包括生产管理制度、质量管理制度、安全管理制度等。确保制度健全、完善,涵盖运营管理的各个环节,为污水处理厂的正常运行提供保障。 2)检查污水处理厂的管理制度执行情况,包括制度的宣传、培训、考核等。确保制度执行有效,员工能够严格按照制度要求进行操作,提高管理效率和质量。 3)对污水处理厂的管理制度存在的问题,及时提出整改意见和建议,并跟踪整改情况。确保问题得到及时解决,不断完善管理制度,提高污水处理厂的管理水平。 管理制度 审查要点 检查方法 生产管理制度 制度是否健全,执行是否有效 查阅文件和现场检查 质量管理制度 质量控制措施是否完善,检验报告是否齐全 审查文件和检验记录 安全管理制度 安全培训、检查、应急演练是否落实 查阅记录和现场询问 运营效果评估 1)评估污水处理厂的污水处理效果,包括水质达标情况、处理能力等。依据相关标准和要求,检查出水水质是否符合排放标准,处理能力是否满足实际需求。 2)审查污水处理厂的设备运行情况,包括设备的完好率、利用率等。确保设备运行正常、稳定,及时发现设备故障和隐患,采取相应的维修和保养措施。 3)对污水处理厂的运营效果存在的问题,及时提出整改意见和建议,并跟踪整改情况。确保问题得到及时解决,提高污水处理厂的运营效果和服务质量。 评估内容 评估要点 评估方法 污水处理效果 水质达标情况,处理能力是否满足需求 水质检测和数据分析 设备运行情况 设备完好率、利用率,是否存在故障隐患 设备检查和运行记录分析 中期运营数据审计 水质水量监测 1)审查污水处理厂的水质监测数据,包括进水水质、出水水质等。确保水质监测数据真实、准确、完整,为污水处理工艺的调整和优化提供可靠依据。 2)检查污水处理厂的水量监测数据,包括进水水量、出水水量等。确保水量监测数据真实、准确、完整,掌握污水处理厂的实际处理负荷。 3)对水质水量监测数据进行分析,重点分析数据的变化趋势和异常情况。及时发现潜在的风险和问题,如水质恶化、水量异常波动等,采取相应的措施进行处理。 能耗指标分析 1)分析污水处理厂的能耗指标,包括电耗、药耗等。评估能耗的合理性和可控性,找出能耗高的环节和原因,制定节能措施。 2)审查污水处理厂的能耗数据,包括能耗总量、单位能耗等。确保能耗数据真实、准确、完整,为能耗评估和管理提供依据。 3)对能耗指标进行分析,重点分析数据的变化趋势和异常情况。及时发现潜在的节能空间和问题,如设备能耗过高、能耗浪费等,采取相应的节能措施进行改进。 能耗指标 分析要点 分析方法 电耗 电耗总量、单位电耗,变化趋势和异常情况 数据分析和设备检查 药耗 药耗总量、单位药耗,变化趋势和异常情况 数据分析和药剂使用记录检查 运营绩效评估 1)评估污水处理厂的运营绩效,包括处理能力、处理效率、运行成本等。确保运营绩效符合相关标准和要求,提高污水处理厂的经济效益和社会效益。 2)审查污水处理厂的运营绩效数据,包括运营绩效指标完成情况、运营绩效排名等。确保运营绩效数据真实、准确、完整,为绩效评估和管理提供依据。 3)对运营绩效进行分析,重点分析数据的变化趋势和异常情况。及时发现潜在的改进空间和问题,如处理能力不足、运行成本过高等,采取相应的改进措施进行优化。 后期运营合规审查 环保达标检查 1)检查污水处理厂的环保设施运行情况,包括污水处理设备、废气处理设备等。确保环保设施运行正常、稳定,有效处理污水和废气,减少对环境的污染。 2)审查污水处理厂的环保监测数据,包括水质监测数据、废气监测数据等。确保环保监测数据真实、准确、完整,为环保监管提供依据。 3)对污水处理厂的环保达标情况进行评估,确保污水处理厂的污染物排放符合相关标准和要求。如出水水质达到排放标准,废气排放符合环保要求等。 环保设施 检查要点 检查方法 污水处理设备 运行情况,处理效果 设备检查和水质检测 废气处理设备 运行情况,处理效果 设备检查和废气检测 安全管理审查 1)审查污水处理厂的安全管理制度,包括安全生产管理制度、消防安全管理制度等。确保制度健全、完善,涵盖安全管理的各个方面,为员工的生命安全和财产安全提供保障。 2)检查污水处理厂的安全管理措施落实情况,包括安全培训、安全检查、应急演练等。确保安全管理措施执行有效,员工具备必要的安全意识和应急处理能力。 3)对污水处理厂的安全管理情况存在的问题,及时提出整改意见和建议,并跟踪整改情况。确保问题得到及时解决,不断提高安全管理水平。 安全管理制度 审查要点 检查方法 安全生产管理制度 制度是否健全,执行是否有效 查阅文件和现场检查 消防安全管理制度 消防设施是否齐全,消防演练是否落实 检查设施和查阅记录 财务合规审计 1)审查污水处理厂的财务管理制度,包括财务收支管理制度、财务审计制度等。确保制度健全、完善,规范财务管理行为,防止财务风险。 2)检查污水处理厂的财务收支情况,包括收入、支出、利润等。确保财务收支合法、合规,资金使用合理、透明。 3)对污水处理厂的财务合规情况存在的问题,及时提出整改意见和建议,并跟踪整改情况。确保问题得到及时解决,保证财务工作的正常开展。 综合管廊工程特性应对 建设阶段专项审计 设计方案审查 1)审查综合管廊的设计方案,包括管廊的布局、结构形式、附属设施等。确保设计方案合理、可行,满足城市发展的需求和综合管廊的使用功能。 2)检查综合管廊的设计文件,包括设计图纸、设计说明等。确保设计文件完整、准确,为施工提供可靠的依据。 3)对综合管廊的设计方案存在的问题,及时提出整改意见和建议,并跟踪整改情况。确保问题得到及时解决,优化设计方案,提高综合管廊的建设质量。 综合管廊设计方案审查 施工质量监督 1)监督综合管廊的施工质量,包括基础工程、主体工程、防水工程等。确保施工质量符合相关标准和要求,严格按照设计图纸和施工规范进行施工。 2)检查综合管廊的施工资料,包括施工图纸、施工记录、检验报告等。确保施工资料完整、准确,为施工质量追溯和验收提供依据。 3)对综合管廊的施工质量存在的问题,及时提出整改意见和建议,并跟踪整改情况。确保问题得到及时解决,保证综合管廊的施工质量和安全。 综合管廊施工质量监督 施工阶段 监督要点 监督方法 基础工程 地基承载力、基础尺寸等是否符合要求 现场检查和检测 主体工程 结构强度、混凝土浇筑质量等是否符合标准 现场检查和试验 防水工程 防水层施工质量、防水效果等是否达标 现场检查和试水试验 安全管理审计 1)审计综合管廊的安全管理制度,包括安全生产管理制度、消防安全管理制度等。确保制度健全、完善,为施工安全提供保障。 2)检查综合管廊的安全管理措施落实情况,包括安全培训、安全检查、应急演练等。确保安全管理措施执行有效,员工具备必要的安全意识和应急处理能力。 3)对综合管廊的安全管理情况存在的问题,及时提出整改意见和建议,并跟踪整改情况。确保问题得到及时解决,提高综合管廊建设的安全水平。 综合管廊安全管理审计 运营阶段风险评估 灾害风险分析 1)分析综合管廊的灾害风险,包括火灾、水灾、地震等。评估灾害风险的可能性和影响程度,制定相应的灾害应急预案。 2)审查综合管廊的灾害应急预案,包括火灾应急预案、水灾应急预案、地震应急预案等。确保应急预案健全、完善,具有可操作性和有效性。 3)对综合管廊的灾害风险应对措施进行评估,确保综合管廊的灾害风险得到有效控制。如设置消防设施、防洪排水设施、抗震加固措施等,提高综合管廊的抗灾能力。 设备故障评估 1)评估综合管廊的设备故障风险,包括电力设备故障、通信设备故障、监控设备故障等。评估设备故障的可能性和影响程度,制定设备维护计划和应急预案。 2)审查综合管廊的设备维护管理制度,包括设备维护计划、设备维护记录等。确保设备维护管理制度健全、完善,定期对设备进行维护和保养。 3)对综合管廊的设备故障应对措施进行评估,确保综合管廊的设备故障得到有效控制。如配备备用设备、建立快速维修机制等,减少设备故障对综合管廊运营的影响。 设备类型 故障风险评估要点 应对措施评估要点 电力设备 故障可能性、影响程度 备用电源、维修机制 通信设备 故障可能性、影响程度 备用通信线路、维修计划 监控设备 故障可能性、影响程度 备用监控设备、维修安排 运营安全审查 1)审查综合管廊的运营安全管理制度,包括安全准入制度、安全巡检制度等。确保制度健全、完善,为综合管廊的运营安全提供保障。 2)检查综合管廊的运营安全管理措施落实情况,包括安全准入管理、安全巡检记录等。确保安全管理措施执行有效,及时发现和排除安全隐患。 3)对综合管廊的运营安全情况存在的问题,及时提出整改意见和建议,并跟踪整改情况。确保问题得到及时解决,提高综合管廊的运营安全水平。 维护阶段质量审计 结构维护检查 1)检查综合管廊的结构维护情况,包括管廊的墙体、顶板、底板等。确保结构维护符合相关标准和要求,及时发现结构损坏和隐患。 2)审查综合管廊的结构维护记录,包括维护时间、维护内容、维护人员等。确保结构维护记录完整、准确,为结构维护管理提供依据。 3)对综合管廊的结构维护情况存在的问题,及时提出整改意见和建议,并跟踪整改情况。确保问题得到及时解决,保证综合管廊的结构安全和稳定。 结构部位 检查要点 记录审查要点 墙体 有无裂缝、渗漏等情况 维护时间、内容是否准确 顶板 有无变形、损坏等情况 维护人员是否签名 底板 有无积水、下沉等情况 维护记录是否完整 设备维护评估 1)评估综合管廊的设备维护情况,包括电力设备、通信设备、监控设备等。确保设备维护符合相关标准和要求,定期对设备进行维护和保养。 2)审查综合管廊的设备维护记录,包括维护时间、维护内容、维护人员等。确保设备维护记录完整、准确,为设备维护管理提供依据。 3)对综合管廊的设备维护情况存在的问题,及时提出整改意见和建议,并跟踪整改情况。确保问题得到及时解决,保证设备的正常运行和综合管廊的稳定运营。 设备类型 评估要点 记录审查要点 电力设备 维护情况是否符合标准 维护时间、内容是否准确 通信设备 维护情况是否达标 维护人员是否签名 监控设备 维护情况是否良好 维护记录是否完整 维护质量监督 1)监督综合管廊的维护质量,包括维护过程、维护结果等。确保维护质量符合相关标准和要求,严格按照维护规范进行操作。 2)检查综合管廊的维护质量验收记录,包括验收时间、验收人员、验收结论等。确保维护质量验收记录完整、准确,为维护质量评估和管理提供依据。 3)对综合管廊的维护质量情况存在的问题,及时提出整改意见和建议,并跟踪整改情况。确保问题得到及时解决,提高综合管廊的维护质量和运营效率。 维护阶段 监督要点 记录审查要点 维护过程 操作是否规范,材料是否合格 验收时间是否准确 维护结果 是否达到预期效果 验收人员是否签名 建设期运营期流程整合 建设期运营筹备规划 人员配置计划 1)制定PPP项目运营期的人员配置计划,明确各岗位的职责和要求。根据项目的特点和运营需求,合理安排人员数量和岗位结构,确保人员配置合理、高效。 2)审查人员招聘情况,包括招聘渠道、招聘标准、招聘流程等。确保招聘到符合要求的人员,具备相应的专业知识和技能。 3)对人员培训情况进行跟踪,包括培训内容、培训方式、培训效果等。确保人员具备相应的业务能力和素质,能够胜任岗位工作。 设备采购安排 1)安排PPP项目运营期的设备采购工作,制定采购计划和预算。根据项目需求和质量要求,选择合适的设备供应商和设备型号,确保设备采购符合项目实际情况。 2)审查设备采购情况,包括采购渠道、采购价格、采购合同等。确保设备采购合法、合规,避免采购过程中的违规行为。 3)对设备安装调试情况进行跟踪,包括安装进度、调试效果等。确保设备能够正常运行,及时解决设备安装调试过程中出现的问题。 采购阶段 审查要点 跟踪要点 采购计划制定 是否符合项目需求和预算 计划执行情况 采购过程 渠道、价格、合同是否合法合规 采购进度 安装调试 设备是否正常运行 调试效果和问题解决情况 制度建设完善 1)完善PPP项目运营期的管理制度,包括生产管理制度、质量管理制度、安全管理制度等。确保制度健全、有效,涵盖运营管理的各个方面。 2)审查制度建设情况,包括制度的制定、宣传、培训等。确保制度得到有效执行,员工能够熟悉和遵守制度要求。 3)对制度执行情况进行监督,包括制度的检查、考核、奖惩等。确保制度执行到位,对违反制度的行为进行及时纠正和处理。 制度类型 建设审查要点 执行监督要点 生产管理制度 制度是否健全,宣传培训是否到位 检查、考核情况 质量管理制度 质量控制措施是否完善,制度是否落实 奖惩执行情况 安全管理制度 安全规定是否明确,培训是否有效 违规处理情况 运营期建设遗留处理 工程质量整改 1)对PPP项目建设期间存在的工程质量问题进行整改,制定详细的整改方案和措施。明确整改责任人和整改期限,确保工程...
5个PPP项目竣工结算复核及竣工财务决算审计投标方案.docx
下载提示

1.本文档仅提供部分内容试读;

2.支付并下载文件,享受无限制查看;

3.本网站所提供的标准文本仅供个人学习、研究之用,未经授权,严禁复制、发行、汇编、翻译或网络传播等,侵权必究;

4.左侧添加客服微信获取帮助;

5.本文为word版本,可以直接复制编辑使用。


这个人很懒,什么都没留下
未认证用户 查看用户
该文档于 上传
推荐文档
×
精品标书制作
百人专家团队
擅长领域:
工程标 服务标 采购标
16852
已服务主
2892
中标量
1765
平台标师
扫码添加客服
客服二维码
咨询热线:192 3288 5147
公众号
微信客服
客服