文库 服务类投标方案 管理服务

电催离场逾期催告及催收服务投标方案(276页)(2024年修订版).docx

DOCX   278页   下载159   2024-09-27   浏览426   收藏70   点赞108   评分-   101371字   53.00

AI慧写标书

十分钟千页标书高效生成

温馨提示:当前文档最多只能预览 15 页,若文档总页数超出了 15 页,请下载原文档以浏览全部内容。
电催离场逾期催告及催收服务投标方案(276页)(2024年修订版).docx 第1页
电催离场逾期催告及催收服务投标方案(276页)(2024年修订版).docx 第2页
电催离场逾期催告及催收服务投标方案(276页)(2024年修订版).docx 第3页
电催离场逾期催告及催收服务投标方案(276页)(2024年修订版).docx 第4页
电催离场逾期催告及催收服务投标方案(276页)(2024年修订版).docx 第5页
电催离场逾期催告及催收服务投标方案(276页)(2024年修订版).docx 第6页
电催离场逾期催告及催收服务投标方案(276页)(2024年修订版).docx 第7页
电催离场逾期催告及催收服务投标方案(276页)(2024年修订版).docx 第8页
电催离场逾期催告及催收服务投标方案(276页)(2024年修订版).docx 第9页
电催离场逾期催告及催收服务投标方案(276页)(2024年修订版).docx 第10页
电催离场逾期催告及催收服务投标方案(276页)(2024年修订版).docx 第11页
电催离场逾期催告及催收服务投标方案(276页)(2024年修订版).docx 第12页
电催离场逾期催告及催收服务投标方案(276页)(2024年修订版).docx 第13页
电催离场逾期催告及催收服务投标方案(276页)(2024年修订版).docx 第14页
电催离场逾期催告及催收服务投标方案(276页)(2024年修订版).docx 第15页
剩余263页未读, 下载浏览全部

开通会员, 优惠多多

6重权益等你来

首次半价下载
折扣特惠
上传高收益
特权文档
AI慧写优惠
专属客服
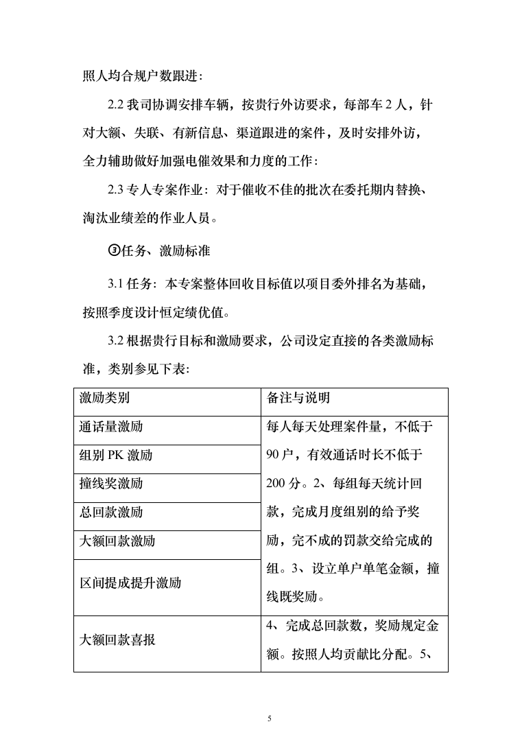
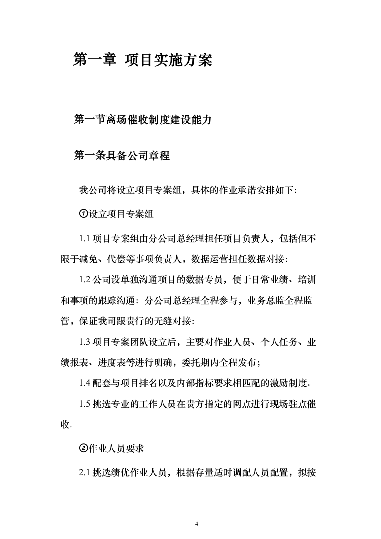
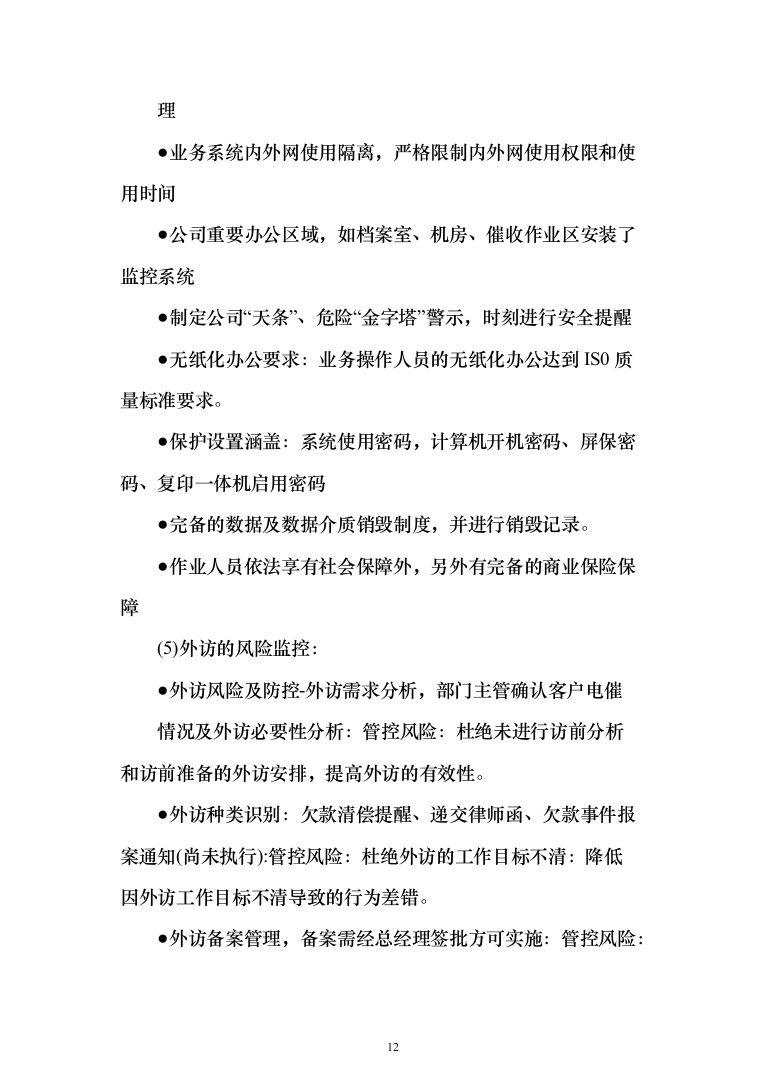
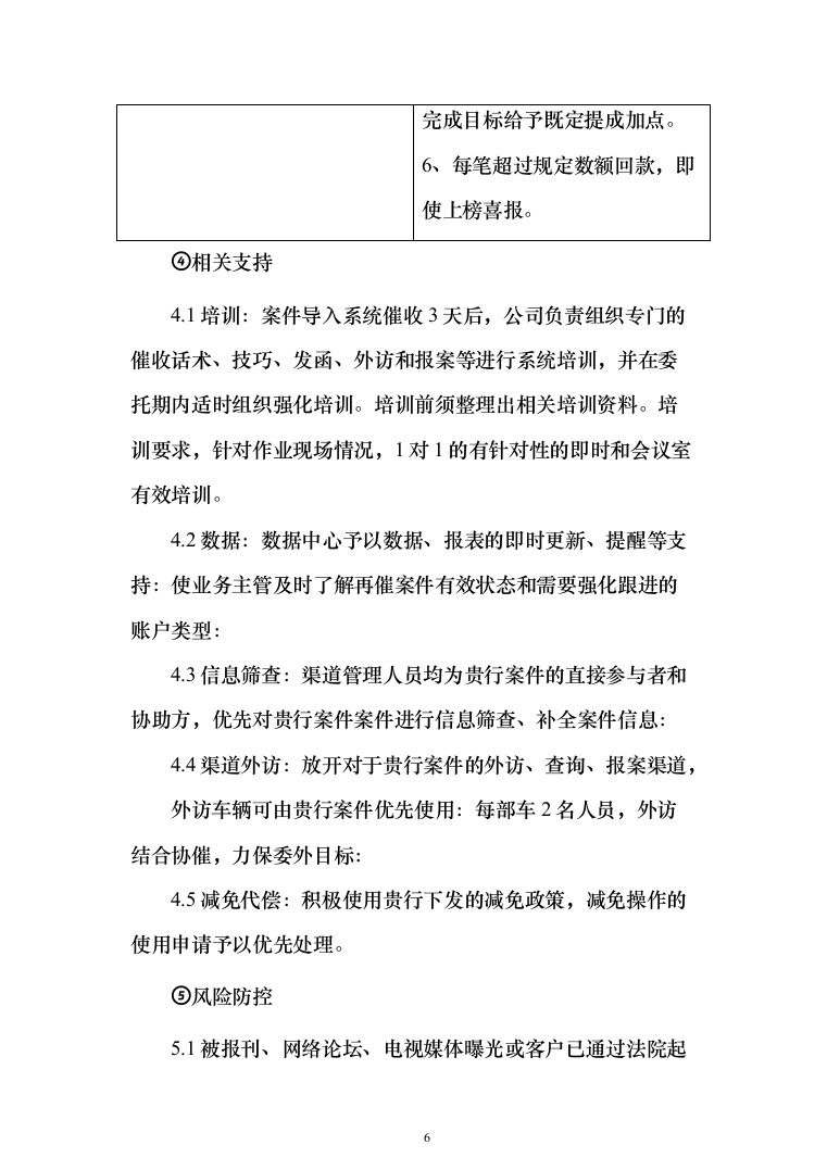
电催离场逾期催告及催收服务投标方案 目录 第一章 项目实施方案 4 第一节 离场催收制度建设能力 4 第一条 具备公司章程 4 第二条 具备员工培训制度 19 第三条 具备投诉处理制度 36 第四条 具备催收品质管理制度 50 第五条 具备突发事件应对制度 75 第六条 具备离场催收信息安全保密制度 98 第二节 离场催收项目经理要求 121 第一条 针对上述人员简历真实性的承诺书 122 第三节 离场催收话术方案 123 第一条 应对投诉话术指引 167 第二条 外访话术指引 177 第四节 离场催收策略方案 178 第五节 失联修复渠道及使用方法 258 第一条 联系人查询法 261 第二条 电信/移动/联通查询法 262 第三条 工商,征信,行政网查法 262 第四条 公安户籍查询法 262 第五条 银行流水查询法 263 第六条 快递/淘宝地址查询法 263 第七条 共债查询法 263 第二章 投标人认为需要提供的其他资料 264 第一节 增值服务 264 第一条 机器人系统 264 第二条 信息加密处理 266 第三条 催收系统权限管理 267 第四条 录音服务器 270 第五条 UPS 271 第六条 催收系统 272 第七条 网络防火墙 273 第八条 主管培训场地 273 第九条 数据传输接口屏蔽 274 第十条 独立办公区 274 第十一条 业务职场 275 第十二条 催收客服专员作业 276 项目实施方案 离场催收制度建设能力 具备公司章程 我公司将设立项目专案组,具体的作业承诺安排如下: ①设立项目专案组 1.1项目专案组由分公司总经理担任项目负责人,包括但不限于减免、代偿等事项负责人,数据运营担任数据对接: 1.2公司设单独沟通项目的数据专员,便于日常业绩、培训和事项的跟踪沟通:分公司总经理全程参与,业务总监全程监管,保证我司跟贵行的无缝对接: 1.3项目专案团队设立后,主要对作业人员、个人任务、业绩报表、进度表等进行明确,委托期内全程发布; 1.4配套与项目排名以及内部指标要求相匹配的激励制度。 1.5挑选专业的工作人员在贵方指定的网点进行现场驻点催收. ②作业人员要求 2.1挑选绩优作业人员,根据存量适时调配人员配置,拟按照人均合规户数跟进: 2.2我司协调安排车辆,按贵行外访要求,每部车2人,针对大额、失联、有新信息、渠道跟进的案件,及时安排外访,全力辅助做好加强电催效果和力度的工作: 2.3专人专案作业:对于催收不佳的批次在委托期内替换、淘汰业绩差的作业人员。 ③任务、激励标准 3.1任务:本专案整体回收目标值以项目委外排名为基础,按照季度设计恒定绩优值。 3.2根据贵行目标和激励要求,公司设定直接的各类激励标准,类别参见下表: 激励类别 备注与说明 通话量激励 每人每天处理案件量,不低于90户,有效通话时长不低于200分。2、每组每天统计回款,完成月度组别的给予奖励,完不成的罚款交给完成的组。3、设立单户单笔金额,撞线既奖励。 组别PK激励 撞线奖激励 总回款激励 大额回款激励 区间提成提升激励 大额回款喜报 4、完成总回款数,奖励规定金 额。按照人均贡献比分配。5 、 完成目标给予既定提成加点。 6、每笔超过规定数额回款,即 使上榜喜报。 ④相关支持 4.1培训:案件导入系统催收3天后,公司负责组织专门的催收话术、技巧、发函、外访和报案等进行系统培训,并在委托期内适时组织强化培训。培训前须整理出相关培训资料。培训要求,针对作业现场情况,1对1的有针对性的即时和会议室有效培训。 4.2数据:数据中心予以数据、报表的即时更新、提醒等支持:使业务主管及时了解再催案件有效状态和需要强化跟进的账户类型: 4.3信息筛查:渠道管理人员均为贵行案件的直接参与者和协助方,优先对贵行案件案件进行信息筛查、补全案件信息: 4.4渠道外访:放开对于贵行案件的外访、查询、报案渠道 , 外访车辆可由贵行案件优先使用:每部车2名人员,外访结合协催,力保委外目标: 4.5减免代偿:积极使用贵行下发的减免政策,减免操作的使用申请予以优先处理。 ⑤风险防控 5.1被报刊、网络论坛、电视媒体曝光或客户已通过法院起诉的投诉,每笔不低于2000元的罚款: 5.2银联、银监局、3.15消费者协会等监督机构转入的投诉,每笔不低于5000元的罚款: 5.3为达成任务,采取非法手段催收的,视情节追究法律责任。 (4)应急处理方案及能力 (1)专业的全程风险控制能力 基础控制:风险意识培养:通过多年的运作,瑞程运通对业务风险有较为深刻的认识,除了对于已发生风险投诉的处理处置、回溯追查、整改优化外,公司致力于在使所有员工在入职之日起,通过强制性要求、训练培训等方式,从而具备高度统一的风险意识。 人员控制:员工基础控制:瑞程运通在长期从业的过程中,认识到树立了牢固的风险意识,必须通过对最重要的“人”的因素的基础控制,通过科学和多层级的管理。以及完美的细节控制来实现电催和外访具体行为的低风险和零投诉。 制度控制:日常监控管理:通过基础管理制度:根据公司业务开展现状,制订公司“天条”。 “风险管控规条”。危险“金字塔”警示、《公司风险防控管理规定》《公司业务风险稽核规定》等文件和举措。从监控、处理和监督等方面实行谨小慎微的管控。 通过密集和有效的沟通:与银行沟通。汇报欠金额大、重。难点客户,及时与银行相关人员沟通、反馈和协调。在银行工作人员的专业指导下妥善处理问题。有效的进行风险识别-风险防控风险吸收:实施控制和规避。从而消除客户在面临数以万计欠费用户时的不确定性和风险。 (2)突发事件控制管理 对该项目组,我们会成立“专项服务小组”并向客户提供成员清单,指定的专门负责团队负责客户的业绩改善和投诉处理,秉承原则为:快速处理,有效改善。 健全的投诉预警机制:作业团队在作业过程中将根据客户业务特点,快速建立起有效的投诉预警机制,分别以结果维度:业务风险。轻微事故、重大投诉,和性质维度:质投诉、量投诉两个方面进行预警控制,内部定期发送风险预警表,对各类维度的风险进行提示,并以风险预警情况与员工的考核紧密相连。 针对具体已发生的投诉个案,我们的处理实行专人负责制。在收到客户投诉的反馈后,从业务操作人员。所属团队业务主管、风险投诉处理人员。培训稽核专员会迅速组成投诉专项处理小组,如所涉为重大风险投诉或者为违反操作流程和规定的投诉。公司总经理亦为投诉专项处理小组成员。 在风险投诉处理中,三条线同时进行:-方面指派最佳谈判技巧人员。按照与银行的沟通进度,科学合理、步骤严谨的开展事件调查。客户安抚、投诉消解:二方面对于投诉事件同步出具综合的调查报告。证据链收集、处理过程描述。处理结果评估、沙诉案件的性质与相应处罚,对于重大投诉编制更独立和详细的客诉分析报告。三方面立即由专业部门组织。针对投诉暴露的风险隐患,进行整改与培训。 针对作业方面的投诉主要是由于专业知识不够和服务心态不佳两方面导致的。除了完善好培训机制做好上岗前的培训效能测试外。我司还将对团队配置兼职专业的心理辅导人员和定期组织开展有关心理调试的集体活动,主要从情绪管理和心态舒解方面解决由于情绪问题的导致的客户投诉。 我们在作业实践中,从作业进度和质量控制的角度出发。在业务实施过程中。对于内部派件过程中的账,户细分管理,并对细分账户进行有针对的电核实施行为。对于作业质量和突发事件的管理有独到的经验。 (3)业务激增保障方案 现场团队管理人员及小组的管理人员同时亦作为现场备份人员,在当8作业进度达成不住的情况下。通过人员投入保证作业指标的达成。 (4)作业质量管理 我们致力于业务操作的团队化管理,基础考核以团以为最小考核单位。落实对于团队所承担的绩效任务。催收质量两大基础指标的达成。以及通过团队保持成员的个人提升与晋升。为人才培训,培养和流转奠定良好的组织基础。 我可会将结合实情单据量将佳收团队根据工作实际情况拆分成2-4个小组,每个小组针对任缴案件的操作历量和操作进行进行负责,并在组织培训,提开话术,互相提醒,互相补位,作业竞比等各个方面组织管理与考核。 我同会将拆分的小组分别安排管理人员,不设间接管理层级,各个小组的负责人员对本组的作业进度和作业质量负责,并在不同小组期间展开作业竞比。同时,小组管理人员在组织培训、提升话术。互相提醒。互相补位,作业竞比等各个方面会进行有效的组织协调。 (5)安全保密措施 (1)完善的证据链条保存机制 录音:我公司自成立以来+分重视相关合规催收要求的证据链条的保存机制。通过几年的努力现已开发了录音批量调取系统。录音相关保存管理制度,所有录音(电信。外访)保存要求2年以上,达到了各合作客户(银行及各类机构)的认可。 监控:我公司自成立以束。公司内部逐个角落均有安装监控系统,保证数据信息安全的同时,保留相关证据链条。 催记:我公司信用风险管理系统的批量模版导出功能。能达到业内所有客户的催记规范要求。 (2)完全自有知识产权,行业领先的数据操作平白系统公司通过自行研发的操作系统以及符合行业要求的软硬件设备,达到对数据安全的管理。软件功能包括数据管理。催收管理。线下管理、协传管理。统计报表。协网办公、系统管理、安全授权(用户管理).服务器监控等10个模块。 (3)达到风控要求的录音平台系统 电话催收录音平台:可实时监听每一条线路的通知内容:支持自动、声控、手动三种录音模式:可对所有拨入、拨出,未接电话进行清单列表、打印、支持条件查询及舔加通话。 备注:支持直线、交换机的内线分机接入同时录音:支持自动备份:来电识别:系统完整操作日志:操作权限设置等。电话录音专人保管,保存期限为永久保存。 外访住收录音处置:外访人员按照内部流程必须两人同行,配备便携式录音设备,对外访的全过程进行录音:外访动作完成后由专门的信息处理人员复核、编号后归档,外访录音专人保管,保存期限为永久保存。 (4)达到银监会行业监管要求的硬件系统配备 ●业务人员电脑去除输入输出接口,如USB接口、光驱 、 软驱等 ●机房、办公区域进出口位置均配备门禁。机房均专设处 理 ●业务系统内外网使用隔离,严格限制内外网使用权限和使用时间 ●公司重要办公区域,如档案室、机房、催收作业区安装了监控系统 ●制定公司“天条”、危险“金字塔”警示,时刻进行安全提醒 ●无纸化办公要求:业务操作人员的无纸化办公达到IS0质量标准要求。 ●保护设置涵盖:系统使用密码,计算机开机密码、屏保密码、复印一体机启用密码 ●完备的数据及数据介质销毁制度,并进行销毁记录。 ●作业人员依法享有社会保障外,另外有完备的商业保险保障 (5)外访的风险监控: ●外访风险及防控-外访需求分析,部门主管确认客户电催 情况及外访必要性分析:管控风险:杜绝未进行访前分析和访前准备的外访安排,提高外访的有效性。 ●外访种类识别:欠款清偿提醒、递交律师函、欠款事件报案通知(尚未执行):管控风险:杜绝外访的工作目标不清:降低因外访工作目标不清导致的行为差错。 ●外访备案管理,备案需经总经理签批方可实施:管控风险:杜绝未经审批同意的私自外访。 ●外访人员设置,需二人或二人以上,尽量男女搭配以及按照监管要求执行的着装、面见引语等严格要求:管控风险:杜绝无旁证导致的服务辩诉纠纷和提升人身安全防范能力。外访设备配置:三大件一工作证、委托书(含相关资料).录音笔:管控风险:杜绝外访过程中由于准备不足导致的服务辩诉纠纷。 2.技术支持方案 (1)HWJACS催收管理系统 公司于2016年自主研发了业内先进的催收管理系统HNJACS.系统提供强大的管理及操作界面,覆盖各大银行催收报表,涵盖逾期账款管理相关的各个作业环节,完全控制催收案件的整个作 业流程,包括电话催收、外访报表管理与业绩核算等,实现业务流程整合、信息共享、管控案件、权限控制等使用功能。该系统保证了公司催收业务处理的安全、稳定、方便、灵活。 该系统涵盖自动化进件模块、自动化分安模块、主管管理和质量稽核模块、案件进度查询模块等内容。 具有电话语音监控系统,支持电话录音调取功能。具有严格的系统安全控管。 一、案件管理 1,智能化录入功能,避免手动录入数据的频繁: 2、覆盖各大贷款公司机构报表,快速生成催收报表,避免案件报表制作麻烦: 3.智能的导出功能,可以最大化的满足各个公司对于催档、个案、批量案件的快速调取和查询,有专人负责,最大限度的确保客户数据安全: 4.分批次管理案件,方便结案,无须担心结案后案件依然留在系统中从面产生不必要的麻烦: 5、智能化的个案管理,最大化的降低客诉概率,避免甲方名誉受损: 6、自动识别重复数据,避免了一个案件多人催收。对共案案件进行关联处理: 7.按比例智能分案,提供多种案件分配方案,免去了人工计算的麻烦,由专人负责,提高了客户数据安全性: 8.系统提供历史数据查询功能,方便二次来案的处理: 9、海量数据资源提供不良客户相关信息:二、催收管理 1.即时显示当前工作人员工作情况。方便对工作人员的管理: 2.催收人员可查看自己案件的催收、外访、短信的记录,了解案件跟进、回款情况、债务人承诺还款时间及还款额,及时对案件处理作出正确的判断: 3.批量查看和修改原资和调资有效状态。及时的对债务人的有效信息作出明确的补充,确保案件原资和调资的准确性: 4、快速批量导入银行对账,避免对还款客户再次催收,确保甲方名誉不受损失: 5、实时提请协助催收,处理并反馈提交信息,及时了解案件情况,最大限度的提高客户还款率: 6、案件设定提醒后,到时见自动跳出提示,避免遗忘,避免错过催收最佳时机: 7、系统提供日常行程安排,随时查看当日工作情况,工作进度等,帮助工作人员完成日常任务: 8、系统提供随时条换工作人员方案,利于案件处理: 9.系统提供短信平台,由工作人员根据设定好的模板进行发送短信提醒: 10、系统实行点击拨号功能,无需人工拨号,与电话录音系统对接,实现来电跳案功能: 11,系统提供归属地查询,能够快速准确的了解客户信息:三、外访管理 1.提交外方申请,根据案件情况不同,有针对性分配外访人员: 2.对外访进行排程,自动推荐附近案件,提供专线查询、反馈功能,提高外访效率,节约成本: 3、系统及时提交案件外访报告,生成外访记录,确认外访回程时间,解决了外访不方便管理的弊病: 4、批量导出外访记录,专人管理,确保客户资料的安全: 四.安全管理 1.系统可强制规定催收人员系统密码长度:密码类型(如全数字、字母+数字、大写+小写+数字):密码最长使用时间:最大输入错误次数:最长无人操作自动退出时间:大大提高了数据的安全: 2.系统采用B/S结构,服务器与数据集中存储于--处机房,便于统--管理备份等:案件全部由专人专导,专人分案,专人审核,专人操作,专人生成报表,专人管理。 3.有独立密闭的监控设备空间,重要信息专人处理: 4.专人负责设备维护,对软硬件定期检查,成立专门应急问题处理小组: 5.建立安全工作日志,设备调换、领用,退换制度: 6.用户名和操作权限管理制度,电脑设备实行除必要功能全部禁用制度,保密协议的签订. 7.使用正版软件,防止系统漏洞: 8.数据来往实现专人专设备制度,数据来往文件实行加密处理。 五.权限管理 系统实现账号设置,职位设置,部门设置,类别设置,模块设置,账号开通后按部门、级别不同实行多层次管理权限操作,同时确保了客户数据安全。 六、统计报表 1.系统提供当日跟进统计,本月回款统计,批次进度统计分析,批次回款统计分析等,自动生成还款明细. 2、系统提供在案量明细,数据整合梳理分析,生成催收报表、催收分析报告。由专人针对批次案件做总结汇报,在能够实时了解数据的安全性: 3、系统提供大量的报表分析,便于案件合理的安排人员跟进: 售后服务方案 在长期深入合作的基础上,瑞程运通会根据各银行的实际需求,提供所需的增值服务,如市场调查,个案调查、账务处理、过账处理、核销协助等所需服务。 序号 服务项目 服务内容说明 1 批量小额户代偿清户 乙方可为甲方提供一定数量的小额及余额争议类账户充费清户。 2 个案报立案 乙方协助对甲方的个案向公安机关立案、报案等工作。 3 批量核销处置配合 乙方协助甲方对批量核销案件进行证据集合与补充。 4 培训支持 乙方对甲方提供短期催收及征信业务培训支持。 5 个案信息修复 乙方协助甲方收集特别个案债务人信息: 乙方协助甲方对指定的债务人进行资财产调查: 乙方为甲方取送债务人死亡证明、拘捕证明等文件。 6 催收合规性调查 乙方协助甲方对已清收个案催收过程的合规性进行调查评估。 7 其他服务 乙方提供其他甲方需要支持的工作。 制度一览表 制度名称 包含的基本内容 员工行为规范 公司天条、礼仪、会议相关规范,各部门天条 催收业务规范管理规定 含催收系统的使用、业务催收规范、催收方式及工作流程、信息安全等 外访工作流程 外访流程 公司风险防控管理规定 公司天条、业务风险及投诉处理的原则、程序 公司业务风险稽核规定 公司电子文档管理和销毁 主要介绍各项文档的收集、整理、 制度 归档、销毁等程序 公司信息保密安全管理规定 电脑、网络、录音、监控、数据管 理、文档管理、灾备计划流程及实 施细则 新案导入及单据分配管理规定 导入、分配、调单、发送等时效规定 函件类文件使用管理规定 函件、委托书的使用及管理 运营督察部稽核公告 内部稽核、规避作业风险 培训管理制度 培训计划及新员工入职培训,在职员工培训,外部培训的相关实施 具备员工培训制度 以下培训为项目中标实施前统一培训,项目实施起每周周一下午培训。一月4次,确保员工高标准执行项目 公司培训制度 目的 为了配合公司发展目标,实现员工对公司企业文化、发展战略的了解和认同,实现员工对公司规章制度、岗位职责、工作要领的掌握,不断增长员工的工作知识和技能,营造良好的工作气氛,特制定《公司培训管理制度》(以下简称本制度),作为公司人员培训实施与管理的依据。 培训原则 结合公司业务发展与组织能力提升的需要,全员参与,重点提高,讲究实效,推动学习型组织的建立。根据公司发展需要和员工多样化培训需求开展内容丰富、形式灵活的培训,增强培训的针对性和实效性,确保培训质量。 培训类别 我公司秉承以人为本为指导思想,视员工为公司的第一资本,员工是公司最宝贵的财富。每年公司将根据发展状况及业务需求 , 为员工开展一系列的培训,以帮助员工改进工作,促进员工的快速成长。公司现针对不同属别、级别的员工所展开的培训类型主要有以下几种: 入职培训 新员工在入职之初会进行岗前培训和业务培训两个阶段,培训内容包括对公司基本制度的学习,相关知识与催收行业发展等情况,并对相关法律法规进行学习研究。 试用培训 员工可学习公司规章制度薪酬福利,组织人事、工作用语等,把握时代脉搏,了解行业的发展起源、现状与公司的行业地位。转正培训 帮助员工快速进入工作状态、,适应工作环境、企业文化,指引员工主动经营工作、进行有效的学习。 转岗培训 指引员工立足平台,珍惜平台,打造属于自己的平台,努力成为公司的核心人才。 晋升培训 晋升培训为中层培训,旨在呼唤员工的感恩之心,并帮助员 工学习锻炼进行高效的人际沟通和上下级组织沟通。员工培训 鼓励员工进取学习,用知识改变命运,让学习使生命升华;支持员工在职场上体现出个人独特的价值。 中层培训 针对管理层的工作误区进行调整学习,培养优秀中层干部。高层培训 强调管理层执行力与执行能力思维的传递,关注高效执行力的实施。 董监高培训 高级领导层对领袖能力的再次升华,对公司的资本运作、战略管理、市场营销及人力资源、风险控制等进行深一步的学习与研究,对领导层进行角色定位,对人才执行力进行培养。 技能培训 员工分到各部门之后,员工的上级会根据部门所负责的业务或职能制定相应的培训计划,为员工进行专业技术的培训。这些培训都是在职的,与员工的工作实践结合在一起,将会帮助员工迅速了解并发展成为本部门或本领域的专家能手。 外出考察 为了拓展视野,有效地借鉴与学习,管理人员和专业人员会适时被组织到境内外优秀的企业或机构参观和考察。 专家培训 公司会根据实际发展需求邀请知名经理人、学者、培训或咨询机构的专家来公司举办讲座,以便公司的管理者和员工及时了解先进的管理理论和技术,确保员工学习并了解他们所需要的管理策略或技术。 其他培训 公司会根据公司发展需要定期组织其他相关培训,包括户外拓展训练、技能分享讲座等等。 培训内容 包括但不限于法律、金融、话术、德育、系统操作、投诉处理、客户服务技巧、情绪控制、突发情境处理、情境模拟等。 培训工作 设置培训员,由业务主管担任,不断提醒催收员反投诉意识。每周进行一次案例培训,案例可包括: 话语不当可能会引起投诉的案例。通过阐述引发投诉的风险 及严重后果,让催收员潜移默化地产生反投诉意识。 优秀话术案列。让催收人员了解到催收的成功不在于你拥有副好牌,而取决于你怎么把坏牌打好,击垮债务人防线的应该是优秀的话术,而不是催收人员的恶语相向。 培训员工投诉预警意识。当发生有投诉风险的案件,信控员本人周边信控员应及时报告主管,主管通过审查录音断定投诉发生可能性及是否应果取后续安抚工作。 传达客户最新投诉管理信息及罚则。第六条培训举例 在工作中,催收人员很容易地与逾期还款的客户处于对立的阵线上。如何运用纯熟的谈判技巧、掌控自己以及欠款人的情绪,以达致一个双方同意的还款安排,是成功账务管理的关键所在。 系统信息安全——《信息安全管理制度》 第一章目的与使用范围 为了保证公司的网络数据存储安全,做好数据的保密工作,方便与各家友好合作,特制定本管理办法。本办法是适用于公司各部门和各分支机构。 第二章职责 综合管理部负责数据网络安全与协调各分支机构安全工作。 第三章安全管理标准第一条作业区域管理 涉及数据的工作区域为敏感作业区域,包括但不限于机房、数据接收区域、催收坐席区域等。敏感作业区域应采取适当的出入控制措施,安装门禁系统和监控摄像头,门禁记录至少保留一年,监控录像至少保存三个月。 第二条网络管理 应建立能覆盖所有网络连接区域的防火墙和路由器配置标准。建议实施生产网和办公网的逻辑隔离,数据应在生产网内流转,办公网和生产网不得相互访问。 第三条数据接触终端管理 可以访问涉及数据的业务系统或数据库系统、处理明细数据的计算机为数据接触终端,包括但不限于数据收发电脑、客服人员电脑、结算人员电脑、催收人员电脑、数据库管理员电脑等。 (一)数据接触终端应采取严格的管控措施,屏蔽USB接口 , 不得安装刻录光驱及软驱等设备。应限制互联网的访问权限。 (二)接触数据终端应安装防病毒软件且及时更新病毒库,及时更新操作系统补丁和设置屏幕保护。 第四条数据接触人员管理 可接触数据的人员均为数据接触人员,数据接触人员包括但不限于数据收发人员、客服人员、结算人员、催收人员、数据库管理员等。应本着最小授权原则,严格控制数据访问权限,数据接触人员只能访问其开展业务所必需的系统和数据。 (一)一般系统用户只能访问自己使用的账户资料,非数据导出操作岗人员不得具有系统的数据导出权限。 (二)涉及数据的系统用户权限申请应有正式的审批流程,至少每半年进行一次维护系统的访问权限清单,更正过度授权用户,撤销无效用户。 (三)用户的数据导出等操作应有日志记录,数据库管理员的所有操作应有日志记录,日志记录保存至少两年。建议定期对日志记录进行审核。 第五条数据专员管理 应指定数据专员负责卡中心数据的收发,建议设置A、B角,数据专员名单报备卡中心。 (一)VPN密码仅由数据专员保管使用,密码不得明文保存在纸面、电脑。数据专员离职或转岗,应立即停止该人员的所有权限,并及时通知卡中心更改VPN密码。数据专员的企业电子邮箱帐户应限定发送范围。 (二)数据专员为唯一的数据接收和数据导入口,应使用专用计算机收发卡中心数据,数据接收后应立即导入系统,不得将原始数据流转多人直接使用。该计算机按数据接触终端进行管理,互联网权限应仅限于访问VPN.建议专用计算机放置在专用区域,摄像头监控。 第六条数据导入模式 应设置尽量少的数据导入口。 (一)对总分公司之间使用一个催收系统的,数据应由总公司直接导入系统,总分公司催收人员等业务人员应通过专线或VPN等安全性较高的通讯方式,访问催收系统使用数据。 (二)对总分公司间各自使用生产系统的,应尽快集中使用一个催收系统。对暂无条件集中使用一个催收系统的,应按以下数据传输的要求传输数据。 第七条数据传输 公司内部、总分公司间的数据传输应符合如下要求: (一)数据禁止通过U盘拷贝传输。 (二)应通过内部电子邮箱或文件服务器传输数据,并做好权限管理和数据清理工作。可以传输数据的邮箱应禁止发送外网邮件或者限定邮件发送范围。 (三)禁止通过internet免费邮箱、网络硬盘等传输数据。 (四)数据传输前均需加密,可使用PGP加密或者压缩加密,密码长度不得小于八位。密码和传输文件不得同时传输。 第八条数据保护 应本着“必须知道”原则,对各环节的数据进行保护。 (一)业务系统前端显示卡号、手机号等敏感信息时,在满足业务需要的情况下应对部分位数进行屏蔽。 (二)办公计算机上的数据应加密保存,可
电催离场逾期催告及催收服务投标方案(276页)(2024年修订版).docx
下载提示

1.本文档仅提供部分内容试读;

2.支付并下载文件,享受无限制查看;

3.本网站所提供的标准文本仅供个人学习、研究之用,未经授权,严禁复制、发行、汇编、翻译或网络传播等,侵权必究;

4.左侧添加客服微信获取帮助;

5.本文为word版本,可以直接复制编辑使用。


这个人很懒,什么都没留下
未认证用户 查看用户
该文档于 上传
推荐文档
×
精品标书制作
百人专家团队
擅长领域:
工程标 服务标 采购标
16852
已服务主
2892
中标量
1765
平台标师
扫码添加客服
客服二维码
咨询热线:192 3288 5147
公众号
微信客服
客服